

精准营养(Precision Nutrition)作为新兴概念,目前尚无统一的定义。本文中的精准营养是指“根据个体或亚人群的特点,制定动态的营养建议、产品或服务,从而优化健康的领域”。精准营养是营养科学和健康产业发展的新方向。美国营养协会提出精准营养的流程可以划分为四大环节,包括评估(Assessment)、解释(Inter-pretation)、干预(Intervention)、监测与评价(Monitoring and Evaluation)。与传统营养产品与服务不同,精准营养的产品与服务可以以定制的方式实现,已有越来越多的企业布局精准营养。精准营养食品的定位目前尚不明确,本研究将“精准营养解决方案中针对亚人群或个体定制的食品”归为精准营养食品,并聚焦于非患病亚人群与个体。精准营养食品包括了定制化膳食营养补充剂,针对特殊的身体或生理状况(不含疾病、紊乱状态)的特殊膳食用食品,以及定制化餐品。首先梳理对比了国内外的定制化膳食营养补充剂以及特殊膳食用食品相关的法律法规,提出了针对精准营养食品的监管建议。进一步,全面梳理了已有的国内精准营养食品相关的国家标准、行业标准、地方标准、团体标准及团体指南,以及国外精准营养食品相关的国际标准化组织(ISO)标准、世界卫生组织(WHO)指南、国际食品法典委员会(CAC)标准以及国外其他协学会/团体指南。通过对比分析国内外精准营养食品的标准化情况,建议未来加快研制精准营养食品的产品检测方法标准、质量标准及产品使用标准等,可重点以团体标准的形式研制,以促进精准营养产业发展。

图片来源于图司机
中国标准化研究院吴希*等首先通过对精准营养的定义与流程以及精准营养产业的研究分析提出了精准营养食品的定位,进一步全面梳理对比了国内外精准营养食品相关的法律法规,在此基础上,重点研究了国内外精准营养食品相关的标准,提出了未来精准营养食品相关标准制定的工作方向,希望为精准营养食品领域中标准化工作的开展提供参考。
1 精准营养的定义与流程
良好的营养为人类维持生命、生长发育和健康奠定了重要的物质基础,对于社会福祉和疾病预防是不可或缺的。目前,关于营养和饮食的公共卫生建议,如膳食指南,通常是基于平均人群建立的。然而,遵循这些建议的个体通常对营养的反应有所不同,这主要是由于个体基因型、表型、以及生理特征和生活方式等多种因素的差异所造成的,例如,特定亚人群如婴幼儿和老人、孕妇和乳母等对营养的需求量就会与普通健康人群有所差异。因此,基于平均人群建立的膳食指南并不能适用于所有人,对于个体,需要考虑饮食模式、新陈代谢、肠道微生物群组成和结构、罹患的疾病及个体特有的环境因素,这就为制定精准营养(Precision Nutrition,PN)策略提供了基础和动力。
“精准营养”目前并没有统一的定义,在许多文献中也被称为“个性化营养”(Personalized Nutrition,PN),本文对“精准营养”与“个性化营养”不作区分。2019年,国际生命科学研究所北美分会将个性化营养定义为“个性化营养使用个人特定信息,以循证科学为基础,促进饮食行为的改变,从而可能产生可衡量的健康益处”。2020年,《美国国立卫生研究院2020~2030年营养研究战略计划》正式出台。该计划正式提出了“精准营养”的战略愿景,侧重于饮食和营养对所有健康状况的影响,并通过其对精准营养的核心关注,强调人际差异所起的关键作用,该计划指出“精准营养是一种制定和提供与个人和人群健康均相关的,全面和动态营养建议的整体方法”。而国内精准营养领域著作《精准营养研究与产业转化趋势》将精准营养定义为“一个根据个体特点调整营养建议和干预措施,进而预防和控制慢性病的领域”。本文将“根据个体或亚人群的特点,制定动态的营养建议、产品或服务,从而优化健康的领域”归为精准营养,并且聚焦未患病的个体与亚人群。
2016年,中共中央、国务院印发的《“健康中国2030”规划纲要》中提及引导合理膳食,包括制定实施国民营养计划,发布适合不同人群特点的膳食指南,对重点区域、重点人群实施营养干预等。2017年,国务院办公厅印发了《国民营养计划(2017~2030年)》,其中提出开展生命早期1000天营养健康行动、学生营养改善行动、以及老年人群营养改善行动等。2019年,我国出台了《健康中国行动(2019~2030年)》,其中提出开展合理膳食行动,旨在对不同人群,分别给出膳食指导建议等。这些政策文件中虽然没有明确提及精准营养,但均涉及精准营养内涵,精准营养将助力健康中国。
美国营养协会提出精准营养(个性化营养,PN)的流程可以划分为四大环节,具体为:评估(Assessment),定量与定性的输入,例如饮食、行为、症状、基因组、生化检测;解释(Interpretation),根据个性化营养的科学和数据的说明解释;干预(Intervention),个性化营养的指导与治疗学,干预措施涉及饮食改变,有针对性的营养品如定制营养品的补充,生活方式因素如运动、睡眠和压力管理,以及与饮食相关的行为如饮食时间、饮食环境、禁食、食物选择、食物储存和食物制备;监测与评价(Monitoring and Evaluation),持续的监测与反馈,以完善干预策略。
2 精准营养产业
MarketsandMarkets的研究报告中指出,全球精准营养市场规模在2020年已达82亿美元,预计到2025年将增长至164亿美元,增长势头强劲。精准营养已成为营养产业领域的“蓝海”,然而由于设计的复杂性、分析的难度以及较高的技术成本等因素的制约,目前精准营养的转化尚在摸索阶段,相比其他发展成熟的产业,精准营养产业属于刚刚起步阶段。
与传统营养产品与服务不同,很多精准营养的产品与服务以定制的方式实现。依据产品定制方式,精准营养企业可分为四类:问卷型、终端型、检测型和综合型企业,其具体模式及部分代表企业如表1所示,这四类定制方式由浅入深,由初级到高级。在精准营养解决方案中,对消费者的评估所涉及的维度包括身体特征及生活方式(Physical Traits & Lifestyle)、生物标志物(Biomarkers)、遗传学(Genetics)及肠道微生物组(Microbiome),而具体的干预方案涉及提供定制化膳食营养补充剂等食品产品、提供定制的食谱、提供推荐健身和生活方式的行动计划等健康指导服务。通过精准营养解决方案,消费者将获得健康益处。

3 精准营养食品定位
精准营养食品的定位目前尚不明确。综合精准营养的定义、流程、以及产业状况,本文将“精准营养解决方案中针对亚人群或个体定制的食品”归为精准营养食品,并且更聚焦于未患病的亚人群与个体。精准营养食品包括定制化膳食营养补充剂、针对特殊的身体或生理状况(不含疾病、紊乱状态)的特殊膳食用食品、以及定制化餐品。其中,定制化膳食营养补充剂包括根据消费者细分人群提供的细分配方、根据对消费者的评估对现有产品进行的重新组合与分装、以及根据对消费者的评估所提供的独特配方,具体涉及维生素、矿物质、中草药、益生菌、胶原蛋白、蛋白粉等成分。针对特殊的身体或生理状况(不含疾病、紊乱状态)的特殊膳食用食品包括婴幼儿配方食品、婴幼儿辅助食品、辅食营养补充品、运动营养食品等。定制化餐品不仅包括根据亚人群特点定制的餐品,如儿童餐、学生餐、养老餐等,也包括根据个人消费者的评估结果定制食谱所对应的餐品等。
4 精准营养食品法规现状
根据《中华人民共和国食品安全法》,保健食品、特殊医学用途配方食品和婴幼儿配方食品为特殊食品。精准营养食品中的定制化膳食营养补充剂及针对特殊的身体或生理状况(不含疾病、紊乱状态)的特殊膳食用食品均涉及特殊食品,而定制化餐品属于普通食品。以下将重点对前两种精准营养食品相关的国内外法规现状进行介绍。
在我国,膳食营养补充剂尚没有形成法律概念,而是产业概念,中国医药保健品商会将其定义为:以维生素、矿物质及动植物提取物等为主要原料,通过补充人体必需的营养素和生物活性物质,对特定的人群具有平衡营养摄取、调节机体功能作用的营养健康产品。膳食营养补充剂是横跨保健食品与普通食品的产品集,而对于精准营养食品中涉及的定制化膳食营养补充剂属于保健食品的范畴。以下将重点对保健食品的监管与法规现状进行介绍。
保健食品的监管机构为国家市场监督管理总局。保健食品以《中华人民共和国食品安全法》为基本法,相关法规及规章包括了《中华人民共和国食品安全法实施条例》、《保健食品注册与备案管理办法》、《保健食品备案工作指南(试行)》以及《保健食品原料目录与保健功能目录管理办法》等。
根据《保健食品注册与备案管理办法》,对于使用了保健食品原料目录以外的原料进行生产的保健食品或者为首次进口的但不属于补充维生素、矿物质等营养物质的保健食品,应该申请保健食品注册。而对于使用了列入保健食品原料目录内的原料进行生产的保健食品或者为首次进口的用于补充维生素、矿物质等营养物质的保健食品,应该申请保健食品备案。无论是对于保健食品的注册还是备案,都必须提供产品配方材料,包括原料和辅料的名称及用量、生产工艺以及质量标准等。
对于定制化膳食营养补充剂,根据现有的法律法规,需根据原料是否在保健食品原料目录以内,来选择注册还是备案,而在注册和备案的过程中,需要提交产品配方材料。定制化膳食营养补充剂经常涉及多种营养元素的配伍,如果其配方完全针对个体,则不同个体将具有不同配方,无疑增加了该类产品的注册或备案难度。
《食品安全国家标准 预包装特殊膳食用食品标签》(GB 13432-2013)中将特殊膳食用食品定义为:为满足特殊的身体或生理状况和(或)满足疾病、紊乱等状态下的特殊膳食需求,专门加工或配方的食品。特殊膳食用食品主要包含四类:婴幼儿配方食品,包括婴儿配方食品、较大婴儿和幼儿配方食品、以及特殊医学用途婴儿配方食品;婴幼儿辅助食品,包括婴幼儿谷类和罐装辅助食品;特殊医学用途配方食品,不包括特殊医学用途婴儿配方食品涉及的品种;其他特殊膳食用食品,包括辅食营养补充品、运动营养食品、以及其他具有相应国家标准的特殊膳食用食品。根据前文中精准营养食品的定位研究,精准营养食品包含了针对特殊的身体或生理状况(不含疾病、紊乱状态)的特殊膳食用食品。特殊膳食用食品分类中的婴幼儿配方食品、婴幼儿辅助食品这些针对特殊生命阶段的食品以及其他特殊膳食用食品中的辅食营养补充品以及运动营养食品,均属于精准营养食品。
我国对于特殊膳食用食品的监管部门为国家市场监督管理总局。在特殊膳食用食品中,婴幼儿配方乳粉产品配方以及特殊医学用途配方食品实施注册管理,婴幼儿配方食品为备案管理,其他类别参照普通食品管理。特殊膳食用食品相关的法律法规包括:《中华人民共和国食品安全法》、《中华人民共和国食品安全法实施条例》、《乳品质量安全监督管理条例》、《婴幼儿配方乳粉产品配方注册管理办法》、《特殊医学用途配方食品注册管理办法》等。对于特殊膳食用食品,我国还出台了一系列国家强制性标准,具体包括:
a.《食品安全国家标准 婴儿配方食品》(GB 10765-2010)
b.《食品安全国家标准 较大婴儿和幼儿配方食品》(GB 10767-2010)
c.《食品安全国家标准 婴幼儿谷类辅助食品》(GB 10769-2010)
d.《食品安全国家标准 婴幼儿灌装辅助食品》(GB 10770-2010)
e.《食品安全国家标准 预包装特殊膳食用食品标签》(GB 13432-2013)
f.《食品安全国家标准 运动营养食品通则》(GB 24154-2015)
g.《食品安全国家标准 辅食营养补充品》(GB 25570-2014)
h.《食品安全国家标准 特殊医学用途婴儿配方食品通则》(GB 25596-2010)
i.《食品安全国家标准 特殊医学用途配方食品通则》(GB 29922-2013)
j.《食品安全国家标准 孕妇及乳母用营养补充食品》(GB 31601-2015)。
这些国家强制性标准可以配套法律法规用于特殊膳食用食品的监管,使得监管体系更为完善。
对于美国,膳食营养补充剂的法定名称为膳食补充剂,其主管部门是美国食品药品管理局(FDA)。《膳食补充剂健康和教育法案》(Dietary Supplement Health and Education Act,DSHEA)将膳食补充剂定义为:用于补充膳食的产品(非烟草),含有一种或多种下列膳食成分:维生素、矿物质、草本或其他植物、氨基酸、通过增加总摄入量来补充膳食的膳食物质,或以上所述任何成分的浓缩物、代谢物、成分、提取物或组合。该法案规定了膳食补充剂的制造包括原料种类和范围、新膳食成分的定义、及膳食补充剂的良好生产规范等,也规定了膳食补充剂的销售包括标签标识和声称等要求。
除了《膳食补充剂健康和教育法案》以外,美国膳食补充剂相关的法律法规还包括:《联邦法规第21卷》(Code of Federal Regulation Title 21)、《营养标签和教育法案》(Nutrition Labeling and Education Act,NLEA)、《食品药品管理现代化法案》(Food and Drug Administration Modernization Act,FDAMA)、《膳食补充剂和非处方药消费者保护法案》(Dietary Supplement and Nonprescription Drug Consumer Protection Act,DSNDCPA)、《膳食补充剂现行良好生产规范》(Current Good Manufacturing Practices (CGMPs) for Dietary Supplements)及《食品安全现代化法案》(Food Safety Modernization Act,FSMA)等。这些法律法规也在不断完善之中。
美国对于膳食补充剂的监管模式是以备案制审查为主。在不涉及新的膳食成分的情况下,膳食补充剂的生产经营者只需在上市前确保产品符合相关法规的要求,而不需要提交注册申请,也无需经过审批,向FDA备案即可。而产品上市后,FDA则负责对质量安全出现问题或虚假标识的问题进行依法惩治。如果膳食补充剂涉及新的膳食成分,则需通过严格的上市前审查批准流程。
对于定制化膳食补充剂,如若没有涉及新的膳食原料和成分,可以在美国直接上市,这就为精准营养的发展提供了极为便利的条件。
对于欧盟,膳食营养补充剂与食品补充剂相对应。食品补充剂是旨在补充日常饮食的食品,是营养素(维生素和矿物质)的浓缩物质或除维生素和矿物质以外的单独或组合的具有营养或生理学效应的物质,其销售剂量形式包括胶囊、锭剂、片剂、丸剂以及其他类似形式,例如粉末小袋、液体安瓿、滴胶瓶和其他类似形式的液体和粉末的小单位计量剂型。
欧洲食品安全局是欧盟食品安全的风险评估机构,为风险管理者提供独立的科学建议,负责食品补充剂的安全及功能评价。而食品补充剂的具体监督管理则由各成员国的食品安全监管机构负责。《食品补充剂法令》(DIRECTIVE 2002/46/EC)为欧盟食品补充剂监管的基础性法规,其规定了可用于欧盟食品补充剂生产的维生素及矿物质清单以及其标签标识和广告要求。其他食品补充剂相关法律法规包括《欧盟一般食品法》(REGULATION (EC) No 178/2002)、《食品营养和健康声称法规》(REGULATION (EC) No 1924/2006)、《关于食品中维生素,矿物质和其它特定物质的添加条例》(REGULATION (EC) No 1925/2006)及《食品标签规例》(REGULATION (EU) No 1169/2011)等。欧盟食品补充剂的市场准入较为宽松,多数国家的监管模式主要为上市前备案制,或者仅依靠上市后的监管。因此,定制化膳食营养补充剂的上市也较为便利。
在日本,膳食营养补充剂与营养机能食品相对应。营养机能食品是一天中必要的营养成分(维生素、矿物质等)不足的情况下,用于补充特定营养成分的食品,需标示营养成分机能。对象食品包括了向消费者出售的装入容器包装的一般用加工食品以及一般用生鲜食品。对于营养机能食品,每日摄取目标量中包含的营养成分量必须在规定的上下限值的范围内,除此之外,不仅需按照相关规定标示营养成分的机能,还应标示出注意事项。
营养机能食品的监管机构是日本消费者厅,相关的法律法规包括《食品卫生法》、《JAS法》、《健康增进法》、《营养标示基准》以及《保健机能食品制度》等。在日本,营养机能食品上市不需要申请个别许可,而是采取自我认证制度,国家以事后监督的方式进行监管。因此,定制化膳食营养补充剂的上市也较为便利。
在澳大利亚,膳食营养补充剂属于补充药品(Complementary medicines)的范畴。《治疗品法规1990》中将补充药品定义为:完全或主要由一种或多种特定活性成分组成的治疗品,其中每一种特定活性成分都有明确的特性和传统用途。特定的活性成分在法规Schedule14中提及,具体包括:氨基酸、炭、胆碱盐、精油、植物或草本材料、顺势疗法制剂、除疫苗外的微生物、矿物质、粘多糖、非人类动物材料、油脂、从蜜蜂中生产或获得的物质、糖、多糖或碳水化合物、维生素或维生素原。
补充药品的监管部门为澳大利亚治疗品管理局(TGA),大部分的补充药品的管理采用列表制(Listed medicine),少量的补充药品管理采用注册制(Registered medicine),主要根据补充药品的原料及功能声称来判断采用列表制还是注册制。补充药品相关的法律法规包括:《治疗品法案1989》(Therapeutic Goods Act 1989)、《治疗品法规1990》(Therapeutic Goods Regulations 1990)、《澳大利亚补充药品监管指南》(Australian regulatory guidelines for complementary medicines (ARGCM))等。
对于定制化膳食营养补充剂,根据澳大利亚现有的法律法规,如果其原料及声称都是在预先批准的原料及条件列表中,则可以采取列表制,上市较为便捷,不需进行上市前的功效评估,只需受到上市后的合规检查以及上市后的监督。
美国也有特殊膳食用食品(Food for special dietary uses)的概念。用于人类食物的“特殊膳食用”是指区别于普通的特定食品用途,包括:满足因为身体的、生理学的、病理学的或其他状况等原因所产生的特定膳食需求,包括但不限于疾病、恢复、怀孕、哺乳、食物过敏、体重过轻和超重等状况;满足因为年龄原因所产生的特定膳食需求,包括但不限于婴儿期和儿童期;以维生素、矿物质或其他膳食物质来补充或强化普通膳食。任何此类食品的特定用途都是特殊膳食用,无论该食品是否也声称或描述为普通用途。美国特殊膳食用食品的监管机构为FDA,相关的法律法规为《联邦法规第21卷》等。
对于欧盟,特殊膳食用食品与特定群体食品(Food for specific groups)对应。特定群体为特定的脆弱的消费者群体,包括婴儿和幼儿、具有特定医学状况的人群、通过限制能量的饮食来减重的人群。特定群体食品种类具体包括:婴儿配方食品和较大婴幼儿配方食品、加工谷物食品和婴儿食品、特殊医学用途食品以及控制体重的全面代餐食品。与特定群体食品相关的法律法规为《欧洲议会和理事会2013年6月12日关于婴幼儿食品、特殊医学用途食品和用于控制体重的全面代餐食品的609/2013/EU法规》(REGULATION (EU) No 609/2013),该法规对特定群体食品的成分和信息包括标签、展示和广告等要求做出了规定。
在日本,特殊膳食用食品与特殊用途食品对应。特殊用途食品是用于婴幼儿的发育、妊产妇、哺乳妇女、吞咽困难者以及病人等的健康的保持与恢复等特殊用途并进行标示的食品。其具体种类包括病人用食品,妊产妇、哺乳妇女用奶粉,婴幼儿奶粉,吞咽困难者用食品,特定保健食品(非标准配方型)。特殊用途食品相关的法律法规为《健康增进法》。作为特殊用途食品销售的食品,必须获得消费者厅厅长的许可才能进行标示。此外,为了允许进行标示,有必要接受国家审查以符合标准或要求。
精准营养目前属于新兴领域,对于新兴形式的产品,如定制化膳食营养补充剂,特别是针对个体的配方,我国暂时没有直接针对该类食品监管的法规,而国外也主要依据现有的法律法规监管,暂时缺乏清晰的针对性条款。事实上,国外的许多国家对于膳食营养补充剂都是采取上市后监管的制度,市场的准入较为宽松,施行企业自主责任,监管部门不用承担大量的安全性证明测试,节省了资源。而我国对于包括定制化膳食营养补充剂在内的保健食品的监管采取了注册与备案双轨制,对于保健食品的市场准入设置了严格的门槛,强调了政府的监管责任。而对于特殊膳食用食品,我国出台了一系列国家强制性标准配套法律法规用于特殊膳食用食品的监管,较为完善,而国外则以法律法规为主,并出台众多指南性文件。
因此,对于精准营养食品的监管有如下建议:
a.建议针对定制化膳食营养补充剂出台专门的监管规章与标准,特别是完全针对个体定制的膳食营养补充剂,其配方因人而异,如按传统单一配方的膳食营养补充剂的监管形式监管,则将增加此类产品的上市难度。
b.建议加强精准营养食品相关的研究工作,不断研发并更新技术,提高对精准营养研究的深度与广度,完善我国精准营养相关的标准,从而为监管提供有力支撑。
c.建议不断加强建设精准营养食品的监管人才队伍。精准营养涉及多学科,包括营养科学、遗传学、组学、生物信息学等,而具有传统食品知识的人才逐渐无法满足对于精准营养食品监管的需求,因此应加强建设监管人才队伍,培养一批有精准营养理念的专业复合型人才。
5 精准营养食品标准化现状
营养标准专业委员会最早由国家卫生健康委员会(原卫生部)于2010年8月批准成立,其主要任务是提出营养标准发展规划,给出标准年度制、修订计划和建议,并审议营养标准。2019年,第八届国家卫生健康标准委员会由国家卫生健康委员会成立,其下设21个标准专业委员会,而营养标准专业委员会为其中之一,工作范围是负责人体营养、膳食营养指导与干预、临床营养、食物营养和营养方法等标准。
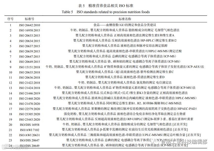
对于精准营养食品中的针对特殊的身体或生理状况(不含疾病、紊乱状态)的特殊膳食用食品,目前已有国家标准,列于表2中。这些标准均为强制性国家标准,针对的亚人群包括婴幼儿、孕妇及乳母以及运动人群。而对于精准营养食品中的定制化膳食营养补充剂以及定制化餐品,目前没有相关的国家标准。


精准营养食品相关的团体标准有9项,指南有1项,列于表4中。这些标准涉及针对亚人群的餐品及膳食指导等,亚人群包括儿童、学生、老年人、婴幼儿及体重控制人群。



国外的一些协学会/团体也发布了一些精准营养食品相关的指南,例如美国农业部(USDA)老年营养研究中心于2008年发表了70岁以上老年人适用的《美国老年人膳食指南金字塔》,澳大利亚国家卫生与医学研究委员会于2012年发布了《婴儿喂养指南》等。

按照精准营养流程的四大环节包括评估、解释、干预、监测与评价分类,这些国内外精准营养食品相关的标准可全部视为干预环节的标准。
进一步将这些精准营养食品相关的标准按照普通健康人群、婴幼儿、儿童、孕妇及乳母、老年人的亚人群维度进行分类,统计出国内及国外的精准营养食品相关标准涉及的亚人群分布分别如图3和图4所示。可以看出,国内精准营养食品标准涉及最多的亚人群为儿童,占比33%,而老年人相关的标准也占一定比重,占比13%,这与中国老龄化国情密切相关。而国外精准营养食品标准涉及最多的亚人群为婴幼儿,占比76%,表明在精准营养食品领域,国外对于婴幼儿这一重点人群具有很高关注度,而老年人相关的标准占比较低。我国对于全生命周期中的不同时间窗,包括婴幼儿及老年人等重点人群对精准营养食品的不同需求以及相关标准还应持续完善。目前,针对个体的精准营养食品方面形成标准还具有较大难度。


6 未来工作方向
通信作者简介

吴希,中国标准化研究院农业食品标准化研究所,助理研究员,主要从事生物技术标准化研究。参与研制国际标准2项、国家标准与团体标准10余项,发表论文10余篇,获得国家发明专利2项,国际发明专利1项。
《食品工业科技》特邀主编专栏征稿
群聊:食品工业科技作者群

温
馨
提
示
我刊正式组建微信作者群,为作者提供更多的学术与论文资讯,如需进群,请联系刘老师(微信:上方二维码,电话:87244117-8062)。



版权声明






