

随着人们消费观念的变化与食用油种类的增加,食用油的营养价值受到越来越多的关注。本文综述了食用油营养成分研究进展,包括脂肪酸类营养成分和微量营养成分,以及中国、美国、加拿大、澳大利亚和新西兰、日本等国家和地区的食用油健康声称管理法规标准现状,综合分析影响食用油健康声称的因素。建议我国应加强食品标签声称规范标准体系建设,立足食品与健康的综合关系,全面考量食品整体营养价值,这对消费者合理选择食用油以及提高健康意识具有重要意义。

图片来源于图司机
中粮营养健康研究院有限公司的陈静茹,孟庆佳*等将通过介绍食用油的营养价值,分析国内外油脂健康声称法规标准现状,包括成分和产品健康声称,并结合影响食用油健康声称的因素,提出我国食用油健康声称相关建议。
1 食用油营养价值
食用油是人体日常摄入脂肪和脂肪酸的重要来源,其消耗量的多少可以用于衡量一个国家城乡居民生活水平的高低。近年来,随着社会经济的快速发展和居民消费水平的不断提高,我国食用油的消费量呈逐年上升的趋势,从2007年人均年消费量的19.3 kg已经上升到2018年人均年消费量的27.3 kg。目前食用油的消耗以植物油为主,常见市售食用油有:大豆油、菜籽油、花生油、棉籽油、葵花籽油、芝麻油等。随着人们消费观念的变化,越来越多的人开始关注食用油的营养价值,食用油的种类也越来越多,一些新兴的食用油开始占据一定的市场份额,如玉米油、稻米油、橄榄油、亚麻籽油、油茶籽油、核桃油等。食用油中常见的营养成分有:脂肪酸类(油酸、亚油酸、α-亚麻酸)营养物质(如图1所示)和微量营养成分(维生素E、植物甾醇、角鲨烯、谷维素、多酚和类胡萝卜素等)。

根据饱和程度分类,食用油中的脂肪酸可分为饱和脂肪酸(saturated fatty acid,SFA)和不饱和脂肪酸(unsaturated fatty acid,UFA);根据不饱和双键的个数进行分类,不饱和脂肪酸又分为单不饱和脂肪酸(monounsaturated fatty acid,MUFA)和多不饱和脂肪酸(polyunsaturated fatty acid,PUFA)。食用油中常见的脂肪酸类物质主要有棕榈酸、硬脂酸、油酸、亚油酸和α-亚麻酸等。
食用植物油中的SFA含量普遍偏低,日常食用油中的SFA含量为7%~19.3%,而主要用于加工的棕榈酸和椰子油例外,其饱和脂肪酸含量分别高达45.9%、91.4%。SFA一方面可以促进肝脏合成胆固醇,另一方面又能促进肠道吸收胆固醇,能够显著提高血清中总胆固醇(total cholesterol,TC)和低密度脂蛋白胆固醇(low density lipoprotein cholesterol,LDL-C)的含量水平,因此目前被认为是导致血脂异常和心脑血管病的主要膳食因素之一。科学研究建议用UFA替代SFA的摄入,可减少患心脑血管疾病的风险。《中国居民膳食营养素参考摄入量(2013版)》(以下称DRIs(2013版))推荐成人、老年人、孕妇及乳母每天摄入SFA供能应低于10%E(占总能量比),有助于维持血脂水平正常。
食用植物油中最常见的MUFA是油酸。不同植物油中油酸的含量不同,橄榄油和油茶籽油中的油酸占总脂肪酸的比例均较高,分别可达78%和80%,另外葵花籽油和菜籽油的高油酸品类中含有的油酸约占总脂肪酸的75%~85%。
油酸是一种特别有益的脂肪酸,它可以降低血清中TC、甘油三酯(Triglyceride,TG)以及LDL-C的水平,同时不降低或者升高高密度脂蛋白胆固醇(high density lipoprotein cholesterol,HDL-C)的水平,从而降低患心血管疾病的风险。有确切的证据显示,用MUFA替代膳食中的碳水化合物,可以升高血清中HDL-C的含量;用MUFA替代膳食中的SFA,可以降低TC及LDL-C与HDL-C的比值。我国现对MUFA的摄入没有推荐量,仅提出原则,即在控制总脂肪供能小于30%E、SFA小于8%~10% E,满足PUFA适宜摄入的前提下,其余膳食脂肪供能即通过MUFA。
日常食品中常见的PUFA是亚油酸和α-亚麻酸,食用油中亦是如此,并且在食用油中的含量均高于其他食物中的含量。根据2002、2010~2012年、2015~2017年中国居民营养与健康调查显示,我国居民膳食的脂肪50%以上都来自于植物性食物,这其中绝大多数即为食用植物油。亚油酸和α-亚麻酸是人体新陈代谢所需但无法自身合成,必须通过摄入膳食提供,因此又被称为必需脂肪酸,是不可或缺的两种脂肪酸。
亚油酸是n-6多不饱和脂肪酸的代表物质,以此为前体可以合成花生四烯酸(arachidoic acid,AA),继而生成前列腺素(prostaglandin,PG)、白三烯(leukotriene,LT)等一系列炎症因子。DRIs(2013版)中提到亚油酸具有降低血清胆固醇含量、抑制动脉血栓形成的作用,因此认为其对预防心脑血管疾病有良好作用。DRIs(2013版)推荐亚油酸的适宜摄入量(AI)为4.0%E,可接受范围(AMDR)为2.5%E~9.0%E。动物脂肪中的亚油酸普遍偏低,约占总脂肪酸的1.9%~9%,常见的食用植物油中亚油酸含量则更高,花生油、大豆油、玉米油和葵花籽油中含量分别可达总脂肪酸的37%、51%、56%和63%。
α-亚麻酸是n-3多不饱和脂肪酸的代表物质,可进一步合成二十碳五烯酸(eicosa-pentaenoic,EPA)和二十二碳六烯酸(docosahexaenoic acid,DHA),对婴幼儿大脑和视力发育、成人正常血脂水平的维持具有重要作用。大规模的流行病学调研结果表明,利用α-亚麻酸代替膳食中的饱和脂肪酸有助于降低心血管疾病的发病率和死亡率。DRIs(2013版)推荐α-亚麻酸的AI为0.6%E,AMDR为0.5%~2.0% E。常见的食用油中α-亚麻酸的含量均较低,仅占总脂肪酸含量的0.4%~8.4%。与大部分食用油不同,亚麻籽油和紫苏油的α-亚麻酸含量分别可达总脂肪酸含量的49%和61%。
食用植物油中除了脂肪以外,还含有一些微量营养成分,如植物甾醇、角鲨烯、谷维素、维生素E等。这些营养成分又被称为油脂伴随物,虽然在食用油中含量较低,但其对人体的健康却起着至关重要的作用。
植物甾醇(phytosterol),又称植物固醇,广泛存在于植物中,是一大类化学物质的总称,存在最多的有菜油甾醇、豆甾醇、β-谷甾醇、谷甾烷醇几种。蔬菜、豆类、谷类、水果和植物油中均含有植物甾醇,在植物油中的含量最丰富,常见食用油中玉米油中植物甾醇含量较高,为1032.07 mg/100 g。植物甾醇与胆固醇在化学结构上很相似,以此为基础在不同作用机制下降低人体对胆固醇的吸收。大量研究表明摄入植物甾醇可降低人体血清总胆固醇和低密度脂蛋白胆固醇的含量,使人体血脂保持健康水平,从而减少患心血管疾病的风险。此外,研究还发现植物甾醇具有提高免疫力、抑制肿瘤、抗炎等生理功能。中国居民膳食营养素参考摄入量(2013版)提出了我国居民植物甾醇的特定建议值(SPL)为0.9 g/d,植物甾醇酯为1.5 g/d(植物甾醇与脂肪酸结合形成)。2016年中国成人血脂异常防治指南修订联合委员会发布的《中国成人血脂异常防治指南》(2016年修订版)指出,每天补充2~3 g植物甾醇有利于血脂控制,但若是非食物来源的,应长期监测安全性。
角鲨烯(Squalene)最早是从鲨鱼肝油中所得的,也因此而得名,它不仅存在于动植物体内,也存在于微生物细胞和其他生物组织中。这是一种既可以在体内合成,也可以通过膳食摄入的多不饱和烃类,动物油脂中的含量高于植物油,不过在橄榄油、茶籽油和米糠油等少数几种植物油中含量相对较高,特别是橄榄油,含量可达0.1%~1.2%。人体对来自于膳食的角鲨烯吸收率较高,可达60%~85%,一部分与极低密度脂蛋白相结合后分布到各个组织,另一部分则参与胆固醇的合成。现有大量研究显示,角鲨烯具有较强的携氧能力,可以增强机体的耐缺氧能力,同时还具有抗氧化、抗肿瘤、降低有毒物质对机体损伤、促进心血管健康、促进皮肤健康等健康功效。
谷维素(oryzanol)主要分布于谷类食物中,是由环木阿波罗醇类阿魏酸酯与甾醇类阿魏酸酯组合的混合物,分为α、β和γ-谷维素,其中针对γ-谷维素的研究最为深入。谷维素在米糠中的含量较高,因此在以米糠作为原料榨取的米糠油中含量居食用油之首,可高达12.66 mg/g。综合大量动物实验和人体实验研究发现,γ-谷维素的抗氧化活性可达维生素E的4倍,具有抗炎、降血糖、预防心血管疾病和癌症发生等健康功效,此外,其还可以作为药物用于治疗神经失调。
维生素E(vitamin E),又称为生育酚(tocopherol),是一类脂溶性的维生素,是植物油中常见的油脂伴随物。根据结构可分为生育酚和三烯生育酚两大类共8种化合物,其中的α-生育酚在自然界中分布最广泛、含量最丰富、活性最高,因此通常以α-生育酚为代表对维生素E进行研究,也会利用α-生育酚当量作为维生素E的生物学活性单位。经过大量研究证实,维生素E具有抗氧化、清除自由基、维持生育功能和免疫功能等健康作用。其广泛存在于各类植物油中,含量在15.24~93.08 mg/100 g,为人体提供健康功效的同时,还能减缓植物油的氧化酸败,因此维生素E也被作为一种天然抗氧化剂常应用于食品、医药、化妆品等领域。
2 国内外食用油健康声称管理现状
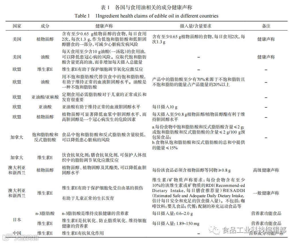
美国的营养声称及健康声称主要是根据1990年提出的营养标签和教育法(NLEA)进行管理,随着1997年食品药品管理局现代化法(FDAMA)的出台,FDA批准的健康声称分为两类,一类是基于权威声明“授权健康声称”,其审批更为严格,需达到《重要科学协议》SSA标准,即具有完整的、可公开获取的和能够支持健康声称的科学证据,这些科学证据的有效性必须在有资质的专家中得到普遍的共识或具有显著的科学一致性;另一类是需满足(Qualified Health Caims,QHC)标准的“合格的健康声称”。2003年FDA规定用QHC标准来评价和管理普通食品及膳食补充剂的健康声称,要求在成分与疾病之间的关系中,有利的科学证据要多于不利的证据即可达到标准。在食用油脂肪酸类的健康声称中,由表1可知,美国只对油酸进行了健康声称的规定;对于微量营养成分,规定了维生素E和植物甾醇的健康声称。

欧盟2006年颁布了食品营养和健康声称法规(EC)No 1924/2006《On Nutrition and Health Claims Made On Foods》,该指令对功能声称、降低疾病风险的声称等进行了定义和规定。其中要求健康声称具有广泛而确定的科学证据,并通过PASSCLAIM循证程序进行评估。此外,欧盟健康声称更加强调消费者理解。(EU)第432/2012号附录规定了功能声称的清单,对于清单外的功能声称,需要根据(EC)第1924/2006号第13条第5款的规定提交健康声称申请;对于降低疾病危险性的声称,需要按照相应健康声称授权法规,未授权的降低疾病风险声称应依据(EC)第1924/2006号和(EC)第353/2008号法规提交申请。在食用油脂肪酸类的健康声称中,欧盟规定了油酸、亚油酸、亚麻酸的健康声称,并推荐亚油酸每日摄入10 g;对于微量营养成分,规定了维生素E和植物甾醇的健康声称:维生素E有助于保护细胞调节氧化应激反应;每天摄入至少0.8 g植物甾醇/植物甾醇酯有利于维持胆固醇水平。
加拿大食品检验局(Canadian Food Inspection Agency,CFIA)编写了健康声称指南《Health Claims on Food Labels》,2016年修订版本为最新版,规定了食品健康声称的使用规范。加拿大健康声称管理的重点放在申请产品安全性和功能声称的科学性和真实性评价上。申请者需依据规定针对申请产品的健康声称提供不同程度的安全性和功效性支持性证据。健康声称分为食品健康声称和天然保健品健康声称,分别受《食品和药品法规》和《天然保健品法规》约束。在食用油脂肪酸类的健康声称中,由表1可知,加拿大《健康声称指南》规定不能对总多不饱和脂肪酸或单不饱和脂肪酸进行健康声称,也不能对单个脂肪酸(例如亚油酸等)进行健康声称,但是可以对脂肪酸进行含量声称,比如“每100 g中含5 g多不饱和脂肪酸”;对于微量营养成分,加拿大是调研的国家中唯一没有规定植物甾醇健康声称的国家,只规定了维生素E的健康声称。
油酸是一种特别有益的脂肪酸,它可以降低血清中TC、甘油三酯(Triglyceride,TG)以及LDL-C的水平,同时不降低或者升高高密度脂蛋白胆固醇(high density lipoprotein cholesterol,HDL-C)的水平,从而降低患心血管疾病的风险。有确切的证据显示,用MUFA替代膳食中的碳水化合物,可以升高血清中HDL-C的含量;用MUFA替代膳食中的SFA,可以降低TC及LDL-C与HDL-C的比值。我国现对MUFA的摄入没有推荐量,仅提出原则,即在控制总脂肪供能小于30%E、SFA小于8%~10% E,满足PUFA适宜摄入的前提下,其余膳食脂肪供能即通过MUFA。
澳大利亚和新西兰联合组建了澳新食品标准局,制定了《澳新食品标准法典》,其中Standard 1.2.7中规定了营养健康和相关声称《Nutrition,health and related claims》,最新版本为2018修订版。其中规定了198项一般健康声称和12项高级健康声称。高级健康声称是指对一种严重疾病或严重疾病的生物标记物的健康声称;一般健康声称是指除高级健康声称外的健康声称。《澳标准1.2.7》规定,使用健康声称的限制性条件是必须符合营养素度量法评分标准(nutrientprofiling scoring criterion,NPSC)要求,即某个食品只有在满足NPSC 要求的基础上,同时符合健康声称条件,才允许使用健康声称。如表1所示,澳大利亚和新西兰并没有规定食用油脂肪酸类的健康声称中,只规定了维生素E的两项健康声称(一般健康声称)和植物甾醇的一项健康声称(高级健康声称)。
日本厚生劳动省制定了《食品卫生法》和《食品安全基本法》,将声称用语规范分为四部分进行管理:健康声称、特殊膳食食品、营养标签和声称、禁止的误导和虚假的声称。2013年将《食品卫生法》《健康增进法》等法律中有关食品标示的规定统一起来,建立了《食品标识法》。日本市场上食品细分为五类,分别为特定保健用食品、营养机能食品、机能标示食品、协会认证的健康食品、其它的一般食品,前三类允许标示机能。对于营养素机能食品,只要产品中的营养素的含量在规定范围内即可申请,规定了包括n-3脂肪酸、矿物质和维生素,共20种营养素的健康声称。如表1所示,“n-3脂肪酸”的健康声称:n-3脂肪酸是维持皮肤健康的营养素。而本文调研的其他国家均没有对“n-3”脂肪酸健康声称的相关规定。另外,日本也规定了维生素E的健康声称。
我国在GB 28050-2011《食品安全国家标准预包装食品营养标签通则》[48]里规定了营养含量声称和营养功能声称基本用语,其中功能声称属于健康声称的一部分;除此之外,GB 13432-2013《食品安全国家标准预包装特殊膳食用食品标签》中对营养成分的功能声称也进行了规定,这些都属于我国食品成分健康声称的范畴。对于食用油成分健康声称,GB 28050-2011里规定了维生素E的营养功能声称用语“维生素E有抗氧化作用”,而脂肪酸类和植物化学物类营养成分没有健康声称的规定,但是根据GB 7718-2011《食品安全国家标准预包装食品标签通则》规定,如果在食品标签或食品说明书上特别强调添加了或含有一种或多种有价值、有特性的配料或成分,应标示所强调配料或成分的添加量或在成品中的含量。因此可以在食用油产品标签上强调含有亚油酸、植物甾醇等物质,并标注其含量。
食用油产品健康声称主要来自于中国保健食品和日本特定保健食品。日本特定保健食品采用个案许可型审批,样品试验需由“国立健康营养研究所”或其他登记在册的试验机构完成并出具相应结果报告。截止到2019年4月28日,日本内阁府消费者厅已批准1073种食品为特定保健食品,其中有9款食用油获批成为特定保健食品,有效成分主要是“中链脂肪酸”和“植物甾醇”。
我国在2016年原国家食品药品监督管理局规定了保健食品27项保健功能,在中国特殊食品信息查询平台上查询到与食用油相关的保健食品有27款产品,包括红花籽油产品(6个)、玉米油产品(3个)、葵花油产品(3个)、亚麻籽油产品(2个)、沙棘籽油产品(2个)、月见草油产品(2个),主要有效成分为维生素E、植物甾醇等成分。
3 影响食用油健康声称的因素
食用油营养成分是影响食用油产品健康声称的最重要因素。目前对于食用油脂肪酸类健康声称,各国规定的比较少,且尚未对油脂中的角鲨烯和谷维素进行规定。因此应加强对食用油中营养成分的科学研究,为之后更多健康声称能够应用到法规中提供充分的理论依据。
我国油料作物物产丰富,目前市场上食用油的种类越来越多,新型健康的小品中食用油中含有不同的健康功效成分,通过申请保健食品的形式可以获得相应的保健功能声称;此外食用调和油也是我国小包装食用植物油中的主要产品,2014年消费量达456万吨,占到小包装油脂总987万吨的近一半。食用调和油改变了原料油的脂肪酸组成及植物化学物的含量,在营养成分的均衡搭配上,调和油比单一食用油更有优势,也可能成为未来我国申请油脂相关健康声称的一个重要类别。
食用油的加工工艺包括炒制、压榨或浸出、精炼加工等一系列过程,加工方式除了引起营养成分的改变,还可能生成反式脂肪酸等有害物质。李志晓发现不同方法对油茶籽油中的营养成分保留程度显著不同;陈洪涛等研究发现油脂精炼过程中的脱臭处理一方面脱除有害杂质,另一方面食用油中的营养成分也大量损失,并且还可能产生反式脂肪酸等有害物质。健康声称不仅包括对某营养成分进行声称,还需要该成分达到一定的限量。根据食用油的品种、质量要求和有害污染物的情况等因素,选择合理的加工方式可以有效保留食用油中的营养成分,减少有害物质的产生,也是影响食用油健康声称的重要因素。
健康声称应具科学佐证,即有公认的科学证据证明某食品/成分(例如某营养素)与声称所陈述的效果之间存在因果关系,以及能证明所声称的效果属实。目前循证医学为健康声称的提出和评价提供了广泛接受的科学原理和系统的方法学。食用油微量营养成分中,只有部分国家规定了植物甾醇的健康声称和推荐摄入量,没有规定角鲨烯、谷维素等其他植物化学物,通过相关科学证据等级可以完善这些植物化学物的评价方法和评价标准,并制定相应的膳食营养素参考摄入量。
此外应采用科学的评价方法规范管理健康声称。欧盟2007年提出了“Nutrient Profile”,即营养素度量法的概念,对于做出声称的食品,要求其本身应该是健康的,并根据各种食品的营养素构成对其进行分类,全面的管理食品标签的健康声称。之后美国、澳洲和新西兰等已制定健康声称法规的国家均设有健康声称的评审机制。因此不同食用油产品与健康有关的科学证据与产品整体的健康属性也是影响其健康声称的重要因素。食用油营养成分是影响食用油产品健康声称的最重要因素。
4 我国食用油健康声称建议
产品在做出健康声称前,需了解产品中的营养成分和功能,食用油除了满足日常膳食烹饪技术要求和感官需求外,还有重要的营养价值,因此应充分重视食用油健康成分和健康食用油品种的相关研究,为食用油健康声称提供充分的理论依据。主要包含以下几个方面:
开发我国特色健康小品种油:我国油料作物资源丰富,除了大宗食用油外,有很多特色小品种食用油,含有丰富的不饱和脂肪酸和植物化学物。随着生活水平的提高,人们对食用油营养健康的迫切需要,特色食用油的开发在我国具有很大的市场潜力和发展空间,建议开发我国健康小品种食用油(比如玉米油、米糠油、亚麻籽油等),打造我国特有的食用油健康品牌,并用科学研究的方法了解其中的功能性成分和产品整体营养价值,按照我国健康声称的相关规定,进行合理标识。
加快食用油营养成分的研究:目前食用油中营养成分,尤其是植物化学物类物质仍处于科学研究阶段,并没有纳入到我国营养成分功能声称体系和保健食品原料目录中,因此不能在产品包装上进行合规的健康声称,阻碍了产品与消费者之间有效的沟通。建议加快食用油营养成分的研究,并公开科学证据,提供产品研发指导与依据,推动我国健康食用油产品行业的快速发展。
建立食用油营养成分数据库:产品在做出健康声称前,需了解产品中的营养成分和功能,建议企业或相关机构建立准确、全面、不断更新食用油营养成分数据库,供研究人员和消费者查找相关食物成分及功能,指导企业健康食用油产品的研发和消费者合理选择健康膳食。
随着健康中国战略以及国民营养计划的提出,我国居民的健康意识不断增强, 健康的需求日益增大,其中健康声称是提高消费者营养健康知识和指导消费者科学消费的一个重要手段。但是与其他国家相比,我国健康声称法规标准较为分散,缺乏对食品健康声称的系统认识与总结,部分营养成分功能声称(如植物甾醇、角鲨烯等)管理存在空白,落后于科学研究和市场需求,可以从以下几个方面进行完善:
加快制修订相关法规标准:我国目前与健康声称有关的法规标准主要有GB 28050和保健食品一系列规范性文件。其中食品安全国家标准评审委员会分别于2018年、2020年和2021年对GB 28050 征求意见稿进行三次征求意见,在最新一版征求意见稿中在“能量和营养成分的名称和顺序、表达单位、修约间隔和‘0’界限值”表格中新增了n-3多不饱和脂肪(酸)、α-亚麻酸、EPA、DHA这4种营养成分,并且新增了α-亚麻酸的功能声称用语,该标准的后续发布有助于对食用油产品中相关营养成分进行合规健康声称;在保健食品法规方面,自2003版《保健食品检验与评价技术规范》废止后,由于新产品没有检测依据,保健食品新品开发工作一度停滞,为规范保健食品注册工作,国家市场监督管理总局对《保健食品检验与评价技术规范》展开修订。保健食品相关制度以及保健食品原料目录和功能目录的完善,有助于我国特色小品种食用油申请保健食品,鼓励企业开发具有保健功能的食用油产品。
规范和完善功能评价体系:目前国内外已经建立了一系列营养素的有效评价指标,例如食物营养质量指数(INQ)、氨基酸评分(AAS)、血糖生成指数等,但这些指标大多是从某一个营养素角度对食物营养价值进行评价,并不是对食物整体营养价值进行评价。其中营养素度量法立足于食品和健康的综合关系,避免产品营养和健康声称不合适的情况发生。建议我国引入食品营养素度量法进行健康声称的管理,根据食物营养成分组成及含量对其进行评价分类,立足于食品与健康的综合关系,全面考虑食品整体营养状况。
《食品工业科技》特邀主编专栏征稿
群聊:食品工业科技作者群

温
馨
提
示
我刊正式组建微信作者群,为作者提供更多的学术与论文资讯,如需进群,请联系刘老师(微信:上方二维码,电话:87244117-8062)。



版权声明






