飞书知识问答
AI 时代企业知识管理的破局之道
在数字化办公的日常中,企业知识管理的困境如同看不见的壁垒,横亘在高效工作的路上。你是否常有这样的体验:想要调取一份上周的会议纪要,却在各个文件夹与聊天记录中反复穿梭,像进行一场繁琐的 “信息考古”;撰写汇报时总在重复搜索相似资料,仿佛每次都要 “重新发明轮子”;更不必说面对堆积如山的文档与群聊,那些关键信息如同深海中的珍珠,难以快速打捞。这些痛点的根源,在于人类记忆的有限性与企业知识的爆炸性增长之间的矛盾 —— 我们无法精准记住每一个细节,更难以在庞杂的信息中建立即时的关联。而飞书知识问答的出现,恰似一把智能钥匙,为企业打开了知识管理的新维度。
飞书知识问答是一款深度整合企业内部信息的 AI 工具,它的核心能力在于将散落于飞书生态中的各类数据 —— 从日常群聊、文档、知识库,到会议妙记、服务台信息 —— 进行实时聚合与深度理解。想象一下,当你在对话框中输入问题,系统会瞬间扫描所有权限内的信息,不仅能精准定位到所需内容,还能基于上下文进行推理与生成。例如,当你忘记公司露营活动的具体时间地点,只需模糊描述,它就能从群聊记录中提取关键信息,并标注来源链接,点击即可追溯原始对话;若需要了解公司产品的技术细节,它能整合文档中的专业内容,用通俗易懂的语言解释,并主动补充相关背景信息,让复杂知识变得触手可及。
这种能力的背后,是飞书对企业知识特性的深刻理解。企业知识往往具有碎片化、场景化、权限化的特点:会议纪要中的决策散落在不同时段的文档里,群聊中的灵感火花转瞬即逝,而敏感数据需要严格的权限管控。飞书知识问答通过三大核心能力解决了这些难题:首先是智能检索与语义理解,区别于传统关键词搜索,它支持自然语言提问,能理解问题背后的真实意图。比如用户询问 “如何申请电脑显示器”,系统不仅能找到相关制度文档,还能梳理出办事流程,甚至跳转服务台提供进一步帮助;其次是场景化生成能力,它能基于检索到的信息进行再创作,例如根据群聊中的厨艺大赛讨论,自动提取菜品与食材并生成表格,将零散信息转化为结构化成果;最后是动态权限管理,确保每位用户只能访问其权限范围内的信息,从源头上杜绝数据泄露风险,即使不同职级的员工询问同一问题,系统也会根据权限差异提供定制化答案。
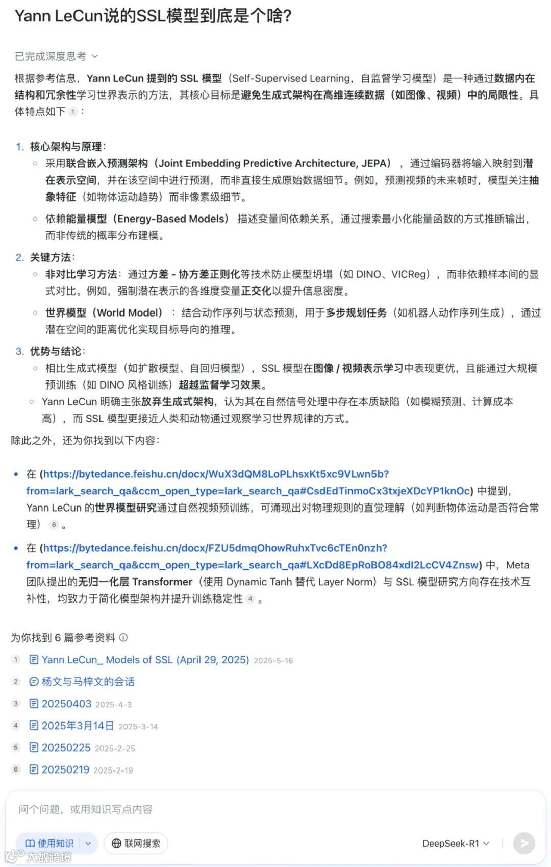
在实测过程中,飞书知识问答展现出超越传统工具的效率提升。以处理专业文档为例,当用户上传一篇关于 SSL 模型的八千字演讲稿,系统能快速提炼核心概念,区分通用定义与业务相关知识,让非技术背景的员工也能快速理解复杂技术术语。对于企业新人来说,这种能力尤为重要 —— 以往需要翻阅多份手册才能理清的流程,如今通过自然语言提问即可获得清晰指引,大大缩短了适应期。而对于管理者,它更是决策的得力助手,能快速调取历史项目数据、市场分析报告,甚至基于现有信息生成趋势预测,为战略制定提供数据支撑。
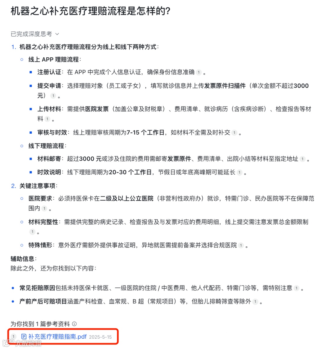
安全性是企业级工具的生命线,飞书知识问答在这方面构建了多重保障。首先是权限的 “千人千面”,系统权限与飞书账号权限完全同步,从文档访问到群聊查看,每个用户的检索范围严格受限,避免越权风险;其次是数据的 “非训练承诺”,飞书明确表示不会将企业知识用于训练外部模型,确保核心数据资产的独立性;最后是答案的 “可追溯性”,每个回答都会附带来源链接,用户可随时验证信息的真实性,彻底解决大模型 “幻觉” 问题。例如,当系统回答 “补充医疗理赔流程” 时,会清晰标注金额门槛与时间节点的出处,这种 “证据链” 机制让 AI 输出更具可信度,尤其适合对合规要求极高的金融、法律等行业。
技术层面,飞书知识问答构建了灵活且强大的底层架构。它支持 DeepSeek-R1 满血版与自研豆包等多种大模型切换,企业可根据业务需求选择最适配的技术方案;同时整合了检索增强生成(RAG)技术,将传统检索的准确性与大模型的生成能力结合,既避免了纯检索的机械性,又减少了纯生成的随意性。在数据处理上,系统实现了秒级更新,确保最新的群聊信息、文档修改能即时被检索,这对于快节奏的互联网企业尤为重要 —— 当凌晨的会议决议刚刚形成,清晨的提问就能获得最新答案,真正实现知识与业务的同步演进。
然而,飞书知识问答的高效运行依赖于企业自身的 “AI Ready” 程度。如果内部资料混乱、权限设置模糊,即使最强大的 AI 也可能 “误判”。因此,企业需要做好基础建设:首先是知识的结构化沉淀,通过规范文档命名、完善标签体系、分类存储资料,让 AI 能高效识别信息;其次是权限体系的清晰化,明确不同岗位的信息访问边界,避免因权限混乱导致的检索偏差;最后是员工习惯的培养,鼓励将日常工作成果转化为可检索的数字资产,例如用飞书文档记录项目经验、用妙记沉淀会议内容,让知识管理成为自然的工作环节。
展望未来,飞书知识问答的价值远不止于效率提升,它正在重塑企业的知识生态。当零散的信息被激活为可复用的知识资产,当历史经验能即时转化为决策参考,企业的智力资本得以真正沉淀与流转。这不仅是工具的升级,更是协作模式的变革 —— 从 “人找知识” 到 “知识找人”,从 “重复劳动” 到 “创新驱动”,飞书知识问答让每个提问都成为激活组织智慧的起点。在 AI 与业务深度融合的时代,它证明了企业级 AI 的真正价值不在于炫目的技术展示,而在于脚踏实地解决真实痛点,让技术红利切实转化为生产力提升。
如果你正在飞书生态中办公,不妨尝试体验这款工具 —— 当你第一次发现它能秒级定位到记忆中的某个数据,第一次用自然语言生成专业报表,第一次在合规的前提下获得专属权限的智能回答,或许会真切感受到:企业知识管理的 “智能时代”,已经悄然到来。而这一切的起点,可能只是对话框中的一次简单提问,却如同投入湖面的石子,激起整个知识生态的涟漪效应。
-END-

