天天财经独家,速关注
1月29日晚,王府井公告称,拟以发行A股方式换股吸收合并首商股份,打造具有国际水准、国内一流的现代商业零售企业集团。本次换股吸收合并完成后,首商股份将终止上市并注销法人资格。

来源:公司公告
王府井将于2021年2月1日复牌。截至1月15日收盘停牌,王府井报收31.95元,总市值248亿元。2020年上半年,受益于免税牌照,王府井股价在2020年5至7月上涨近500%,而后一路走低。
王府井合并首商股份
公告显示,王府井拟以发行A股方式换股吸收合并首商股份,即王府井向首商股份的全体股东发行A股股票,交换该等股东所持有的首商股份股票。同时,王府井拟采用询价的方式向包括首旅集团在内的不超过35名特定投资者非公开发行A股股票募集配套资金不超过40亿元。其中,首旅集团认购总额不超过10亿元。
据了解,本次合并完成后,首商股份将终止上市并注销法人资格,王府井或其全资子公司将承继及承接首商股份的全部资产、负债、业务、人员、合同及其他一切权利与义务。王府井因本次合并所发行的A股股票将申请在上交所主板上市流通。
王府井表示,募集配套资金在本次换股吸收合并的基础上实施,但本次换股吸收合并不以募集配套资金的成功实施为前提,最终募集配套资金成功与否不影响换股吸收合并的实施。若募集资金不能满足需要,不足部分由合并后存续公司使用合法的自有或自筹资金自行解决。
根据公告,王府井换股价格确定为每股33.54元,首商股份为每股10.21元,首商股份与王府井的换股比例为1:0.3044。参与本次换股的首商股份股票约6.58亿股,王府井对应发行约2亿股。王府井购买资产的交易金额约67.22亿元。对于双方异议股东,王府井收购请求权价格为每股33.54元,首商股份现金选择权价格为每股8.51元。
王府井表示,公司主营业务不会发生重大变化,且将整合吸收合并双方资源,减少同业竞争,发挥规模效应,实现优势互补。换股之前,王府井和首商股份的控股股东均为首旅集团,换股之后,王府井的控股股东和实际控制人未发生变更。
关于募集资金的用途,王府井表示,拟用于免税业务项目及其他项目建设、补充流动资金及偿还债务、以及支付本次交易的中介机构费用,其中用于补充流动资金及偿还债务的比例不超过王府井换股吸收合并首商股份交易金额的25%,或不超过本次募集配套资金总额的50%。
打造零售“一哥”
公司公告显示,王府井主营业务为商品零售和商业物业出租业务,覆盖百货、购物中心、奥特莱斯及超市等主力业态,同时拥有线上零售渠道。截至2020年6月30日,王府井在全国范围共运营52家大型综合零售门店,涉及31个城市。
首商股份主营业务为商业零售,覆盖百货商场、购物中心、折扣店(奥特莱斯)和专业店四大主力业态。经营模式以联营、租赁和品牌代理为主。公司拥有“燕莎商城”“燕莎奥莱”“西单商场”“贵友大厦”“新燕莎商业”“友谊商店”等商业品牌,主营门店遍布北京、天津、成都、兰州、乌鲁木齐等城市。
天眼查资料显示,王府井和首商股份的控股股东均为北京首都旅游集团有限责任公司,实控人均为北京市国资委。二者在主营业务方面一直外界被认为存在同业竞争。王府井2020年中报显示,首旅集团承诺将解决首商股份与王府井同业竞争问题。
资深零售业专家表示,王府井和首商股份的合并配套融资,可以解决资金问题,企业将更能“跑”。此外,合并后,王府井拿下了北京市场优质商业网点资源,而首商集团拥有知名商业品牌,加之拿下免税牌照,王府井有望成为百货零售“一哥”。
但也有业内人士表示,线下百货零售业在电商冲击下已走向衰弱,合并后王府井未来发展主要看免税业务的进展。王府井在2020年中报中表示,公司已取得免税品经营资质,免税品经营将成为公司主要业务之一。
2020年6月9日,王府井发布公告称,收到控股股东北京首旅集团转发的《财政部关于王府井集团股份有限公司免税品经营资质问题的通知》,授予公司免税品经营资质,允许公司经营免税品零售业务。
2021年1月15日,王府井披露与海南橡胶签署投资的合作协议,双方将分别出资成立海南王府井海垦免税品经营有限责任公司(简称“免税品经营公司”)及海南海垦王府井日用免税品经营有限责任公司(简称“日用免税品经营公司”),用于发展运营海南省岛内免税项目和岛内日用免税品项目并开展免税品经营管理。其中,免税品经营公司注册资本1亿元,王府井出资6000万元,海南橡胶出资4000万元;日用免税品经营公司注册资本1亿元,王府井出资4000万元,海南橡胶出资6000万元。
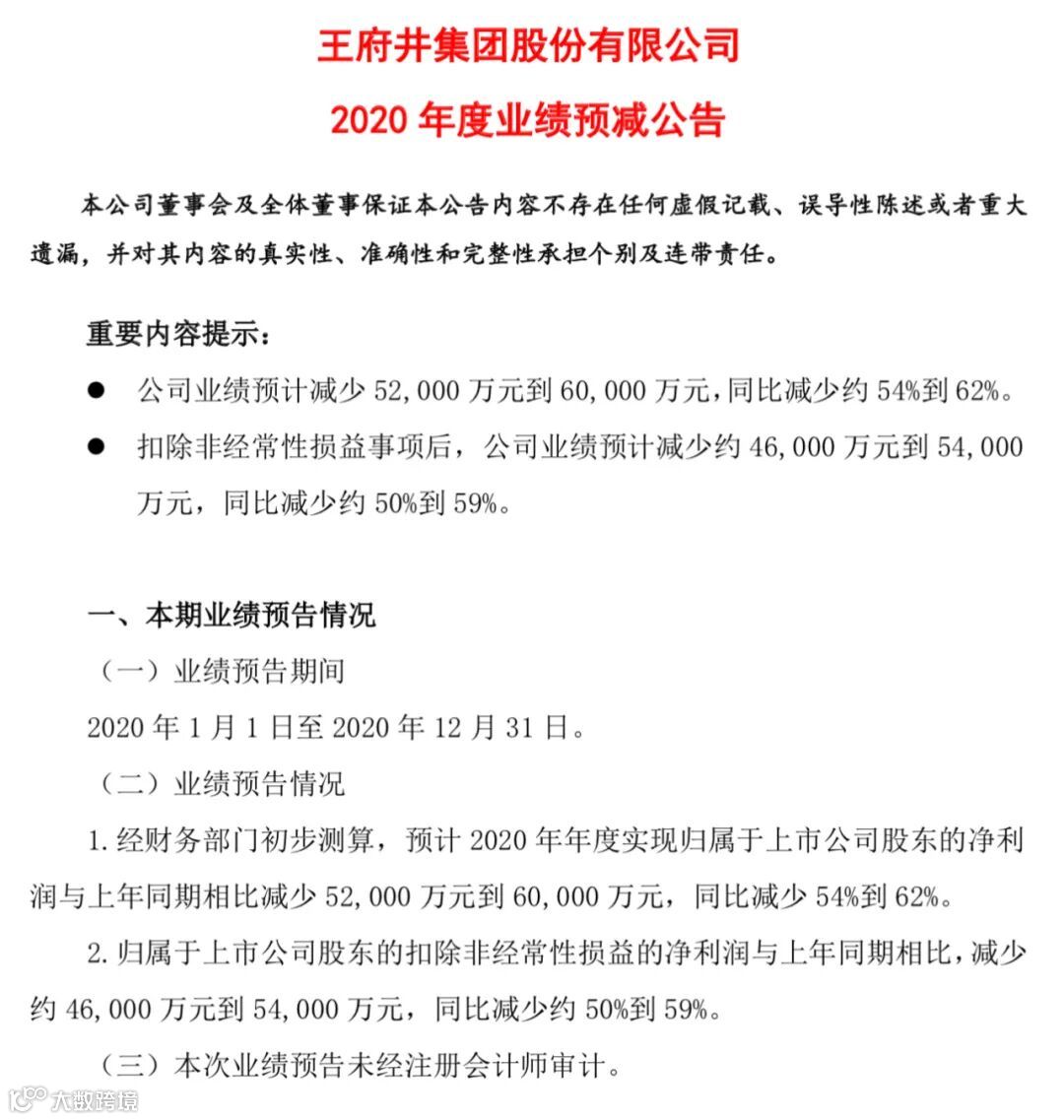
值得关注的是,在公布合并首商股份的同时,王府井披露了2020年业绩预减公告。公告显示,2020年王府井净利润同比减少5.2亿元至6亿元,同比减少54%至62%。

来源:公司公告
王府井表示,2020年蔓延全球的新冠肺炎疫情对宏观经济和线下零售行业经营带来巨大冲击,疫情期间,公司旗下多数门店出现暂停营业,恢复营业后也面临客流剧减、人气不振的境况,导致公司第一季度收入大幅下降37.79%(剔除新收入准则影响)。此外,公司持有的交易性金融资产股价下跌,导致公允价值变动损益同比减少约1.97亿元。
编辑:武俊雪

推荐阅读
➤爆雷之夜,郑爽有份!一天50多家公司扎堆预亏,这些行业成重灾区
➤散户赢了!大鳄香橼投降,不再发布卖空报告,美国散户抱团股开盘大涨近90%

戳!

