天天财经独家,速关注
1月29日晚间,“面板一哥”京东方A发布2020年全年业绩预告。半导体显示行业的高景气度催生其业绩大涨。公司预计2020年净利润48亿元~51亿元,同比增长150%~166%。
不过,京东方A股价在1月13日触及7.49元阶段高点之后震荡下行,近两日更是放量破位下跌,1月28日跌7.94%,1月29日跌3.14%。Wind数据显示,该股两日市值合计蒸发256亿元。

来源:Wind
1月27日美国国际贸易委员会(ITC)投票决定对特定有源矩阵OLED显示设备及其组件启动337调查,京东方以及韩国三星均被列为被告。
京东方A在1月29日午间发布公告称,经初步判断,本次337调查对公司目前的生产、经营不会造成实质性影响。公司在OLED领域已有十余年的技术研发经验,掌握该领域的核心关键技术,拥有自主知识产权,也尊重他人知识产权。
积极应对美国337调查
1月29日午间,京东方A披露关于美国国际贸易委员会对公司开展337调查的公告,公司表示经核查,针对公司特定有源矩阵OLED产品,目前Solas OLED Ltd. 主张美国专利共2件,分别涉及阵列基板和驱动电路技术。
京东方A介绍,本次337调查由爱尔兰 Solas OLED Ltd.根据《美国1930年关税法》第337节规定向美国国际贸易委员会提出申请,指控公司及子公司北京京东方显示技术有限公司、BOE Technology America, Inc.,以及显示领域其他多家公司对美出口、在美进口或在美销售的特定有源矩阵OLED显示设备及其组件(Certain Active Matrix OLED Display Devices and Components Thereof)侵犯专利权,请求发起337调查,并发布有限排除令和禁止令。目前,公司获悉美国国际贸易委员会已就本案签发启动调查通知,本次通知为337调查的正常规则和流程,公司将遵照337调查流程处理。
经核查,针对公司特定有源矩阵OLED产品,目前Solas OLED Ltd. 主张美国专利共2件,分别涉及阵列基板和驱动电路技术。京东方A强调,公司在OLED领域已有十余年的技术研发经验,掌握该领域的核心关键技术,拥有自主知识产权,也尊重他人知识产权。
据专利数据库提供商IFI Claims日前发布全球250个最大专利持有者榜单,中国大陆共有8家企业和机构上榜,其中,京东方排在华为之后,位列国内企业第二位,全球第57位。
京东方A表示,在获悉本次事件后,公司已成立了专门的工作组积极应对本次337调查。经初步判断,本次337调查对公司目前的生产、经营不会造成实质性影响。公司将持续跟进上述事项的进展情况,积极与相关方沟通协商,坚决维护公司及全体股东的合法权益,并根据有关规定及时履行信息披露义务。
此前,立讯精密等企业也遭受美国337调查,工信部就此事表态称,积极支持电子元器件和精密加工企业高质量发展,坚决保护知识产权,同时也反对滥用权利,打压正常商业竞争的霸凌行为。下一步,工信部将会同有关部门指导相关企业加强应对,维护好企业的合法权益。
预计全年业绩大增
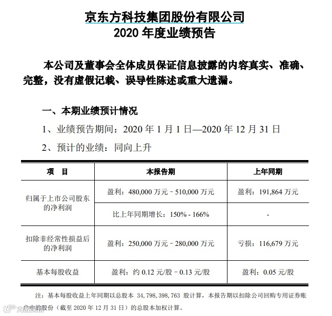
京东方A当晚还发布2020年业绩预告,公司预计2020年实现净利润48亿元~51亿元,同比增长150%~166%。

来源:公司公告
京东方A表示,新冠肺炎疫情在全球蔓延给半导体显示产业链的原材料供应及物流等领域带来冲击,公司在经营面临严峻挑战下,及时调整内部策略,优化产品结构,部分产品销量大幅增长,全年营收较上年稳定增长。
公司介绍,2020年半导体显示行业景气度相对2019年同期较高,尤其是IT、TV类产品需求大幅回升,且产品价格自2020年年中持续上涨,公司经营业绩较上年同期大幅提升。
此外,京东方A表示,公司柔性AMOLED产品出货较2019年大幅增长,但因产线尚处于爬坡期,新增折旧短期承压,随着出货量持续提升,未来有望进一步增强公司整体竞争力。
京东方A在2020年三季报时业绩已经明显修复。公司2020年前三季度实现营业收入1016.9 亿元,同比增长18.63%,归属于上市公司股东净利润24.76 亿元,同比增长33.67%。公司第三季度的业绩尤其突出:营业收入408.2 亿元,同比增长33.04%,环比增长16.67%,归属于上市公司股东净利润13.4 亿元,同比增长629.3%,环比增长135.5%。
推算2020年第四季度,京东方A预计实现净利润23.76亿元~26.24亿元,同比增长3446%~3816%,环比增长77.31%~95.82%。
在半导体显示行业高景气度之下,出货量全球第一的京东方A自然受益颇多。产能方面,京东方推动中电熊猫南京8.5代和成都8.6代LCD生产线的收购和整合,进一步确立了其在显示面板领域的龙头地位。群智咨询预测,2022年京东方在全球大尺寸LCD市场份额将达到28.9%。
除了京东方A,半导体显示行业的高景气也给其他同行业公司带来亮眼业绩,比如TCL科技此前业绩预告称,预计2020年实现净利润42亿元~44.6亿元,同比增长60%-70%。TCL科技在业绩预告中也表示,大尺寸显示业务受益于产业回暖,主要产品价格自2020年第三季度持续上涨,大尺寸业务净利润同比增长超6倍。2020年TCL华星保持满销满产,全年营业收入同比增长超过35%,净利润同比增长超过140%。
面板行情仍在持续
但面板公司股价开始下行
液晶面板的价格仍在上涨,研究机构Omida显示部门资深研究总监谢勤益表示,2020年第四季度,液晶电视面板的平均售价(ASP),尤其是50英寸以下的液晶电视面板,在连续5个月上涨后,上升到2017年第四季度的水平。Omdia预计2021年第一季度缺货现象仍将持续,面板厂商打算继续将液晶电视open cell的ASP提高到2017年第一季度的水平。
过去十年,由于行业性质的原因,液晶电视面板出现了供过于求和供不应求的周期性趋势。面板厂商的过度投资和需求激增,得益于过去十年的经济价格交叉循环。产业界人士称其为 "Crystal Cycle"。Omdia表示,2020年和2021年Crystal Cycle仍在继续。
不过,京东方A、TCL科技股价持续上扬之后,近日均出现下行。

编辑:王朱莹

推荐阅读
➤发生了什么?“光伏茅”1天半蒸发534亿,中国软件闪崩跌停,但白酒板块强势领涨
➤终于来了!灵魂追问后,央行净投放980亿元,不过资金利率还在涨
➤暴涨39%后收跌43%!美国交易平台出狠招,散户史诗级抱团被打散
➤涨停板被炸!豪掷28亿元,郭广昌“复星系”又拿下一家A股公司

戳!

