天天财经独家,速关注
沪深港通标的迎来扩容了!
1月22日晚,沪深交易所分别对沪港通、深港通业务实施办法进行修订,自2月1日起实施。本次修订要点如下:
1、上交所明确,符合香港相关规则界定要求的机构专业投资者才可通过沪股通参与科创板股票交易。
2、自2月1日起,属于上证180、上证380指数成份股及A+H股公司的A股的科创板股票正式纳入沪股通股票范围;科创板上市A+H股公司的H股及深交所上市A+H股公司的H股正式纳入港股通股票范围。
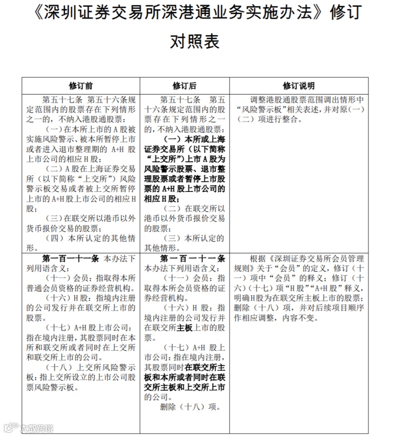
3、沪深交易所上市A股为风险警示股票(ST股和*ST股)、退市整理股票或者暂停上市股票的A+H股上市公司的相应H股不纳入港股通。
4、修订“H股”释义,明确H股为在联交所主板上市的股票。A+H股上市公司指在境内注册,其股票同时在联交所主板和沪深交易所上市的公司。
12只科创板个股将纳入沪港通
上交所表示,自2月1日起,属于上证180、上证380指数成份股及A+H股公司的A股科创板股票正式纳入沪股通股票范围。
中证君注意到,属于上证180指数成分股的科创板股票有中微公司,属于上证380指数成份股的有睿创微纳、杭可科技、澜起科技、安集科技、西部超导、海尔生物。A+H股公司的A股科创板股票有复旦张江、昊海生科、康希诺、君实生物、中国通号。
根据港交所披露,共有12只科创板个股符合规定,将于2月1日纳入沪股通。其中,中微公司、睿创微纳、杭可科技、澜起科技、安集科技等涉及芯片业,康希诺、君实生物等涉及疫苗领域。

数据来源:港交所
上交所明确,通过沪股通参与科创板股票交易的,仅限机构专业投资者。机构专业投资者的范围按照香港相关规则规定执行。
一位资深市场分析师对中证君表示,将科创板股票纳入沪深港通标的范围,一方面可以增加机构投资者的配置需求,另一方面可以扩宽国际投资者的购买渠道,引入更多境外机构投资者,有利于A股投资者的结构改善,提升国际化程度。
“当然,对于科创板而言,也会迎来增量资金,流动性会更加充沛。”上述分析师表示。
科创板运行一年多以来,国际投资者的持股量与交易规模持续增长,科创板外资参与度不输A股其他板块,预计未来外资将进一步参与科创板投资。此外,在科创板股票满足相关要求纳入MSCI指数后,科创板将迎来更多增量资金。
上交所表示,下一步将继续优化完善互联互通机制,持续吸引外资参与A股市场,推进我国资本市场高水平双向开放。
ST股、*ST股不纳入港股通
与此同时,港股通股票范围也有所调整。一方面,科创板上市A+H股公司的H股及深交所上市A+H股公司的H股正式纳入港股通股票范围。
另一方面,沪深交易所中风险警示股票(ST股和*ST股)、退市整理股票或者暂停上市股票的A+H股上市公司不纳入港股通。
具体来看,根据修订,相关股票存在下列情形之一的,不纳入港股通股票:(一)沪深交易所上市A股为风险警示股票(ST股和*ST股)、退市整理股票或者暂停上市股票的A+H股上市公司的相应H股;(二)在联交所以港币以外货币报价交易的股票;(三)交易所认定的其他情形。

来源:深交所
此外,交易所修订“H股”“A+H股”的释义,明确H股为在联交所主板上市的股票;A+H股上市公司指在境内注册,其股票同时在联交所主板和沪深交易所上市的公司。
互联互通机制持续完善
去年11月,沪深交易所发布公告称,沪深港三家交易所已就同步扩大沪深港通股票范围的措施安排达成共识:一是科创板股票纳入沪深港通标的范围的安排;二是在港上市的生物科技公司纳入港股通标的范围的安排。
业内人士表示,此次交易所修订沪深港通业务实施办法,持续优化了互联互通机制,将促进股票市场南北资金的双向融通,为境内外投资者提供更多优质投资标的及选择。
值得注意的是,2021年开年以来,“北水”汹涌。Wind统计数据显示,截至1月22日,今年以来北向资金累计净流入466.94亿元,其中沪股通净流入161.69亿元,深股通净流入305.25亿元。
南向资金方面,截至1月22日,今年以来南向资金累计净流入2312.11亿港元,是北向资金净流入规模的近5倍。

来源:Wind
招银国际指出,近期南向资金踊跃,是推升港股之重要动力,南向交易占港股大市成交比率升至逾三成。但恒指近期急升后,2021年预测市盈率升至13.5倍,达到近过去十年之预测市盈率峰值。虽然恒指纳入更多成长股,有助估值稍微上升,但港股整体估值不再便宜。
招银国际预测,H股经过一轮补涨后,A股较H股之平均溢价由去年底接近50%收窄至目前的33%,但仍高于历史平均水平,相信短期内南向资金规模仍将高企。
编辑:叶松

推荐阅读
➤资金创纪录井喷,券商隔空吵起来了!净流入2300多亿,南向资金抢夺港股定价权?
➤进口车厘子、乳清粉检出核酸阳性!北京新增3例本地确诊病例,部分重点人群核酸检测增加肛拭子采样

戳!

