天天财经独家,速关注
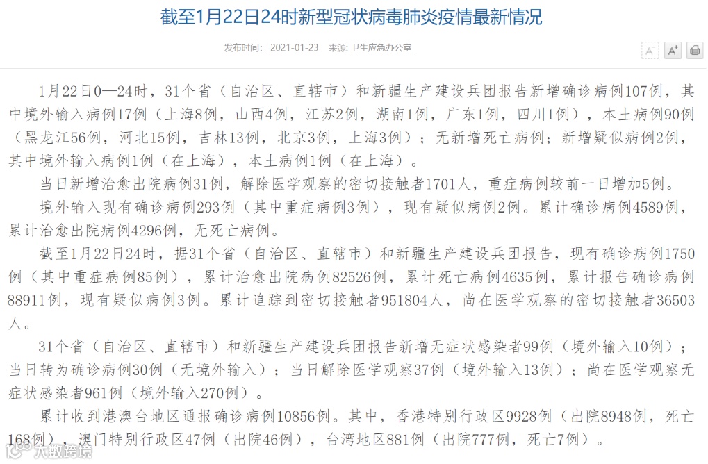
国家卫健委23日发布消息,1月22日0—24时,31个省(自治区、直辖市)和新疆生产建设兵团报告新增确诊病例107例,其中本土病例90例(黑龙江56例,河北15例,吉林13例,北京3例,上海3例),境外输入病例17例;无新增死亡病例;新增疑似病例2例,其中境外输入病例1例(在上海),本土病例1例(在上海)。新增无症状感染者99例(境外输入10例)。

来源:国家卫健委官网
国家卫健委主任马晓伟
赴河北指导疫情应急处置工作
国家卫健委22日发布消息,国家卫生健康委党组书记、主任马晓伟1月5日至20日在河北指导疫情应急处置工作。

来源:国家卫健委官网
北京大兴融汇社区新增3例确诊
1月22日0时至24时,北京新增3例本地确诊病例,无新增疑似病例和无症状感染者;无新增境外输入确诊病例、疑似病例和无症状感染者;治愈出院1例。

来源:北京日报微博
石家庄今起分区分级管控
自2021年1月23日起,对石家庄市和各县(市、区)分区分级管控:一,石家庄市继续实行严格管控,车辆按现行办法管理,严格控制人员跨市域流动,有效防止疫情扩散。二,藁城区、新乐市为高风险区域,执行现行管控措施。三,正定县、裕华区、高新区、长安区按照高风险区管理,执行现行管控措施。四,桥西区、无极县、新华区、鹿泉区、栾城区、平山县、赵县为中风险区。

来源:人民日报微博
上海新增3例本土确诊病例
1月22日0—24时,上海新增本地新冠肺炎确诊病例3例。

来源:央视新闻微博
黑龙江新增56例确诊、新增37例无症状
1月22日0-24时,黑龙江省新增新冠肺炎确诊病例56例(绥化市望奎县40例,其中望奎县无症状感染者转为确诊病例20例。哈尔滨市利民开发区7例,其中利民开发区无症状感染者转为确诊病例2例。绥化海伦市无症状感染者转为确诊病例6例,绥化安达市无症状感染者转为确诊病例1例,哈尔滨市呼兰区2例)。治愈出院确诊病例2例(黑河市爱辉区)。新增无症状感染者37例(绥化市望奎县22例,绥化安达市1例,绥化海伦市8例,绥化市绥棱县1例,哈尔滨市利民开发区4例,哈尔滨市呼兰区1例)。
新冠病毒首个3D图像曝光:
像一颗残败不堪的星球
据人民日报海外网报道,新冠病毒究竟长什么样子?近日,奥地利研究人员通过提取,扫描和数字化样本中完整的新型冠状病毒病毒颗粒,成功地拍摄了该病毒的3D照片。媒体报道称,这是新冠病毒首个3D图像。
天津发现一批次进口乳清粉核酸阳性
天津市防控指挥部22日晚发布消息,2021年1月21日,在对天津市滨海新区某食品公司乌克兰进口乳清粉样本进行新冠病毒核酸检测时,发现17份样本检测结果呈阳性。

来源:天津发布
无锡一份进口车厘子表面检测阳性
据江苏无锡市梁溪区疾控中心通报:1月21日,在对进口食品开展常态化监测中,发现一份进口车厘子(生产日期:2020.12.18)内表面核酸检测阳性。区防疫指挥部立即启动应急预案,第一时间赶赴现场处置。经查,该批次食品部分流往市内梁溪区、惠山区和滨湖区。区指挥部及时落实流行病学调查、核酸采样、密切接触者集中隔离、剩余食品封存、环境全面消杀等措施,梁溪区、惠山区和滨湖区共采集环境、物品、人员标本199份,检测结果均为阴性。
核酸检测为何增加肛拭子采样
据央视报道,日前,北京大兴区感染病例所在区域人员均进行了咽拭子、肛拭子和血清检测。专家表示,研究发现一部分感染者粪便或肛拭子核酸阳性持续时间比上呼吸道持续时间更长,增加肛拭子采样可提高检出率减少漏诊;但肛拭子采样不够便捷,目前只对隔离点等重点人群使用。
海关总署对俄罗斯1家企业、
印度1家企业采取紧急预防性措施
据海关总署通报,因从俄罗斯进口1批冷冻水产品(冻细鳞鲑、冻鲫鱼、冻东北雅罗鱼、冻白斑狗鱼、冻鳜鱼、冻白鲑)中的冻细鳞鲑的1个外包装样本中检出新冠病毒核酸阳性,按照海关总署公告2020年第103号的规定,全国海关自即日起暂停接受俄罗斯水产品生产企业LLC “Troicky Fish-processing Complex”(注册编号为CH-565)的进口申报1周,期满后自动恢复。
因从印度进口1批冷冻中华管鞭虾仁1个外包装样本中检出新冠病毒核酸阳性,按照海关总署公告2020年第103号的规定,全国海关自即日起暂停接受印度水产品生产企业S.S.SEA FOOD(注册编号为1352)的进口申报1周,期满后自动恢复。
古巴报告首例变异新冠病毒感染病例
据新华社报道,古巴公共卫生部22日宣布,该国出现首例变异新冠病毒感染病例,患者为一名从南非入境古巴的男子。

来源:新华社微博
编辑:叶松

推荐阅读
➤重磅!支付宝、微信进一步被规范!央行:非银行支付机构备付金全额集中交存至央行或合规商业银行
➤这家券商去年净利大增462%!中信证券净赚149亿元,头部券商业绩稳赢
➤创历史新高!公募基金规模突破20万亿元!基金最新重仓股揭晓,大笔减仓这只股(附股)

戳!

