天天财经独家,速关注
2月24日上午,最高法发布人民法院老年人权益保护十大典型案例。
十大典型案例中既有财产权益纠纷,也涉及人身权益的保护;既有家庭内部赡养问题,也包括家庭赡养缺失情况下公权力机关介入的尝试;既关注“老有所住”的老年人基本生存需求如保障老年人居住权,也包括丰富老年生活所涉及的老年人旅游过程中合法权益的保护。此外,还包括“以房养老”、社会养老等养老形式创新中涉及的纠纷。
金融机构违反提示说明义务
老年人理财需谨慎
王某诉中国工商银行北京某支行财产损害赔偿纠纷案,提醒老年人在理财时,应注意金融机构提示说明情况。

图片来源:最高法
最高法指出,本案是《全国法院民商事审判工作会议纪要》发布后首批维护金融消费者权益案件之一,银行应就投资者的年龄、投资经验、专业能力进行审查并考虑老年消费者情况等,对老年投资者应给予特别提示,结合民商事法律、《会议纪要》精神和社会发展实际提出了金融机构提示说明义务和金融消费者注意义务等判断标准。
打击“套路贷”
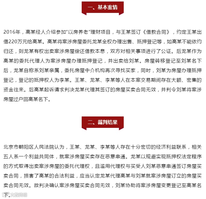
“以房养老”理财需谨慎
近年来,“以房养老”理财骗局事件频发。许多老年人为投资“以房养老”理财项目,将自有房产进行抵押、背负巨额债务,又在行为人的恶意串通之下失去自有房产,导致房财两失。此类“套路贷”难以根除的原因之一,是行为人常常在法律空白或者规定不明确的领域,利用老年人性格特点以及寻求投、融资渠道的迫切心理,披上“迷惑外套”变装成“以房养老”理财项目,进而非法占有老年人房产。
高某诉刘某、龙某确认合同无效纠纷案提示,老年人“以房养老”理财需谨慎。

图片来源:最高法
最高法指出,人民法院在对“套路贷”采取刑事手段打击的同时,亦应注重通过民事审判依法维护老年人的合法财产权益,保障人民群众老有所养、住有所居,切实享受到国家“以房养老”政策的红利。同时,也提醒老年人,还需时刻保持理性和冷静,审慎选择投、融资渠道,以免落入“请君入瓮”的“套路”之中。
签订旅游合同
需注意代理权和签约资质
随着社会的发展,老龄团体追求愉悦生活的愿望强烈,退休后,老年人闲暇时间较多,约上好友外出旅游成为常态,而在旅游中遭受损失投诉无门时只能走法律途径,维权困难成为此类案件特点。
于某某诉北京某旅行社及其分公司旅游合同纠纷案,系老年人在无代理人情况下涉复杂法律问题的团体性维权类案件。

图片来源:最高法
最高法提醒,老年人在签订旅游合同时,要注意审查相对人是否有相应的代理权和签约资质,并及时通过诉讼途径维护自身权益,对老年人维权、规范旅游行业具有积极的引导作用。
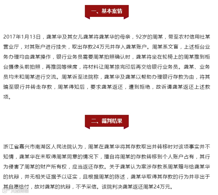
反对“强行啃老”
保护老年人合法财产权益
老年人由于身体状况、行动能力等原因,往往难以有效管理、处分自有财产,在此情况下,子女更不得以窃取、骗取、强行索取等方式侵犯父母的财产权益。
周某诉龚某侵权责任纠纷案体现了反对子女“强行啃老”的价值导向。

图片来源:最高法
最高法指出,人民法院在审理此类侵犯老年人权益的案件时,应当充分查明老年人的真实意愿,坚持保障老年人合法权益,秉持保护老年人合法财产权益的原则进行判决,有效定纷止争。
此外,十大典型案例中还涉及居住权保护、精神赡养、养老机构未能尽到相应的照管义务等纠纷。
附:案例目录
一、唐某三人诉俞某某返还原物纠纷案
(关键词:居住权保护、老有所居)
二、王某诉中国工商银行股份有限公司北京某支行财产损害赔偿纠纷案
(关键词:老年人理财、金融机构提示说明义务)
三、高某诉刘某、龙某确认合同无效纠纷案
(关键词:以房养老、打击“套路贷”)
四、陈某某赡养费纠纷案
(关键词:“常回家看看”、精神赡养)
五、刘某芽赡养纠纷案
(关键词:子女赡养义务、检察院支持起诉)
六、郗某某、周某四人与凌海市某老人之家、中国人民财产保险股份有限公司某分公司服务合同纠纷案
(关键词:人口老龄化、养老机构的合理注意义务)
七、贾某诉李某某继承纠纷案
(关键词:分配遗产中照顾老年人利益、优良家风家教、多元化纠纷解决机制)
八、于某某诉北京某旅行社及其分公司旅游合同纠纷案
(关键词:老年人旅游、团体性维权)
九、周某诉龚某侵权责任纠纷案
(关键词:“强行啃老”、保护老年人合法财产权益)
(关键词:社会福利机构、老年人监护)
编辑:王朱莹

推荐阅读
➤内部会议发言曝光!27倍牛基舵手董承非吐露真心,对A股、核心资产、港股看法很不一样
➤印花税消息突袭!200亿港元南向资金撤离,港交所股价跳水,美团、小米大跌
➤3天逆势大涨近18%!1个月两次举牌,控制权之争打响?公司回应来了
➤白酒跌!周期跌!沪指失守3600点,半日蒸发1.36万亿,千元股只剩茅台了

戳!

