天天财经独家,速关注
你想过5年甚至15年以后自己会是什么样子吗?
即使没有明晰的目标,也不能不关注趋势和方向。毕竟一个人的命运,既要靠自己的奋斗,也与历史的进程紧密相关。
3月5日,《中华人民共和国国民经济和社会发展第十四个五年规划和2035年远景目标纲要(草案)》(下称规划纲要草案)出炉,提请十三届全国人大四次会议审查。这份规划纲要草案正文140页,字数超7万字,不仅是指导今后5年及15年我国国民经济和社会发展的纲领性文件,更与每一个人息息相关。尤其是90后、95后,5年后都处于成家立业的关键期,孩子上学、父母养老、去哪置业创业等等事项可都得看看这份文件。
作为对自己和读者负责的90后记者,中证君彻夜通读文件,为大家划重点,民生红包和投资方向都在这里了。
20项“十四五”目标
涉及民生福祉有7项
国家发改委主任何立峰3月5日在部长通道介绍了规划纲要草案的谋篇布局。
规划草案设置了19篇、65章、192节。开篇总论为“开启全面建设社会主义现代化国家新征程”,总结成就、分析形势、阐述指导方针和发展目标。重大战略任务17篇,以创新、协调、绿色、开放、共享五大发展理念为逻辑主线。涵盖了经济建设、政治建设、文化建设、社会建设、生态文明建设“五位一体”总体布局的内在要求。
何立峰介绍,规划纲要草案中设置了5个方面20项主要指标,其中,经济发展方面有3个指标,创新驱动方面有3个指标,民生福祉方面有7个指标,绿色生态方面有5个指标;另外,在安全保障方面,还第一次设置粮食安全和能源安全指标。
“经济发展”指标中没有设定五年GDP年均增速预期性指标,而是强调“保持在合理区间、各年度视情提出”。此前的“十二五”规划设定GDP年均增速7%,“十三五”规划设定了高于6.5%的年均增速预期性指标。
与大家息息相关的是7项民生福祉指标,涉及收入、就业、教育、医疗、养老、婴育以及寿命。尤其是与“十三五”规划纲要相比,新增“每千人口拥有执业(助理)医师数3.2”和“每千人口拥有3岁以下婴幼儿托位数达4.5”等指标,相比2020年现状有很大提升。
指标之外,规划纲要草案有详细章节展望2025年社会民生,比如单列了一章来关注如何应对人口老龄化问题等。中证君将各方面要点梳理如下:
生育:增强生育政策包容性,推动生育政策与经济社会政策配套衔接,减轻家庭生育、养育、教育负担,释放生育政策潜力。完善幼儿养育、青少年发展、老人赡养、病残照料等政策和产假制度,探索实施父母育儿假。
退休:综合考虑人均预期寿命提高、人口老龄化趋势加快、受教育年限增加、劳动力结构变化等因素,按照小步调整、弹性实施、分类推进、统筹兼顾等原则,逐步延迟法定退休年龄。
户口:深化户籍制度改革。常住人口城镇化率提高到65%。加快农业转移人口市民化,放开放宽除个别超大城市外的落户限制,全面取消城区常住人口300万以下的城市落户限制。全面放宽城区常住人口300万至500万的I型大城市落户条件。完善城区常住人口500万以上的超大特大城市积分落户政策,精简积分项目,确保社会保险缴纳年限和居住年限分数占主要比例,鼓励取消年度落户名额限制。
房子:推进房地产税立法。稳定地价、房价和预期。建立住房和土地联动机制,加强房地产金融调控,发挥住房税收调节作用,支持合理自住需求,遏制投资投机性需求。加快培育和发展住房租赁市场,完善长租房政策,逐步使租购住房在享受公共服务上具有同等权利。
城市:全面提升城市品质。统筹地上地下空间利用,增加绿化节点和公共开敞空间,新建住宅推广街区制。加快推进城市更新,积极扩建新建停车场、充电桩。提升城市智慧化水平。保护和延续城市文脉,杜绝大拆大建。建设自行车道、步行道等慢行网络。
教育:巩固提升高中阶段教育普及水平,高中阶段教育毛入学率提高到 92%以上。学前教育毛入园率提高到90%以上。高等教育毛入学率提高到 60%。
医疗:加快优质医疗资源扩容和区域均衡布局。扩大儿科、全科等短缺医师规模,每千人口拥有注册护士数提高到 3.8人。将符合条件的互联网医疗服务纳入医保支付范围,落实异地就医结算。
消费:开展中国品牌创建行动,保护发展中华老字号,提升自主品牌影响力和竞争力,率先在化妆品、服装、家纺、电子产品等消费品领域培育一批高端品牌。提升传统消费。培育新型消费。发展服务消费,放宽服务消费领域市场准入,推动教育培训、医疗健康、养老托育、文旅体育等消费提质扩容。扩大节假日消费,完善节假日制度,全面落实带薪休假制度。完善市内免税店政策,规划建设一批中国特色市内免税店。完善邮轮游艇、低空旅游等发展政策。
产权保护:实施民法典,制修订物权、债权、股权等产权法律法规,明晰产权归属、完善产权权能。健全以公平为原则的产权保护制度,依法平等保护国有、民营、外资等各种所有制企业产权。
创新重要性被提到全新高度
规划纲要草案中涉及资本市场有关的内容非常多,例如规划纲要草案表示:全面实行股票发行注册制,建立常态化退市机制,提高上市公司质量。深化新三板改革。完善投资者保护制度和存款保险制度等等。
另外,在规划纲要草案中,创新驱动的重要性被提到了新的高度。相关篇章对我们未来要部署的新产业、新方向做出重要部署,无论是选专业方向、创业方向、还是投资方向,都值得好好研读。
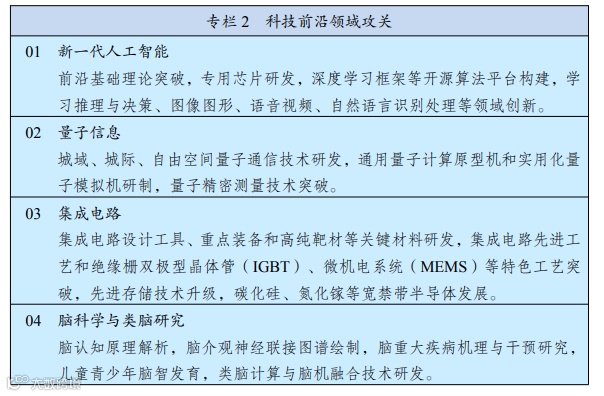
规划纲要草案提出,要瞄准人工智能、量子信息、集成电路、生命健康、脑科学、生物育种、空天科技、深地深海等前沿领域,实施一批具有前瞻性、战略性的国家重大科技项目。“科技前沿领域攻关”栏目列出了七大领域:新一代人工智能、量子信息、集成电路、脑科学与类脑研究、基因与生物技术、临床医学与健康、深空深地深海和极地探测,引人注目。
“集成电路”领域,特别提出碳化硅、氮化镓等宽禁带半导体也就是投资者关注的第三代半导体要取得发展。“深空深地深海和基地探测”领域提及,要研制“新一代重型运载火箭和重复使用航天运输系统”,而这都是组建并降低卫星互联网成本的重要技术。
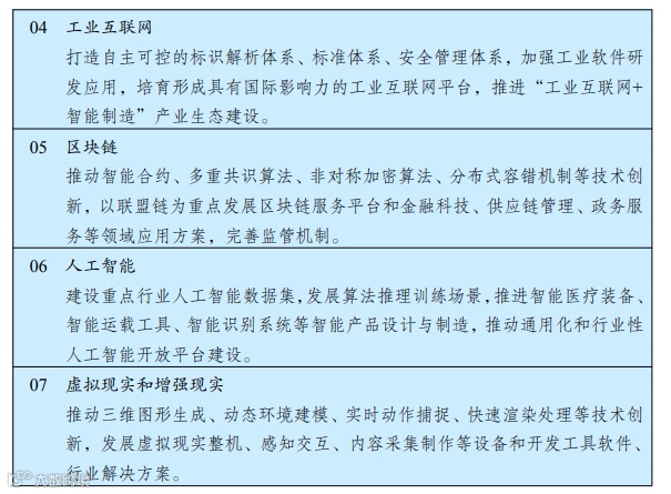
规划纲要草案表示,要在类脑智能、量子信息、基因技术、未来网络、深海空天开发、氢能与储能等前沿科技和产业变革领域,组织实施未来产业孵化与加速计划,谋划布局一批未来产业。
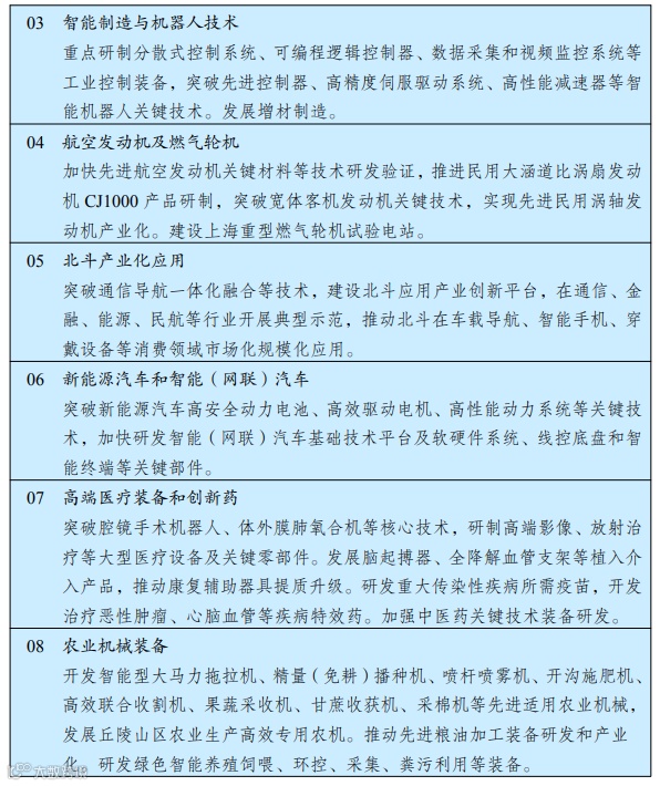
对于制造业,规划纲要草案表示,依托行业龙头企业,加大重要产品和关键核心技术攻关力度,加快工程化产业化突破。培育先进制造业集群,推动集成电路、航空航天、船舶与海洋工程装备、机器人、先进轨道交通装备、先进电力装备、工程机械、高端数控机床、医药及医疗设备等产业创新发展。
近两年颇受关注的新基建也是规划纲要草案的重要内容:提出加快建设新型基础设施,建设高速泛在、天地一体、集成互联、安全高效的信息基础设施,增强数据感知、传输、存储和运算能力。加快5G网络规模化部署,用户普及率提高到56%。前瞻布局6G网络技术储备。加快构建全国一体化大数据中心体系。积极稳妥发展工业互联网和车联网。打造全球覆盖、高效运行的通信、导航、遥感空间基础设施体系,建设商业航天发射场。
数字经济、数字中国,也被规划纲要草案作为独立篇章,提出数字经济七大重点产业。
规划纲要草案在强调挖掘利用数据资源的同时,也要求统筹数据开发利用、隐私保护和公共安全。加快推进数据安全、个人信息保护等领域基础性立法,强化数据资源全生命周期安全保护。完善适用于大数据环境下的数据分类分级保护制度。探索建立无人驾驶、在线医疗、金融科技、智能配送等监管框架,完善相关法律法规和伦理审查规则。
注:文中图表和资料均来自《中华人民共和国国民经济和社会发展第十四个五年规划和2035年远景目标纲要(草案)》
编辑:张楠 曹帅

推荐阅读
➤美股V型大逆转!特斯拉连跌4周,2340亿美元市值没了,马斯克全球首富地位不保
➤两会连线 | 王建军建言证券罚没款赔先罚后,护航注册制,减轻企业实施股权激励税负

戳!

