天天财经独家,速关注
日前,国家外汇管理局海南省分局对国家开发银行海南省分行开出一张巨额罚单:国开行海南省分行因擅自提供对外担保被处以警告,并罚款4266.16万元。

图片来源:国家外汇管理局海南省分局官网
而在今年2月国家外汇管理局关于银行外汇违规案例的通报中,除国开行外,还有十余家银行因外汇业务违规被罚。
外汇业务违法违规
罚单信息显示,国家开发银行海南省分行违反了《国家外汇管理局关于发布〈跨境担保外汇管理规定〉的通知》附件1第十二条、第二十七条。
中证君查询《跨境担保外汇管理规定》发现,第十二条为:“担保人办理内保外贷业务时,应对债务人主体资格、担保项下资金用途、预计的还款资金来源、担保履约的可能性及相关交易背景进行审核,对是否符合境内外相关法律法规进行尽职调查,并以适当方式监督债务人按照其申明的用途使用担保项下资金。”而第二十七条为:“担保人、债务人不得在明知或者应知担保履约义务确定发生的情况下签订跨境担保合同。”
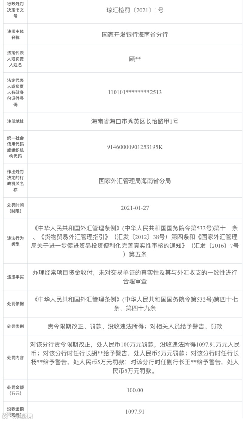
值得注意的是,今年1月,国开行海南省分行就已经领了一张金额不小的罚单。其因办理经常项目资金收付,未对交易单证的真实性及其与外汇收支的一致性进行合理审查被责令限期改正,被处以100万元罚款,没收违法所得1097.91万元。

图片来源:国家外汇管理局海南省分局官网
此外,该分行时任行长胡某、杨某和时任副行长王某均被给予警告,并处以5万元罚款。
十余家银行被通报
今年2月,国家外汇管理局官网发布了关于银行外汇违规案例的通报。
通报中,除上述国开行海南省分行外,还有建设银行青岛分行、中国工商银行东兴市支行、交通银行黑龙江省分行、中国民生银行、华商银行深圳科技园支行等十余家银行被罚。
从罚没金额来看,超千万元的除国开行海南省分行外,还有建设银行青岛分行和广发银行温州分行。
通报内容显示,2017年1月至2017年5月,建设银行青岛分行未经批准,将存量境内贷款所涉债权转让至境外银行机构并收入对价款。根据《外汇管理条例》第四十七条,对该行责令改正,处罚没款1031.5万元。2015年1月至2016年2月,广发银行温州分行未尽审核责任,违规办理内保外贷业务。根据《外汇管理条例》第四十三条,对该行给予警告,处罚款1764万元。
从被罚机构来看,除政策行、国有大行和股份行外,还有一家外资行和一家农商行。
2017年1月至7月,华商银行深圳科技园支行未尽审核责任,违规办理内保外贷业务。根据《外汇管理条例》第四十三条,对该行给予警告,处罚款239.36万元;2017年5月至2019年1月,浙江义乌农村商业银行未尽审核责任,违规办理虚假贸易收结汇业务。根据《外汇管理条例》第四十七条,对该行责令改正,处罚没款57.27万元。
防控外汇业务风险
中证君了解到,近日,不少外汇局分局要求辖内机构加强风险防控工作。
3月11日,青海省银行业外汇暨跨境人民币自律机制组织召开2021年第一次会议。会上,外汇局青海省分局分析了当前青海省外汇形势和涉外经济发展中所面临的问题,指出金融机构在执行外汇管理政策中存在的若干短板和薄弱环节,并从七个方面提出了2021年的具体工作要求:一是全面统筹好防风险和促发展的关系;二是全力支持青海涉外经济高质量发展新格局;三是稳步推进外汇自律评估工作;四是充分发挥外汇自律机制智库作用;五是有效提高自身前端过滤和事后管理能力;六是积极谋划外汇政策宣传和展业规范培训工作;七是切实履行自律机制成员职责和义务。
3月9日,外汇局青岛市分局向青岛农商银行讲解了法人银行外汇业务风险评估工作内容和意义,并对其外汇业务风险防控体系建设提出意见建议,明确下一步将持续跟踪督促农商行风险管理体系改造工作,对改造后风控体系的效率性、效果性和经济性进行再评估,推动农商行建立符合监管部门期望的风险防控体系。
3月5日,山西省银行外汇和跨境人民币业务展业自律机制召开2021年工作会议。会议强调,各成员单位要从维护金融安全和市场稳定的宏观视野,以及外汇政策回归中性的微观视角两个维度,准确把握监测评估和预期引导的工作方向;要积极响应绿色金融服务、中小微企业授信支持等战略导向,汇众智、聚众力,在支持实体经济发展方面发挥更大作用,助力构建“双循环”新发展格局等。
编辑:亚文辉

推荐阅读
➤牛基在此!沪指6124点以来,6只基金收益率超300%,最高达406%,“长跑健将”名单来了
➤浮亏超30%!参与定增被套,私募大佬杨东和十多家机构下周迎来解禁
➤下周要防雷!3·15晚会来了,当心这些上市公司被点名,避雷手册请收好

戳!

