一、我国智能城市建设总览
(一)我国智能城市建设缘起
中共十八大报告提出,在我国今后一个时期的国家战略中,要坚持“四化同步”的路线,即“坚持走中国特色新型工业化、信息化、城镇化、农业现代化道路,推动信息化和工业化深度融合、工业化和城镇化良性互动、城镇化和农业现代化相互协调,促进工业化、信息化、城镇化、农业现代化同步发展”。
城镇化是我国实现经济增长、拉动内需、城乡统筹等众多城市发展目标的必要手段,而面对目前我国城市发展中人口、经济、环境等问题,如何实现城镇化的可持续发展,实现居民生活、经济成果、城市建设与生态承载力相匹配,将是我国城镇化发展过程中面临的重要课题。
因此,以“高新技术为核心,智能技术为手段”的“智能城市”的概念应运而生。
通过提取城市的各组成要素,借助技术手段实现对这些要素的实时监控,在虚拟的层面上反映出城市实体要素之间的影响与作用,从而对这些关系进行重新梳理、整合、关联,进一步将结果反映在实体城市的建设中,对城镇化的发展起到指导作用。
“智能城市”作为一种新的城市发展模式,将扭转城市目前因信息不畅而导致的缺乏城市建设系统性、各系统各自为政以及城市建设支离破碎的现状,逐步治愈各类“城市病”,带领我国实现智能城镇化。
(二)我国智能城市建设现状
我国对智慧城市发展高度重视。
为规范和推动智慧城市的健康发展,住房和城乡建设部办公厅于2012年11月22日正式发布了《关于开展国家智慧城市试点工作的通知》,并印发了《国家智慧城市试点暂行管理办法》和《国家智慧城市(区、镇)试点指标体系(试行)》两个文件,即日开始试点城市申报。
文件指出,建设智慧城市是贯彻党中央、国务院关于创新驱动发展、推动新型城镇化、全面建成小康社会的重要举措;
在建设过程中,住房和城乡建设主管部门要加强组织、协调、监督和考核。
经过地方城市申报、省级住房和城乡建设主管部门初审、专家综合评审等程序,2013年1月29日,住房和城乡建设部公布首批国家智慧城市试点名单,首批国家智慧城市试点共90个(见表2.1)。
2013年8月,住房和城乡建设部公布第二批国家智慧城市试点名单,确定103个试点(见表2.2)。
加上住房和城乡建设部此前公布的首批90个国家智慧城市试点,截至2014年年底,国家智慧城市试点总数已达193个。
此外,2013年科技部与国家标准化管理委员会共同确定了国家“智慧城市”技术和标准试点城市(简称“智慧城市双试点”),本次共选择了20个试点城市,实施期限为3年(2013—2015年),其中副省级城市9个(见表2.3)。
表2.1 首批国家智慧城市试点名单(90个,2013年)

表2.2 第二批国家智慧城市试点名单(103个,2013年)

表2.3 智慧城市双试点名单(20个,2013年)

2014年8月27日,经国务院同意,国家发展和改革委员会(简称国家发改委)、工业和信息化部(简称工信部)、科学技术部(简称科技部)、公安部、财政部、国土资源部、住房和城乡建设部(简称住建部)、交通运输部等八部委共同印发《关于促进智慧城市健康发展的指导意见》,要求各地区、各有关部门落实本指导意见提出的各项任务,确保智慧城市建设健康有序推进。
意见中提出,到2020年建成一批特色鲜明的智慧城市,聚集和辐射带动作用大幅增强,综合竞争优势明显提高,在保障和改善民生服务、创新社会管理、维护网络安全等方面取得显著成效。
(三)我国智能城市建设相关机构
1.国家层面
(1)国家发展和改革委员会
国家发改委作为主要协调部门,主要负责总体协调智能城市的建设,把握以智能化手段推进城镇化改革的建设方向。
2014年,国家发改委协同工信部牵头起草了《关于促进我国智慧城市健康有序发展的指导意见》(以下简称《意见》)。
该《意见》将智慧城市建设的重点和主要目标以“五化”进行了完整概括,即城市规划设计科学化、公共服务均等化、社会管理精细化、基础设施智能化和产业发展现代化,提出了理性推进、重点先行的发展方针,重点强调了信息资源利用,并进一步强化了信息安全相关规定。
该《意见》尤其强调了国家层面的工作协调机制,提出国家发改委、工信部等要建立部际协调机制,协调解决智能城市建设中的重大问题。
(2)住房和城乡建设部
住建部为我国负责智能城市建设的核心部门之一。
住建部作为承担推进我国新型城镇化建设的重要部门之一,在此过程中提出并实践智能城市的理念,从政策制度、标准规范、技术研究、产业队伍、建设资金、示范城市、理论研究与宣传7个角度,推出具体举措:
出台全国首个智慧城市管理办法;承担国内国际智能城市标准制定工作;
协议引导银行和社会资本进入该领域,协议资金近千亿元;建立智慧城市产业联盟,成员近100家,涵盖高校、研究院所、企业、投资机构,上市公司42家,业务覆盖智能城市产业链各节点;
选取全国不同地区、规模和类型的15个城市,作为全国智能城市试点,开展智能城市的探索工作。
住建部在推进智能城市的过程中,通过搭建平台,汇集各类社会要素,按照市场和共赢的规则,实现自由配对和资源的优化,避免以往政府大包大揽的做法,让智能城市回归市场和社会的本性。
除为智能城市建设铺平道路外,住建部还应承担另外一项重要的责任——后期的建设评价与监管。
我国目前的智能城市建设仍处在初级阶段,正经历着从起步到发展的过渡,国家对智能城市建设持积极态度,各地的建设也进行得如火如荼。
但目前的智能城市建设实践中,不可避免地出现了一些走弯路的现象。
一些城市贪大求全、求大求快、盲目投资现象明显,反而造成了资源浪费,这与智能城市建设的初衷是相背离的。
智能城市建设归根结底是要提升城市的运行效率,服务于民众。
因此,加强对智能城市建设效果的监管,考虑地方特色,因地制宜地开展建设、运营,是保证智能城市建设效果的必要手段。
及时修正各城市的建设路线,将有效地避免建设手段趋同所造成的不必要的损失。
(3)工业和信息化部
工信部将智能城市试点建设列为重要工作。工信部作为工业和信息化领域的主管部门,通过制定规划、试点示范、总结推广等三种方式全面部署智能城市建设相关工作。
其工作重点为推动城市各领域信息化、智能化,优化信息基础设施建设,并密切关注信息产业的热点领域发展,为智能城市建设和模式创新创建良好的技术和产业环境。
近年来,工信部先后编制了《互联网行业“十二五”发展规划》《通信业“十二五”发展规划》《宽带网络基础设施“十二五”规划》《国际通信“十二五”发展规划》《电信网码号和互联网域名、IP地址资源“十二五”规划》等超过10个与智能城市相关的规划,涉及信息化、信息安全、电子信息产业、软件业、通信业规划及物联网电子政务、电子商务规划等多个行业和领域。
这些规划的出台将极大地支持智能城市的发展。就目前来看,信息基础设施建设对建设智能城市而言极为关键。
应推进下一代信息技术研发、产业化和网络化的演进;根据不同区域的特点,探索发展多种模式的宽带网络建设,大力推进城区光纤落户;
加快建设新一代宽带无线移动通信网,普及移动互联网,基本实现城市无线网络全覆盖和无线局域网全覆盖;
加大3G网络投资的力度,加快3G网络建设速度,全面提升3G网络质量,并统筹包括TD在内的3G网络向LTE演进。
2.地方层面
智能城市建设在地方层面涉及面非常广泛,包括城市基础设施、信息通信产业管理、城市交通、医疗卫生、教育、社区管理服务等诸多领域,仅基础设施建设内部就涉及水、电、能源等多个部门。
而由于建设初期经验不足,各地智能城市建设虽然由政府进行整体推动,单个项目中各部门却各有工作重点,尤其因为部分信息资源的共享涉及部门利益和隐私,部门之间很难实现信息开放,缺乏统一的信息化统筹安排。
这就导致城市中形成各成体系的系统,系统之间缺少有效关联,信息资源利用效率低下,存在重复利用、互不共享等问题。
信息孤岛的存在,成为智能城市建设中最大的掣肘所在。住建部门在城市规划建设管理具体项目的落实上有较大优势;
而工信部门恰恰相反,其作用主要体现在整合新一代信息技术的应用、将信息资源进行有效管理方面。
两部门各有侧重,缺乏统一的目标和建设手段。
在地方的具体建设中,部门之间条块林立、信息资源难以共享的问题体现得更为明显,目前的智能城市建设方式在这方面仍未提供太多具有建设性的经验与解决方案。
因此,在下一步的发展中,我国需要的是一个能够协调各部门业务、实现信息资源共享的智能城市建设机制,对智能城市建设进行统筹安排以提升建设效率。
当然,任何单一部门主导的建设都很容易面临诸多问题,可考虑从上层建筑的完善出发,优先建立较高层面的统筹领导部门,由其颁布相关建设指导意见并组织各部门就相关问题进行跨部门协调交流,解决智能城市建设中面临的业务协同、信息共享等问题。
二、我国智能城市建设特色
(一)我国智能城市建设内涵
1.城市建设智能化
随着2011年我国城镇化率首次突破50%,我国城市建设迎来了一个巨大的转折点。
估计今后15年中,还会有约2亿人涌入城市。
这样的变化意味着我国未来的发展模式将由“农村包围城市”转向“城市带动农村”,相应地,城市建设规模也将持续扩大以满足人口需求。
西方的智能城市建设目标主要是用智能化手段管理城市,而我国短期内面临的问题则是大规模人口流入所带来的居住、交通、教育等城市建设问题。
因此,如何用智能化的手段找到城市建设的正确发展战略,将是智能城市研究中的重要课题之一。
西方的许多城市都经过了时间的考验,像伦敦、巴黎、芝加哥、布拉格、佛罗伦萨,都很好地将城市特色延续至今并使之成为城市名片。
而我国城市建设面对的挑战正在于:
上一代留给我们的很多东西都已经在城市扩张过程中消失了,如何在快速城镇化的过程中仍旧保持城市的独特性,让城市的发展经得起考验?
我们需要做的正是用智能化的手段诊断城市问题,并帮助城市做出正确的发展决策。
2.城市产业智能化
自新中国成立以来,我国一直在大力发展工业,这导致我国大部分城市至今仍旧极度依赖第二产业带来的经济增长,哪怕是上海也仍旧无法完全摆脱城市中的第二产业。
因此,未来几十年,工业仍将是我国发展实体经济的重要手段之一。
当今全球化经济市场发展的动向告诉我们,想要在这个市场中获胜,必须发挥出更高的水平。
中国常常被称为“世界制造工厂”,这样的称号肯定了我国制造业,同时却也反映了我国产业发展中创新力不足、缺少品牌优势、只能为别人加工的现状。
瑞士没有丰富的资源,但依靠高智能的制造手段所生产的一块手表能卖得和一辆汽车一样贵;
而我国的制造业更多的是买别人的设备,用别人的技术,生产别人的东西。
因此,我国在智能化手段的影响下,
第一要提高技术水平,在产业市场中运用我们自身的科学技术,来体现我们自身的优势;
第二要提升科技创新含量,发展战略性新产业,将设计与生产紧密结合,用战略性新产品推动产业发展;
第三要打通市场网络,利用网络掌握更准确的市场信息,找准客户定位,从而实现从工厂到公司的转变。
3.城市基础设施智能化
各项基础设施是城市正常运行的基础所在,如何感知城市,具体依靠的正是这些密布在城市内部的“经络”。
建设智能城市首先要建立智能的基础设施,包括道路、消防、环境保护及水、电、热等系统。
此外,数据将是改变我国城市建设的另一有力武器。因此我们要尽早完善互联网建设,提升宽带网覆盖率。
有了网络建设作为依托,智能化的城市将有能力从数据中发掘信息,从而对我国各个行业领域的建设发展起到引导作用。
4.城市“三化”联动
基于我国特殊的发展背景,智能城市建设恰好迎合了中共十七大提出的“五化”(工业化、信息化、城镇化、市场化、国际化)深入发展的新形势、新任务。
发达国家已经基本完成了城镇化和工业化的进程,因此下一步的建设目标是智能化和信息化。
了解到这一点,就能理解智能城市建设对我国而言,是推动信息化、城镇化、工业化“三化”融合的重要手段,对市场化和国际化进程产生着重要影响。
(二)我国智能城市总体建设特色
1.国家政策强力推动
智能城市建设是实现“四化同步”发展战略部署的重要措施,我国几大部委纷纷将智能城市建设列为工作重点,各城市也将智能城市作为下一步的发展目标。
截至2011年5月,全国一级城市全部提出了建设智慧城市的详细规划,有80%以上的二级城市也明确提出了建设智慧城市。
截至2012年9月,全国47个副省级以上地方的规划文件中,明确提出建设智慧城市的有22个,占比46.8%。
截至2013年1月,全国已有320个城市投入3000亿元建设智慧城市(周鹏,2013)。
2010年,科技部认定武汉、深圳为国家863智慧城市项目试点城市。
工信部分别于2011年、2012年批复扬州、常州为“智慧城市”建设试点示范城市。
2012年4月,中国工程院公布北京、杭州、武汉、宁波、西安五市为“中国智慧城市”试点城市。
2013年8月,国务院出台《关于促进信息消费扩大内需的若干意见》,其中明确提出要加快智慧城市建设,并提出在有条件的城市开展智慧城市试点示范建设。
住建部于2013年1月公布包括北京市东城区、江苏省无锡市等90个城市(区、县、镇)为首批国家智慧城市试点,并于同年8月再次公布103个城市(区、县、镇)为国家智慧城市试点。
2013年10月,在工信部的指导和支持下,中国智慧城市产业联盟在北京成立。
该联盟由中国电子商会、中国航天科工集团公司等国内百余家大中型企事业单位、研究机构发起并建立。
我国与智慧城市相关的国家级联盟已达到4个,分别是中国智慧城市产业联盟、国家智慧城市产业技术创新战略联盟、中国智慧城市规划建设推进联盟、中国智慧城市发展促进工作联盟。
此外,中国智慧科学研究院、中国智慧城市网、国脉互联智慧城市研究中心等门户和研究机构纷纷组建,工信部、住建部、国家发改委等下属的支撑机构、行业组织、标准制定机构等也都按照自身定位加快智慧城市布局。
2013年11月,国际标准化组织(International Organization for Standardization, ISO)通过了我国成立“智慧城市研究组”的决议,并由工信部电子工业标准化研究院有关人员担任召集人和秘书,美国、法国、韩国、日本、加拿大、荷兰、德国、英国、新加坡均表示将积极参加研究组工作。
此项决议的通过是我国在智慧城市国际标准化工作中的重要突破,对于我国在智慧城市国际标准领域建立领导地位、促进国际国内智慧城市标准协调发展具有重要意义。
2013年12月,住建部数字城市工程研究中心与微软中国共同宣布,组建“住房和城乡建设部数字城市工程中心智慧城市技术解决方案联合实验室”,共同打造我国未来城市智慧发展重要技术支撑平台。
2014年1月8日,第四届中国智慧城市大会在北京召开,大会主题是智慧城市是新型城镇化必由之路,内容围绕新型城镇化、智慧城市、大数据三大焦点问题,此次会议的召开将进一步推动我国的智慧城市建设(周文鹏,2014)。
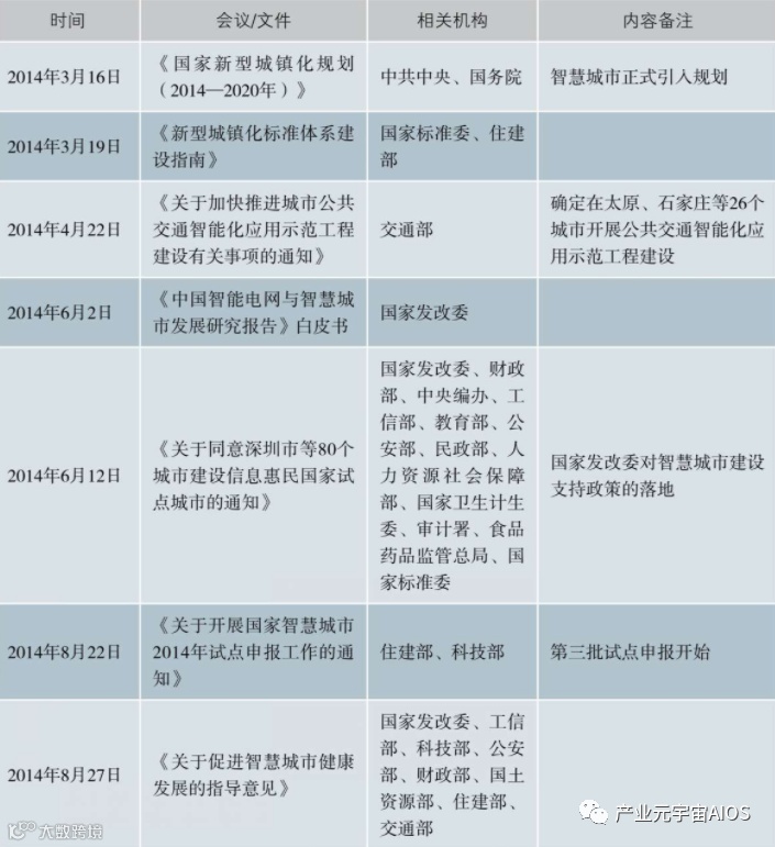
2013—2014年各部委召开的智能/智慧城市相关会议和发布的相关文件(陈迪,2014)如表2.4所示。
表2.4 2013—2014年各部委召开智能/智慧城市相关会议和发布的相关文件


2.技术支撑迅速发展
一方面,网络升级加快,覆盖率上升。
我国主要城市基本都已实现3G网络覆盖,城市主要区域及大型商场等场所实现免费Wi-Fi覆盖,光纤入户率快速增长,宽带普及率和接入带宽全面提高。
到2013年,我国电话用户达到13.9亿,其中移动电话用户超过11亿,3G用户占比为20%;
我国使用4M及以上宽带产品的用户比例超过63%,新增光纤到户覆盖家庭超过4300万户。
另一方面,信息应用领域扩展,技术日益成熟。信息化的应用已经深入交通、医疗、消费、旅游等生活的方方面面。
以无锡为例,2009年该市推出了“市民卡”项目,2013年,这张小小的卡片已经集公共交通、小额支付、社保等多项功能为一体,尤其特别的是可以帮助市民追溯食品来源,未来该卡片将逐步实现包括借阅图书、租自行车、查看病例等100余项应用服务。
3.建设情况各地相异
从智能城市建设区域来看,虽然大量城市中已经有智能城市建设目标的萌芽,但不可否认的是,东部沿海城市显然具有数量上的明显优势,而中部和西部城市的推进步伐则落后一些(杨冰之,2012)。
从智能城市建设质量来看,各地方也良莠不齐。
《首届中国智慧城市发展水平评估报告》对全国96个城市的官方数据、第三方数据与申请公开数据进行统计、量化处理后,其结果显示:
我国处于智慧城市规划布局时期的城市有17个,处于启动准备时期的有26个,处于建设推进时期的有46个,处于部署应用时期的有7个,处于初具规模时期的为0个,地区差异较大。
从智能城市建设领域来看,东部发达城市更重视应用建设,将视角放在城市创新管理和民生保障领域,中西部欠发达城市则更关注城市基础设施(含信息通信基础设施)、经济产业转型发展和社会管理完善等方面(孙立宪,2014)。
(三)我国智能城市建设类型
我国智能城市建设主要分为以智能基础设施建设为主导、以智能信息产业建设为主导、以民生服务管理建设为主导、以创新创意城市建设为主导这几类。
1.以智能基础设施建设为主导
以智能基础设施建设为主导的城市,通过推进网络建设、提升网络覆盖率、增加网络带宽、实现三网融合及部署网络采集设施,以实现对城市详细的实时感知,增加信息的提取量与流通率。
以智能基础设施建设为主导的典型城市有成都、上海、南昌(见表2.5)。
表2.5 以智能基础设施建设为主导的城市案例

除此之外,以智能基础设施建设为主导进行智慧城市建设的城市还包括扬州、温州、福州、厦门、烟台、江门和云浮等。
2.以智能信息产业建设为主导
以智能信息产业建设为主导的城市以发展智能化相关产业(如互联网产业)为出发点,建设产业园区、扶持重点企业、出台支持政策、培养科研人才,以示范项目带动行业发展,继而逐步渗入城市建设中政治、经济等其他领域的应用。
以智能信息产业建设为主导的典型城市有杭州、无锡、宁波等(见表2.6)。
表2.6 以智能信息产业建设为主导的城市案例

此外,昆山提出要大力发展物联网、电子信息、智能装备等智慧产业;
武汉提出完善软件与信息服务发展环境,加快信息服务业、服务外包、物联网、云计算等智慧产业的发展……
3.以民生服务管理建设为主导
以民生服务管理建设为主导的城市以发展与城市生活紧密相关的智能化建设为切入点,在公共安全、城市交通、教育医疗、生态环境、物流供应链、城市管理等领域开展一大批示范应用工程,从最贴近市民的角度入手,逐步深入智能城市建设。
以民生服务管理建设为主导的典型城市有昆明、重庆、佛山等(见表2.7),其他还有北京、武汉等。
表2.7 以民生服务管理建设为主导的城市案例

4.以创新创意城市建设为主导
以创新创意城市建设为主导的城市的建设者认为,创新、创意将成为城市智能化发展的重要途径,应通过提升城市的创新能力来加强城市竞争力,实现城市的可持续健康发展。
以创新创意城市建设为主导的典型城市有南京、沈阳等(见表2.8),其他还有深圳等。
表2.8 以创新创意城市建设为主导的城市案例

综合以上几种建设类型,智慧城市的规划者和建设者应当认识到:
智能化手段是城市建设的有效工具,而其最终目标仍旧是实现城市的可持续化、精细化发展。
可持续发展将成为未来城市发展的重要理论依据,而智能城市的建设则是这一理论的最好实践。
三、我国智能城市技术支撑
(一)智能城市技术应用环节
智能城市技术体系的应用目标是对城市进行综合实时数据采集,从而实现对城市的监控和精细化管理。
因此在智能城市中,技术应用主要体现在以下三个环节。
1.数据收集
数据收集是智能技术应用的第一个环节。
这一环节主要是通过各类传感设施和数据平台,实现对城市中人与事物的全面感知,为智能城市建设提供基础信息;
这一环节极大地弥补了人作为个体感知城市时的片面性与偏差值,提升了人类感知城市的水平。
因此,数据收集的建设质量,将直接影响智能城市的建设效果。
这一环节的感知对象涵盖城市生活的各个组成部分:
城市资源与环境,如土地、水体、植被、空气、空域等;
城市建设实体,如住宅、办公楼、公园、公共建筑等;
城市基础设施,如道桥、轨道、水网、电网等;
城市公共服务,如教育、医疗、警务、物业等;
城市活动事件,如旅游、物流、通勤、购物等。
应根据被感知对象的类型,采取相应的感知技术与手段。
2.数据处理
数据处理是数据收集与数据应用之间不可缺少的环节。
城市每天产生大量的数据,不加处理的数据只是混杂的、有噪音的、随机排列的一系列二进制代码,对城市建设无任何指导作用。
而经过这一过程,我们将能够从数据中整理出隐含的、有规律可循的知识与信息,为下一阶段的应用做好准备。
这一环节对数据的分析常包括以下几种类型。
(1)关联度分析。
寻找信息在空间、时间等角度的关系,发现彼此之间隐含的关系网。可通过适当增加可能影响数据关联度的属性,使数据分析的结果更符合应用要求。
(2)相似度分析。
寻找信息之间的相似度,将信息按照相似度分为若干类,从而从相似的一类或相异的几类中发现规律。
(3)预测分析。
基于从历史数据中发现的规律,建立模型,在考虑未来影响要素变化的前提下,对未来发展进行模拟。尤其是发达的大城市的建设经验,将为中小城市未来的发展提供很好的参考。
(4)误差分析。
任何数据的处理过程中都会有误差的存在,是不可避免的,因此我们要做的不是忽视它,而是对它进行充分的考虑。寻找误差对数据处理的影响,对结果进行修正,将极大地提高信息的可信度。
3.数据应用
数据应用是智慧技术应用的最后一个环节,也是最核心的环节,这一环节将直接对城市建设和城市生活产生影响。
数据应用的对象可分为三大类:政府、企业和个人。
政府作为被服务对象的同时,也是智能城市建设的上层组织者、管理者和参与者,因此智能城市在政府层面将形成一个循环网络。
其主导了智能城市的建设,而其得到的数据反馈将进一步应用到下一轮的城市建设中,从而不断优化政府效率,提升城市发展水平和综合实力。
企业是城市发展的推动力,加强对企业的数据应用将优化企业的经营模式和经营结果,反哺城市发展,推动智能化相关企业的发展也将提升城市智能水平。
个人更多的是单方面接受数据带来的便利,但这一层面其实是最能体现城市智能化水平的。
切实通过智能化手段提升市民的生活水平才是智能城市建设的重要目标之一。
(二)智能城市重要技术
智能城市建设涉及的技术范围极广,很难一一说明,以下仅介绍智能城市建设所使用的核心技术。
1.互联网
互联网是以宽带IP为技术核心的、提供高品质电信服务的开放电信基础网络。
近年来,随着电信技术的进步,我国互联网有了迅速的发展。
截至2014年6月底,我国网民总数为6.32亿,互联网普及率为46.9%,其中手机网民规模达5.27亿(中国互联网络信息中心,2014)。
而事实上,我国互联网建设仍有很大不足,我国平均上网速度只有3.8Mbps,世界排名第75位,接入速度远远落后于美国、日本等互联网发达国家(Belson, 2014)。
《宽带网络基础设施“十二五”规划》中提出,光纤宽带网络推进工程将成为“十二五”期间我国宽带网络基础建设的五大重点工程之一。
“十二五”期间,城市新建区域以光纤到户方式为主,部署有线宽带网络,城市新建住宅光纤入户率达到60%以上。
城市已建区域加快“光进铜退”,以光纤代替铜缆推进网络改造。
近年来,移动互联网的发展越发迅猛,它将移动通信与互联网结合起来,与一般宽带网络相比,具有便捷性、轻便性的优势。
移动互联网的发展经历了1G网络到现今4G网络的变化,虽然相比发达国家,我国的移动网络建设仍旧处在起步阶段,网络覆盖率低、网络服务质量低、网速慢、使用价格高等问题影响着智能城市的推进步伐,但随着政策支持和产业发展,相信我国的移动互联网会向更高的目标迈进。
2.物联网
对于“物联网究竟是什么?”这一问题,各个国家都给出了不同见解。
目前比较常见的定义是:通过射频识别(RFID)、红外感应器、全球定位系统、激光扫描器等信息传感设备,按约定的协议,把任何物品与互联网连接起来,进行信息交换与通信,以实现智能化识别、定位、跟踪、监控和管理的一种网络(李芳,2009)。
而欧盟有关物联网的定义是:物联网是未来互联网的一部分,能够被定义为基于标准和交互通信协议的具有自配置能力的动态全球设施网络,在物联网内物理和虚拟的“物件”具有身份、物理属性、拟人化等特征,它们能够被一个综合的信息网络所连接。
随着物联网的作用逐渐被人们了解,我国各地开始出台“物联网规划”,争相发展物联网产业。
而中国工程院院士刘韵洁在2011年12月9日的未来电子技术发展与电子人才培养高峰论坛上,针对物联网在我国蓬勃发展的势头提出了自己的担忧:“个人认为,物联网应重点着眼于解决国计民生、社会发展中遇到的挑战,离开上述需求而单纯追逐利润或盲目跟风,意义不大。”
3.云计算
云计算是分布式处理、并行计算和网格计算等概念的发展和商业实现,其技术实质是计算、储存、服务器、应用软件等IT软硬件资源的虚拟化(马言春,2012)。
国务院、工信部、国家发改委等相关政府部门在《国务院关于加快培育和发展战略性新兴产业的决定》和《关于做好云计算服务创新发展试点示范工作的通知》中都强调了发展云服务创新和应用示范的重要性。
目前,我国已有二十余个城市相继出台了云计算相关产业规划和项目规划,通过走政企联合、产学研一体发展等路线,推进互联网数据中心(Internet Data Center, IDC)、灾备中心等云计算基础设施建设;
而阿里巴巴、百度等企业也在实践中不断丰富云计算的应用,优化用户的使用体验。
4.空间信息网络技术
空间信息网络是通过星间、星地链路连接在一起的不同轨道、种类、性能的卫星、星座及相应地面设施所组成的网络,以及由空间信息网络所支持的指挥、控制、通信与其他各种应用系统的集合。
空间信息网络是“空—天—地”一体化网络中的空间部分,由通信基础设施、网络基础设施、网络应用设施共同组建,形成全球通信覆盖,实现异构网络的无缝互联,以支持各种应用(潘成胜,2014)。
目前我们广泛使用的卫星定位、遥感、地理信息系统(Geographic Information System, GIS)等都属于空间信息网络技术的研究范围,通过与计算机技术和通信技术的结合,对地理上分布的空间信息数据进行汇集、存储、管理、分析及应用等。
5.数据整合技术
数据整合的概念在业界比较混乱,比如系统整合、应用整合、主机整合、存储整合、数据库整合、数据大集中等。
这些不同的概念是在计算机系统整合这一大的概念范畴下,在不同的层次、从不同的角度阐述计算机系统整合的内涵和外延。
其实,整合是一个外来词汇,整合的英文单词是“consolidation”,有合并、巩固、加强之意。
它的本义是指在原来的基础上加以综合建设,并不意味着推倒重来或完全更新。
我国智能城市建设过程涉及大量数据的收集与处理,而在我国信息化建设的过程中,由于来源、时间、设备、平台等方面的区别,每批数据之间存在大量的冗余和不一致性,给数据的综合应用带来了极大的困难。
这就造成了信息存在而无法应用的现状,而信息孤岛的产生又存在多维性,使得孤岛的消除成为一项复杂而耗时的工作。
因此,数据整合技术是智能城市建设过程中不可或缺且至关重要的。
这项技术需要极强的专业性,以及与实际业务的紧密相关性,如缺乏前瞻性的设计规划和整合处理,势必会在消除一部分信息孤岛的过程中衍生出一些更大的孤岛。
这不仅需要技术本身的不断成熟,也需要国家尽快在相关方面进行规范。
四、我国智能城市建设趋势
(一)我国智能城市建设已经进入新阶段
据工信部《2014年ICT深度报告》统计,中国100%副省级以上城市、89%地级及以上城市(241个)、47%县级及以上城市(51个)都在推进智慧城市建设;
住建部公布的国家智慧城市试点总数达到193个;
在地方2013年政府工作报告或地方“十二五”规划中提出重点建设智慧城市的地级以上城市达到52个。
2014年3月,国务院印发《国家新型城镇化规划(2014—2020年)》,明确要求推进智慧城市建设,统筹城市发展的物质资源、信息资源和智力资源利用,推动物联网、云计算、大数据等新一代信息技术创新应用,实现与城市经济社会发展的深度融合,为中国智慧城市发展绘制了路线图。
“2014智慧城市论坛”于2014年5月15日在北京举办,论坛主题为“开放、发展、服务——聚焦智慧城市建设新阶段”。
论坛上,专家们基于我国智能城市建设的现状,认为2014年为我国“智慧城市落地元年”。
我国的智能城市建设已经从空谈理论、务虚畅想的试点阶段,逐步进入脚踏实地按规划实施建设的实干阶段,技术的成熟发展、信息的开放共享、管理的有序变革等都将有力推动智能城市建设的步伐。
国际数据公司IDC研究显示,2012年中国智慧城市IT市场容量已达到92亿美元,其中,数字城管、智慧医疗、智慧交通等解决方案所占份额较大。
基于国家开发银行与住建部合作投资800亿元人民币对智慧城市市场的拉动,2013年该市场容量较2012年有较大增长,增幅达18.5%。
公共安全、数字城管、智慧医疗、智慧交通等解决方案市场增速较快,其中,IT服务、软件、智能终端、商用PC等市场将保持较高的增长率。
(二)我国智能城市建设仍处在初级阶段
我国智能城市建设正在如火如荼地展开,许多城市的实践都涉及物联网、泛在网、云平台等词汇,也有各种专家对这些名词进行多角度解读。
但不可否认的是,大部分人对这些名词应如何应用在具体的建设中,仍旧缺乏深入的认识,最终建设普遍趋同,缺少突破性成果。
因此,我们仍需要结合实际问题进行分析,真正了解这些技术名词对城市转型、发展的重要性,从而运用到实际案例中。
智慧城市的评价标准有待完善,需与政府考核体系对接。
以GDP、产业发展等考量城市建设的传统方式显然不适用于智慧城市,无法对智慧城市应有的建设效果进行反应和评判。
目前,国际上已经有许多智慧城市的评价体系,我国各地方也正在这方面进行探索,但是目前形成的体系仍有待完善,应尽快上升为国家标准,匹配城市建设的快速步伐,从而以此为依据,影响城市发展政策的决策。
信息开放度急需加大,打通各环节信息通道。
政府往往掌握着全社会最详细、最全面的各类数据,大到城市运行、小到个人收入,真正要建设智能城市、发展信息经济,信息开放是根本中的根本。
一方面,政府需要给予民众知情权,实现信息透明;
但另一方面,更重要的还是要保证相关组织或个人对信息的使用权,这才能保证这些数据在智能城市建设的过程中物尽其用。
政府内部部门之间,更应该形成有效的信息交换体系,避免重复工作或信息矛盾,保证各项政策的有效制定与实施。
而我国的现状仍然是“被动式”的信息公开,政府缺少主动公开信息的理念,政府部门之间出于部门利益或保密要求,也各有独立的数据库。
政府可以考虑从与企业合作入手,为智能城市建设找到一个切入点,优先发展服务型产业。
例如上海已经形成了人口数据库、空间地理库、企业法人库等,为跨部门、跨行业共享、挖掘“精矿”创造了良好的条件。
(三)我国智能城市建设的未来阶段
中国工程院列出了以下12条智能城市建设的重点内容:
城市经济、科技、文化、教育与管理;
城市空间组织模式、智能交通与物流;
智能电网与能源网;
智能制造与设计;
知识中心与信息处理;
智能信息网络;
智能建筑与家居;
智能医疗卫生;
城市安全;
城市环境;
智能商务与金融;
智能城市时空信息基础设施。
这12条可以总结为五部分:
城市建设的智能化、
城市信息基础设施的智能化、
城市产业发展的智能化、
城市管理服务的智能化、
城市人力资源的智能化。
这几部分共同构成了智能城市的建设。
而考虑到我国的智能城市建设仍处在初级阶段,仍有许多问题与挑战需要克服,我国智能城市建设可考虑分为三个步骤逐步推进。
1.单元建设
第一步从智能产业或是智能单项建设入手,如智能交通、智能医疗、智能社区等。
这些单项是智能城市的重要组成部分,而从单项入手缩小了研究的范围,更有助于加强研究的深度,保证单项建设的成果。
这也是我国目前的实践普遍处在的阶段。
2.区域建设
第二步从大型智能园区或是城市智能片区入手,一方面综合组织上述单项,在一定城市范围内实施,以检验该智能体系在解决真正城市问题时的效果;
另一方面,也检验了跨行业、跨部门的合作。
综合性区域建设将为下一步在全市乃至全国范围内推广智能城市建设打好基础。
3.全局建设
第三步才是进行大范围智能城市实践。
经过前两个阶段的积累和检验,相信人们对智能化城市涉及的方方面面有了更深刻的了解,对当地智能化建设中的障碍有了认知和对策,技术的开发与应用趋于成熟,个人、企业、政府之间的联动也经过了磨合期。
在这个阶段,大规模推进智能化城市建设是有理有据的,能够极大地提升智能城市的建设效率和运行效率。

