文章来源《政务大数据应用方法与实践》
数据是行政管理的基础,是政府的重要资产。
目前,中国发展政务大数据有需求、有基础,是必要的,也是可行的。
一、发展政务大数据的必要性
自2014年3月“大数据”首次被写入政府工作报告以来,李克强总理在许多场合提及大数据,并反复强调要用好大数据这一基础性战略资源。
发展政务大数据是促进政务信息资源开发利用的必然要求,是提高政府决策科学化水平的必然要求,是提高政府管理精细化水平的必然要求,是促进现代服务业发展的必然要求。
(1)发展大数据是促进政务信息资源开发利用的必然要求。
加强信息资源开发利用,提高开发利用水平,是落实科学发展观,推动经济社会全面发展的重要途径,是增强我国综合国力和国际竞争力的必然选择。
2004年12月,中办、国办印发了《关于加强信息资源开发利用工作的若干意见》(中办发〔2004〕34号),提出加强政务信息资源的开发利用。
作为一种新型的信息资源开发利用技术,大数据技术是政府信息资源开发利用的重要手段。
(2)发展大数据是提高政府决策科学化水平的必然要求。
随着信息化建设的深入,越来越多的国家部委进入“数据大集中”阶段,特别是垂直管理的政府部门。
例如,自然资源部实施国土资源遥感监测“一张图”战略,基本建成了国家、省、市三级国土资源数据中心体系。
政府数据中心不应只是存储数据的地方,而应采用大数据技术,对现有的海量数据资源进行分析和挖掘,辅助各级党政领导进行科学决策,避免领导干部决策失误而被问责。
(3)发展大数据是提高政府管理精细化水平的必然要求。
实践表明,采用大数据技术,开展数据驱动的城市管理,可以取得非常明显的成效。
例如:纽约市警察局建立CompStat系统之后,凶杀案从1994年的1561宗下降到2009年的466宗;
巴尔的摩市建立CitiStat系统,可以分析全市居民通过311电话反映的普遍问题,进而采取有针对性的措施处理这些问题。
要实现我国目前城市管理的粗放式向精细化转变,必须发展大数据。
(4)发展大数据是促进现代服务业发展的必然要求。
从发达国家的经验来看,开放政府数据可以有效促进现代服务业(特别是咨询行业)的发展。
例如,美国国家海洋和大气管理局(NOAA)免费向社会开放气象数据,仅2008年为发电厂就节省了1.66亿美元。
由于采取气象数据免费开放政策,2000年,美国天气风险管理行业的产值是欧洲的60倍,是亚洲的146倍。
这是因为在欧洲虽然开放气象数据,但仍然需要支付一定的费用购买,而亚洲许多国家则不开放气象数据。
发展现代服务业是我国调整经济结构的重要途径,政府部门开放非涉密的公共数据,鼓励社会机构对公共数据进行开发利用,有利于促进我国现代服务业的发展。
充分运用大数据的先进理念、技术和资源,是提高政府服务和监管能力的必然要求,有利于政府充分获取和运用信息,更加准确地了解市场主体需求,提高服务和监管的针对性、有效性;
有利于顺利推进简政放权,实现放管结合,切实转变政府职能;有利于加强社会监督,发挥公众对规范市场主体行为的积极作用;
有利于高效利用现代信息技术、社会数据资源和社会化的信息服务,降低行政监管成本。
二、发展政务大数据的可行性
一方面,中国政府的数据量已经初具规模;
另一方面,大数据技术逐步成熟。
(1)中国政府的数据量已经初具规模。
自2002年国家信息化领导小组出台《关于我国电子政务建设指导意见》以来,许多政府部门开展了大规模的电子政务建设。
经过15年的电子政务建设,各级政府部门积累了大量的数据。
目前,绝大多数中央部委和省级政府部门的核心业务都有数据库支撑,核心业务数据库覆盖率超过80%。
公安部建成了覆盖13亿人口的国家人口数据库。
国家工商行政管理总局建成了企业法人数据库,民政部和中央编制办公室初步建成了社会团体和事业单位信息库,全国四级自然资源主管部门积累了近6000 TB的数据,国家统计局建成了统计信息库,国家发展改革委等国家部委建成了自然资源和空间地理基础信息库。
此外,金融、税务、质检、人力资源和社会保障、教育等部门也都建成了一批数据库。
(2)大数据技术逐步成熟。
近年来,IBM(国际商业机器公司)、甲骨文、谷歌等国际跨国IT(信息技术)企业积极开展大数据技术研发、企业并购和产品推广。
例如,谷歌公司的编程模型MapReduce(可以用于1 TB以上的数据处理),甲骨文公司的大数据机,IBM公司的数据实时分析产品InfoSphere Streams,Apache公司的Hadoop分布式数据处理系统。
在国内,达梦、神舟通用、人大金仓等国产数据库软件企业也积极开展大数据技术研发和大数据产品研制,推出针对不同行业的大数据解决方案。
目前,国内已经涌现出一大批大数据产品、服务和解决方案提供商。
三、政务大数据应用价值
大数据在政府部门的应用,可以给政府部门带来以下六个方面的价值。
(1)促进领导决策科学化。
大数据可以使领导干部决策方式从“凭经验”转变为“用数据说话”,杜绝“拍脑袋决策,拍胸脯保证,拍屁股走人”现象,提高决策科学化水平,避免领导干部因决策失误被问责。
(2)促进行政管理精细化、精确化。
大数据可以使政府管理从“粗放管理”转变为“精细管理”,从“人海战术”转变为“精确管理”,提高政府管理水平。
不少市场监管部门都反映人手不够,管不过来,必须运用大数据对市场主体实现分级分类管理,把有限的执法力量用在刀刃上,对违法分子进行精确打击。
(3)促进公共资源配置合理化。
大数据可以使医院、学校等基本公共服务资源、配套设施、执法力量配置科学化、合理化。
例如,随着城镇化发展和人口跨区域流动,一个城市到底应该新建多少家医院、多少所中小学,建在什么地方比较合理,都应该用数据说话。
(4)促进公共服务人性化。
通过大数据分析,政府部门可以为企业和社会公众提供个性化、主动的公共服务,提高企业和社会公众对政府的满意度,让人们有获得感。
例如,根据公安部门的人口信息,可以识别出即将年满60周岁的人群,告知他们什么时间之后就可以到什么地方去办理老年证,需要提交哪些材料。
(5)促进政府运行整体化。
目前,我国条块分割的行政管理体制,容易导致行政碎片化。
行政碎片化,信息化建设各自为政,是导致政府部门之间“信息不对称”的重要原因。
而政府部门之间“信息不对称”是导致市场监管和社会治理漏洞的主要原因。
通过政务信息资源的整合、信息系统的互联互通,实现跨部门信息共享和业务协同,可以破解行政碎片化问题,构建整体政府。
2020年3月,时任浙江省省长袁家军在浙江省政府第五次全体会议上提出打造“整体智治、唯实惟先”的现代政府。
强调要树立“整体、智治”的理念,强化基于数字化的智慧化治理,全方位深化政府数字化转型,使群众和企业办事从“找部门”转变为“找政府”;
通过跨部门的数据共享、流程再造和业务协同,打造掌上办事之省和掌上办公之省,实现政府治理协同高效。
(6)促进政府运作智慧化。
大数据是智慧政府的关键技术之一。政府的“智慧”在很大程度上源于大数据分析之后掌握事物全局情况、发现事物发展规律。
大数据可以帮助公务员自动完成一些比对、分析工作,减少公务员的工作量。
例如,通过跨部门数据比对和信息核查,自动剔除不符合条件的申请者。
由人口、法人单位等基础信息库和电子证照、社会信用等专题数据库,自动生成一些信息,避免基层办事人员重复录入。
四、政务大数据应用情况
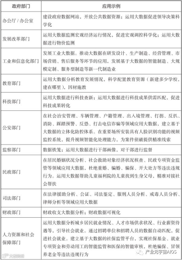
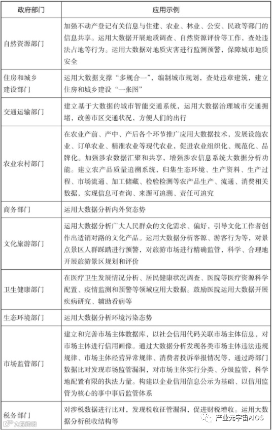
目前,大数据已在公安、工商、税务、旅游等部门得到应用,政府部门大数据应用领域如表1–2所示。
大数据中心是智慧城市的重要基础设施,要加快构建基于大数据的“城市大脑”。
表1–2 政府部门大数据应用示例



五、政务大数据的发展对策
(1)建设政府数据网站,开放公共数据资源。
数据开放是发展政务大数据的前提条件,数据网站是政府数据开放的重要渠道。
2009年以来,美国、英国、澳大利亚等西方发达国家相继掀起了开放政府运动。
2011年9月,巴西、印度尼西亚、墨西哥、挪威、菲律宾、南非、英国、美国8个国家联合签署《开放数据声明》,成立开放政府合作伙伴组织。
截至2014年2月,全球已有63个国家加入开放政府合作伙伴组织。
目前,全球已有40多个国家和地区开通了政府数据网站。
其中既有美国、德国、英国、法国这样的发达国家,也有秘鲁、乌拉圭、智利、肯尼亚这样的发展中国家。
政府部门掌握的数据多是由企业和社会公众提供的,应遵循“取之于民,用之于民”的原则,在保护国家安全、商业机密、个人隐私等的基础上,以政府数据网站为渠道,向社会免费公开非涉密、非敏感的公共数据,促进社会化、市场化的数据资源开发利用。
要制定国家层面的公共数据资源开放法律法规,用法律法规破除部门利益,使各级政府部门依法依规开放公共数据资源。
(2)开展重点领域的政务大数据应用。
要在公共安全、城市规划、经济运行、医疗卫生、社会管理、旅游等重点领域开展政务大数据应用试点工作。
例如,利用大数据技术分析特定区域(车站、体育馆、景区等大型活动场所)的人群密集程度,对可能发生的踩踏事件进行及时预警,及时疏导人群。
利用大数据技术分析人口分布、出行规律,科学编制城市规划。
利用大数据技术分析宏观经济运行情况,及时采取有针对性的政策措施。
利用大数据技术分析疾病发生规律、病因机理等,为疫情防控、疾病治疗等提供科学依据。
利用大数据技术分析社会舆情,及时采取措施化解社会矛盾。
利用大数据技术分析游客行为,优化景区旅游设施布局,提高景区服务的人性化水平。
(3)加强政务数据治理,提高政务数据质量。
完善政务数据普查、目录、归集、清洗、共享、开放体系,保证政务数据的全面性、准确性、一致性、时效性等,实现“一数一源”,进一步提高数据质量。
(4)保障政府数据安全,防止政务大数据被滥用。
采用举国体制突破国产CPU(中央处理器)、操作系统、大型数据库管理系统等核心技术并实现大规模商用。
扶持一批从事国产数据库管理系统研发、大数据分析工具研发、大数据加工、大数据分析咨询服务的企业,培育和发展大数据产业。
建立政府数据安全管理制度,加强政府数据中心的规范化管理。
尽快制定《数据保护法》,避免政务大数据被滥用。目前,欧美、日本等发达国家普遍制定了《数据保护法》。
近年来,由于缺乏相应的法律法规和有效的政府监管,个人数据被非法买卖、网络信息泄露等事件屡屡发生。
目前,全国人大正在制定《数据安全法》,这将使政务大数据的发展纳入法制化轨道。

