天天财经独家,速关注
北京证监局4月21日公布《北京辖区不具备经营证券期货业务资质机构名单(第七批)》,包括18家企业或平台。其中,被点名的“天津股侠”、“小红帽爱股票”、“王金生”等微博“大V”均坐拥数百万粉丝。
图片来源:北京证监局网站
北京证监局表示,这些场外配资或投资平台、财经自媒体存在极高风险,其运营主体不属于北京证监局监管对象,请广大投资者提高警惕,远离非法证券期货活动,避免财产损失。
点名多个百万粉丝微博“大V”
中证君查询发现,北京证监局列示的名单中,不乏“天津股侠”、“小红帽爱股票”、“王金生”等拥有百万粉丝的微博“大V”。
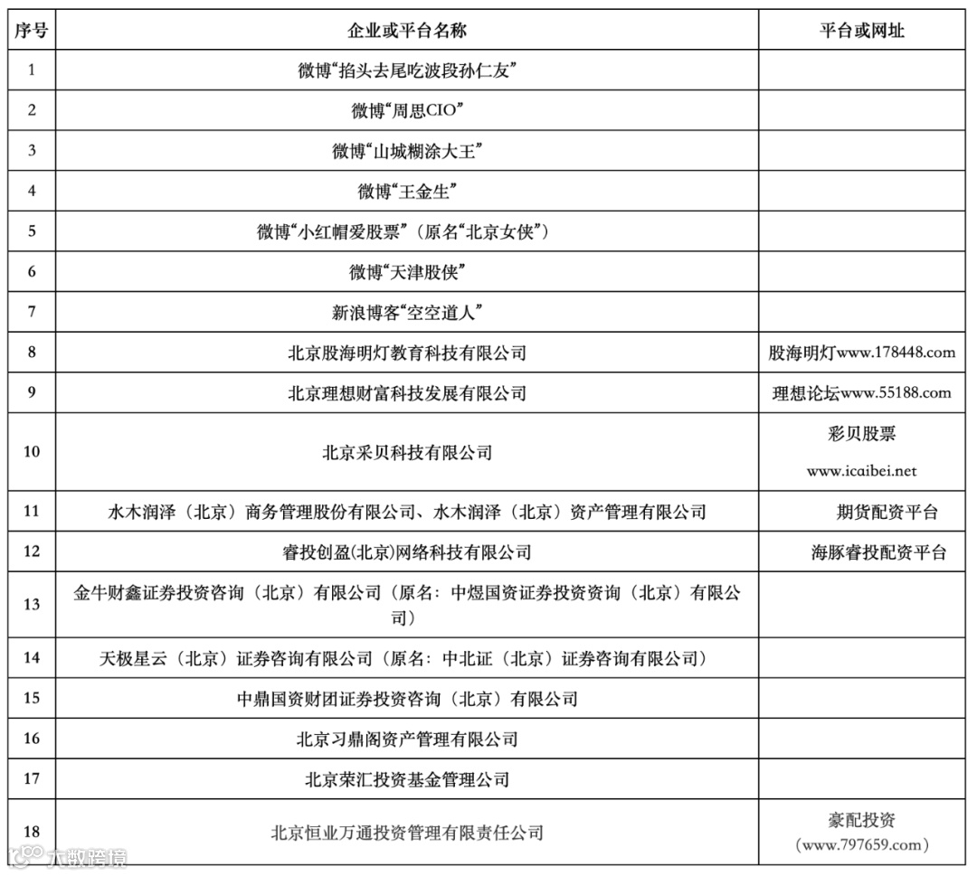
北京辖区不具备经营证券期货业务资质机构名单(第七批)

图片来源:北京证监局网站
“这买入的时间点,护盘有功,中午加菜”“如本周上攻3530点左右,需要注意下见顶的可能了” “医美概念全线高潮了”......截至发稿,中证君发现,坐拥700多万粉丝的财经博主“天津股侠”21日已发布了数十条微博信息。

多数微博信息下方的点赞和评论区非常活跃。
“天津股侠”微博截图

图片来源:新浪微博
不乏场外配资平台
中证君发现,北京证监局列示的18家不具备经营证券期货业务资质机构名单中,不乏场外配资或投资平台。
中证君搜索列示名单中的“豪配投资”发现,该网站首页打出了“您炒股,我出钱,免息操盘30天”“荐好友成功配资,赚取50%佣金”的广告。

来源:豪配投资网站
还有的平台在其首页核心区域打出配资广告——“正规股票配资平台,实盘交易、安全保障”。

来源:理想论坛网站
彩贝股票(www.icaibei.net)则显示“服务器已停止”。
四条“锦囊妙计”
关于如何辨识非法证券期货活动,早前有关部门给出四条“锦囊妙计”。
一是辨识主体资格。按照规定,开展证券期货业务,需要经中国证监会核准,取得相应业务资格。未取得相应业务资格而开展证券期货业务的机构,是非法机构,请不要与这样的机构打交道。投资者可以通过证监会网站(www.csrc.gov.cn)、中国证券业协会网站(www.sac.net.cn)、中国期货业协会网站(www.cfachina.org)查询合法证券期货经营机构及其从业人员信息,或者向当地证监局核实相关机构和人员信息。
二是辨识营销方式。不法分子往往自称“老师”、“股神”,以知道“内幕信息”、能够挑选“黑马股”,只要跟着他做就能赚大钱的说法吸引投资者,而合法的证券期货经营机构是不能这么做的。对于这样做的人,请不要相信。证券期货交易是有风险的,不可能稳赚不赔。
三是辨识互联网址。非法证券期货网站的网址往往采用无特殊意义的字母和数字构成,或在合法证券期货经营机构网址的基础上变换或增加字母和数字。投资者可通过证监会网站或中国证券业协会、中国期货业协会网站,查看合法证券期货经营机构的网址,识别非法证券期货网站。请不要登录非法证券期货网站,以免误入陷阱,上当受骗。
四是辨识收款账号。合法证券期货经营机构只能以公司名义对外开展业务,也只能以公司的名义开立银行账户。而非法机构往往以个人的名义开立收款账户。如果有人要求投资者把钱打入以个人名义开立的账户,请果断拒绝。
编辑:王朱莹

推荐阅读
➤狂买28亿元!陈光明旗下睿远基金扑向这只电信股,买成傅鹏博第一大重仓股;一季度冠军基金经理林英睿重仓股揭晓
➤苹果自研芯片唱主角!一批新品来袭,iPad Pro首次搭载M1芯片,A股“果链”会有反应吗?
➤银行系资管“大军”新动作!调研这些上市公司,青睐“面板双雄”

戳!

