天天财经独家,速关注
5月6日,中金公司遭遇A股上市后第一个跌停。截至收盘,中金公司股价报44.94元/股,总市值2169亿元,较前一日蒸发约241亿元。
来源:Wind
市场人士认为,中金公司股价跌停可能和解禁消息有关,此外公司业绩增速环比下降也加重了投资者利空情绪。结合近期板块走势看,券商股持续低迷背景下投资者情绪较为脆弱,今年还有10多只券商股有待解禁,6月将是券商股解禁洪峰。
解禁日“魔咒”再现
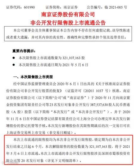
5月6日,中金公司早盘低开低走,上午10点左右跌停。消息人士称,这与公司巨额“小非”解禁有关。无独有偶,同日,南京证券亦受解禁动作冲击大幅走弱,收盘跌9.38%。
来源:公告
4月26日晚间,中金公司发布公告称,A股IPO时网下配售发行的6073.37万股股票于5月6日上市流通。据中金公司公告,该6073.37万股股票由4230名投资者持有。
分析人士认为,解禁消息冲击较大的原因,一是涉及投资者较多,二是这部分网下配售份额获利丰厚;即使按照今日跌停后的价格44.94元计算,网下配售股股东合计获利仍有近10亿元。
中金公司在去年11月2日A股上市首日收盘价为每股37.70元,今年1月初最高触及77.69元/股,总市值一度突破3000亿元,至今日收盘报44.94元,创去年11月以来新低,不过较首日收盘价仍有19.2%的涨幅。
除了解禁原因,有获利了结的投资者称,中金公司一季度业绩增速环比下降也是他考虑选择卖出的原因之一。据中金公司4月30日晚间公告,今年一季度,公司营收为59.33亿,单季度环比下降13.49%;净利润为18.76亿元,单季度环比下降19.01%。
券商股持续低迷
券商股的低迷行情已经持续了近一年时间。中信证券“五一”节前走出连阴行情。
Wind券商指数今年来累计下跌了15.81%,同期上证综述跌幅为0.75%,券商股大幅跑输大盘。在年初行情中,券商股并未表现出“牛市旗手”的领涨风采,逊色于许多行业。
值得一提的是,今年一季度,海通证券、中信证券、招商证券均遭到证金公司减持。中央汇金同期也减持了一些券商股。
分析人士指出,券商股低迷背后,一方面与市场流动性趋紧,增量资金难以支撑券商股走出亮眼行情有关,另一方面,今年来机构对银行股青睐有加,券商股成为备选板块。尽管全面放开注册制对证券行业构成利好,但短期内其对券商的经纪、投行等业务的利好仍未能显现。
不过,随着券商板块估值下降,部分分析人士开始看好板块投资机会,认为券商股具有一定的中长期投资价值。
开源证券指出,40家上市券商2021年一季度实现归母净利润422亿元,同比增长27.3%,符合预期;年化ROE达到8.9%,较2020年8.4%进一步提升。估值方面,前TOP6券商PB降至1.24倍,2020年静态PE为15.2倍,国泰君安、海通证券、广发证券平均PB估值仅1.05倍。考虑到券商净资产质量安全、年化ROE已站上10%,头部券商估值已到底部,目前时点看好券商板块投资机会。
6月券商股将迎解禁高峰
解禁当天遭遇重挫,对于券商股已经不是新鲜事。此前,中原证券、湘财股份均出现了此番情景。
据统计,今年年内,还有12只券商股迎来限售股解禁。其中,6月份将是解禁洪峰,中泰证券、湘财股份、南京证券、中信建投四只券商股将在该月内迎来解禁。
南京证券6月15日有首发限售股解禁,解禁规模达12.38亿股,占总股本比例为33.58%;中信建投有首发限售股及定增机构配股解禁,解禁股数合计51.81亿股。
券商股解禁是危机还是机会?有业内人士表示,解禁不代表减持,投资者可选择观望,以静制动。
即便中金公司今日大跌,但不少分析师在其发布年报、一季报发布后表示看好。其中,安信证券、万联证券、天风证券等均给予了中金公司“买入”评级。
天风证券指出,中金公司相对于其他证券公司具有较明显的差异,公司正经历新一轮资产扩张周期,盈利增速和经营效率均有望领跑同业。但考虑到中金公司A/H的估值差异,建议关注中金公司H股。
编辑:曹帅

推荐阅读
➤猝不及防!创业板指被带崩4%!疫苗股惨遭重锤,888亿直接蒸发,钢铁有色涨停潮霸屏
➤“报复性”消费!“五一”人均出游4.18天,人均花销1713元,“00后”出游增长2.5倍

戳!

