工程化天然多酚实现光催化级联芬顿反应,作为高效可持续抗菌涂层用于致病菌的双机制杀灭
2023年10月,西北农林科技大学食品科学与工程学院王建龙教授/张文涛副教授课题组在致病菌的高效防控以及食品防腐抗菌涂层方面取得重要进展,在国际顶级期刊《Nano Letters》(Q1,IF:10.8)发表题为“Dual-Mechanism Tuned Engineered Polyphenols with Cascade Photocatalytic Self-Fenton Reaction for Sustainable Biocidal Coatings”的研究性论文,西北农林科技大学张文涛副教授为通讯作者,王建龙教授和合肥工业大学沈益忠副研究员为论文的共同通讯作者;西北农林科技大学在读博士研究生杜婷为第一作者。
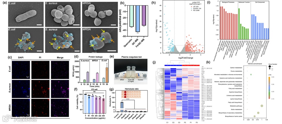
开发具有高效细菌灭活能力的先进涂层材料有望应对各种场景下的致病菌危害,例如食品防腐保鲜、环境微生物控制等。然而,涂层材料不确定的安全风险、不可持续性和复杂的操作过程阻碍着大多数抗菌涂层技术的发展。根据“碳中和”目标,开发一种安全新型的可持续抗菌涂层策略以应对当前面临的挑战,是十分紧迫的任务。由于邻苯三酚和儿茶酚等粘附性基团的存在以及与金属离子的配位作用,天然多酚分子引了起广泛的关注,其有望被设计成为先进涂层材料的基本组成构件以解决问题。基于以多酚为基础的超分子化学的发展,该工作提出了由植物源芳香醛和金属参与的工程多酚涂层(FQM),实现了优异的光催化级联芬顿反应,可作为高效可持续抗菌涂层用于双机制致病菌的杀灭。
实验和理论分析证明了铁诱导增强的双重机制:(1)分子结构的优化实现了对天然多酚光学性能的大大提高;(2) Fe(III)/Fe(II)触发光催化级联自芬顿反应,实现了活性氧(ROS)的高效产生。机理研究表明,FQM涂层可以通过直接接触细菌产生ROS攻击,并且对相关基因实现调控最终实现对致病菌的高效杀灭。该成果突破了天然多酚分子结构精准调控的局限,开发了一种基于金属诱导的多酚-芳香醛超分子涂层材料,弥补了天然多酚不稳定的光催化活性,并且实现对致病菌的高效杀灭,对于有害微生物的高效控制和食品的抗菌防腐具有重要意义。
基于多酚纳米技术,提出了由植物源芳香醛和金属参与的工程化多酚(FQM)。
所开发的FQM获得理想的光催化自芬顿反应以及优异的抗菌性能。
实验和理论分析证明了铁诱导增强的双重杀菌机制。
将光催化杀菌剂FQM作为抗菌涂层在不同基质上应用并研究其可持续的杀菌性能。
成功证明氢键驱动的自组装涂层的成功形成,并显示出增强的附着力和在新鲜食品中的潜在应用;
验证了FQM涂层的光催化级联芬顿反应特性,具有活性氧产生的巨大潜力,并具有理想的杀菌性能;
通过接触型活性氧攻击和基因调控实现了对不同致病菌优异的抗菌活性;
将其作为不同基质的涂层用于对抗细菌污染,证明了其作为先进涂层材料的潜在应用。
张文涛,副教授,博士生导师,入选“博士后创新人才支持计划”、“陕西省高校科协青年人才托举计划”、“仲英青年学者”、全球2%顶尖科学家;担任Foods编委/客座编委、Bio Integration编委,《保鲜与加工》青年编委,Frontiers in Bioengineering and Biotechnology客座编委。以第一作者/通讯作者在Advanced Science、Advanced Functional Materials、Nano Letters、Applied Catalysis B: Environmental、Trends in Food Science& Technology、Critical Reviews in Food Science and Nutrition、ACS Applied Materials & Interfaces、Food Hydrocolloids、Journal of Agricultural and Food Chemistry、Food Chemistry等期刊发表SCI论文40余篇;申请发明专利10余项;主持国家自然科学基金青年项目、陕西省重点研发计划等项目;获中国博士后创新人才支持计划十大创新成果、陕西省高等学校科学技术一等奖、中国分析测试协会科学技术奖CAIA奖一等奖等。
王建龙,博士,教授,博士生导师,荣获国务院特殊津贴,入选教育部新世纪优秀人才,陕西省杰出青年,陕西省科技新星,英国皇家化学会『Top 1%高被引中国作者』榜单(2017),并连续三年入选全球顶尖前10万科学家名单。近五年,以通讯作者发表SCI论文138篇,其中影响因子>10论文57篇,中科院一区论文104篇,15篇入选ESI高被引,累计被引3600余次,他引3200余次;申请专利23项,授权15项,出版教材1部,英文专著1章。主持国家自然科学基金、重点研发计划子课题等各类科研项目20余项(含已结题)。积极配合陕西省食品药品监督检验研究院,参与制定国家市场总局标准1项,获陕西省地方标准立项3项。获评陕西省高等学校科学技术奖励一等奖(2019)、中国分析测试协会科学技术一等奖(2022)、青海省科学技术成果奖、陕西省自然科学优秀论文三等奖(3项)等奖项。担任《Foods》编委&客座编辑、《Trends in Food Science & Technology》编委、《Biosensors and Biomolecular Electronics》编委、《食品研究与开发》编委、《分析测试学报》青年编委、《食品质量安全检测学报》编委、青海省青藏高原特色生物资源研究重点实验室客座研究员、国家食药同源产业科技创新联盟理事、陕西省质量技术监督局计量与检验检测专业委委员。担任Advanced Functional Materials、Food Chemistry、Biosensor & Bioelectronics、Journal of Agricultural and Food Chemistry、Analytical Chemistry等30余种期刊的审稿人。同时还是中国食品协会、中国食品工业协会、美国化学会、美国自动化与筛选协会、中国化学会等学术组织机构会员。
沈益忠,博士,合肥工业大学食品与生物工程学院副研究员/硕士生导师;中国毒理学会分析毒理专业委员会青年委员, 《分析测试学报》青年编委。近年来,主要从事环境分析化学与污染控制、食品质量安全分析与毒理评估、纳米生物分析等方面基础和应用研究。先后以第一/通讯作者在Chem. Soc. Rev., Environ. Sci. Technol., Anal. Chem., Nano Today, Appl. Catal. B Environ.,Coord. Chem. Rev., Biomaterials, J. Hazard. Mater., Biosens. Bioelectron., Chem. Commun., Chem. Eng. J., ACS Appl. Mater. Interfaces, J. Agric. Food Chem., Food Chem., Food Chem. Toxicol.等知名期刊发表学术论文60余篇。其中,ESI 1%高被引论文2篇,Nature index论文10篇,Inside cover论文2篇, 单篇他引最高373次。相关研究工作被Nat. Nanotechnol., Nat. Commun.,J. Am. Chem. Soc., Angew. Chem. Int. Ed., Chem. Rev.,Anal. Chem.,Adv. Mater.等在内的权威学术期刊正面引用和评价1500余次,个人论文H指数19 (WOS数据)。申请国家发明专利11项,授权1项,进入公开实审9项。主持承担国家自然科学基金(面上和青年项目各1项)、安徽省自然科学基金、中国博士后面上基金及横向委托等各类项目10余项。获中国分析测试协会科学技术一等奖和安徽省科技进步二等奖各1项。
https://doi.org/10.1021/acs.nanolett.3c03142
群聊:食品工业科技作者群

我刊正式组建微信作者群,为作者提供更多的学术与论文资讯,如需进群,请联系刘老师(微信:上方二维码,电话:87244117-8062)。
《食品工业科技》具有以上论文在全世界范围内的复制权、发行权、翻译权、汇编权、广播权、表演权、信息网络传播权、转许可权及以上权利的邻接权,且作者已授权期刊同论文著作权保护期。如需转载,可联系《食品工业科技》编辑部010-87244116,或直接在文末撰写转载来源。