大连工业大学周大勇教授团队:提高维生素D3的生物可及性:通过婴幼儿体外消化模型揭示大豆分离蛋白与维生素D3结合中的疏水相互作用
Food Chemistry,IF=8.8
● 近日,大连工业大学周大勇教授团队在国际期刊《Food Chemistry》(中科院一区,TOP期刊)发表题为“Enhancing vitamin D3 bioaccessibility: Unveiling hydrophobic interactions in soybean protein isolate and vitamin D3 binding via an infant in vitro digestion model”的研究论文。硕士研究生黄佳蓉为该文章第一作者,宋亮副教授为通讯作者。
● (点击页面左下角阅读原文,直达文献页面)
成果介绍
在婴幼儿成长发育的黄金时期,维生素D3(VD3)的功能至关重要,它对于促进骨骼健康和增强免疫功能具有不可替代的作用。然而,VD3的疏水性质在很大程度上限制了其在胃肠道中的溶解度,进而影响了其生物可及性,这对婴幼儿群体尤其具有挑战性。鉴于此,本研究采用了一种创新的食品加工技术——动态高压微流化(DHPM),对大豆分离蛋白(SPI)进行结构性修饰,以制备能够高效封装VD3的纳米粒子。本研究旨在模拟婴幼儿的体外消化环境,探究SPI-VD3纳米粒子对VD3生物可及性的增强效果,以期为婴幼儿营养产品的配方设计提供科学依据。
本研究通过DHPM技术在不同压力水平(0, 40, 80, 120 MPa)下处理SPI,制备SPI-VD3纳米粒子。通过荧光光谱、分子对接和分子动力学模拟等技术,分析了SPI-VD3纳米粒子的结合亲和力、表面疏水性以及在模拟婴幼儿消化过程中的行为。此外,构建了模拟婴幼儿胃肠道的体外消化模型,评估了SPI-VD3纳米粒子在消化过程中的微结构变化、二级和三级结构变化、消化度以及VD3的生物可及性。
研究发现,DHPM处理显著提高了SPI-VD3纳米粒子的包封效率和载药量,特别是在80 MPa压力下,包封效率从12.9%提升至67.4%。SPI-VD3纳米粒子在模拟婴幼儿消化过程中表现出较高的VD3生物可及性,其中80 MPa处理的纳米粒子达到了74.4%的生物可及性。分子模拟结果表明,疏水作用和氢键作用是SPI与VD3结合的主要作用力,这有助于在消化过程中保护VD3并促进其与胆汁盐胶束的相互作用。将SPI-VD3纳米粒子应用于酸奶中,可以显著提高VD3的生物可及性,这为开发新型功能性婴幼儿食品提供了科学依据。
本项研究在理论层面深化了对维生素D3(VD3)生物可及性增强机制的科学认知,并在应用层面为婴幼儿营养辅食产品的研发开辟了崭新的路径。通过动态高压微流化(DHPM)技术所制备的大豆分离蛋白-维生素D3(SPI-VD3)纳米粒子,为应对婴幼儿营养辅食领域中VD3的溶解度与吸收率问题,提出了一种创新且高效的解决方案。该策略不仅优化了VD3的生物可及性,而且通过提升其在婴幼儿消化系统中的稳定性与释放效率,为保障婴幼儿维生素D3的充足摄入及促进其健康成长提供了坚实的科学支撑。
图文赏析
图 1 荧光光谱分析:(A) 不同压力下SPI与VD3相互作用的荧光光谱;在 0、2、4、8、10、16 μg/mL VD3 存在下,分别在 (B)0 MPa、(C)40 MPa、(D)80 MPa和 (E)120 MPa下压力 SPI 的荧光光谱;(F) Stern-Volmer猝灭曲线;(G) 双对数回归猝灭曲线
图 2 分子对接模拟:(A, B) 大豆 7S 蛋白-VD3 纳米颗粒的分子对接模拟分析.配体的 2D 和 3D 相互作用图;(C) SPI-VD3纳米粒子的MM-GBSA结合自由能分析
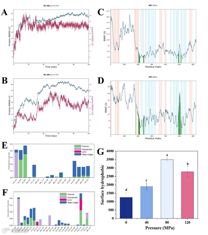
图 3 分子动力学模拟:(A, B)蛋白质和配体相对于蛋白质的随时间变化的均方根偏差(RMSDs),蛋白质的均方根偏差以蓝色表示,而 VD3 的均方根偏差以红色表示;(C, D)蛋白质的均方根波动(RMSFs)表示模拟过程中单个氨基酸的波动;(E, F)蛋白质-配体接触直方图说明了 100-ns 模拟过程中的所有相互作用类型;(G) DHPM处理后SPI表面疏水性变化
图 4 微观结构观察:DHPM预处理的SPI-VD3纳米粒子在体外消化阶段的共聚焦显微镜图像
图 5 二级结构与荧光特性分析:(A, D) 消化前SPI-VD3纳米粒子的二级结构含量和荧光光谱;(B, E) 胃蛋白酶消化后的二级结构含量和荧光光谱;(C, F) 胃蛋白酶和胰酶消化后的二级结构含量和荧光光谱
图 6 消化过程与生物可及性分析:(A) SPI-VD3纳米粒子消化过程的示意图;(B, C) 不同DHPM条件下SPI-VD3纳米粒子在体外婴幼儿模拟消化过程中的蛋白质消化率和水解度;(D, E) 纳米粒子和酸奶中VD3的生物可及性
参考文献
https://doi.org/10.1016/j.foodchem.2024.139507
详细内容,请点击文末“阅读原文”。
食品科学家论文汇总
(点击专家姓名,查看论文)
《食品工业科技》特邀主编专栏征稿
《食品工业科技》青年编委专栏征稿:组学分析技术在食品品质研究中的应用 ☚
《食品工业科技》青年编委专栏征稿:生物大分子:形式、结构、特性 ☚
群聊:食品工业科技作者群

温
馨
提
示
我刊正式组建微信作者群,为作者提供更多的学术与论文资讯,如需进群,请联系刘老师(微信:上方二维码,电话:87244117-8062)。







