Nature communication:膳食纤维富集有益菌通过分泌短链脂肪酸和激活SCFAs受体调节小鼠肠粘液功能
Nature communication
●近日,来自瑞典于默奥大学Bjoern O.Schroeder团队在国际期刊《Nature communication》发表题为“The gut commensal Blautia maintains colonic mucus function under low-fiber consumption through secretion of shortchain fatty acids”的研究型论文。Sandra M. Holmberg,为文章第一作者(共一),Bjoern O.Schroeder为通讯作者。结肠粘液是肠上皮和肠道内细菌间的重要屏障,肠道受损与代谢性疾病、炎症性肠病的出现相关。研究表明肠道菌群产生的丁酸盐、吲哚丙烯酸等代谢物能够刺激肠上皮Muc2 mRNA的表达,具有调节粘液的功能。肠道菌群的组成受饮食调节,研究显示低纤维饮食会降解结肠粘液层,从而引发炎症。但增加膳食纤维摄入量对改善肠道菌群-粘液相互作用仍未阐明,因此该文章旨在通过人到小鼠的菌群移植、代谢组学和体外培养的方法来研究膳食纤维依赖下的肠道粘液功能。
● (点击页面左下角阅读原文,直达文献页面)
成果介绍
膳食纤维是一类不能被胃肠道消化吸收供能的碳水化合物,在水果、蔬菜、豆类、坚果和各种谷类中含量丰富。高膳食纤维摄入能够通过调节肠道菌群组成来调节结肠粘液功能,降低肥胖、炎症性肠病等多种疾病的风险,但膳食纤维调节粘液功能的具体途径仍不清晰,Bjoern O.Schroeder团队深入研究了这一问题。
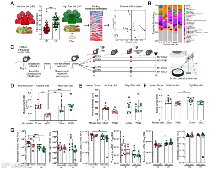
为研究饮食对不同菌群组成的影响,研究人员给予移植习惯饮食(HD)和高纤维饮食(HF)粪便的小鼠喂食标准饲料(Chow)和西式饲料(WSD),结果显示WSD导致结肠粘液生长速率降低、菌群α多样性降低。在菌群属水平上,HF-Chow组Bacteroides相对丰度高于其他三组,这提示Blautia与粘液生长速率具有正相关关系;而HD组Blautia的相对丰度将低、Akkermansia相对丰度增加。这种情况出现的原因是高膳食纤维会增加降解纤维的β葡萄糖苷酶、α-半乳糖苷酶活性;而低纤维下,Akkermansia通过产生碳水化合物活性酶从纤维降解转变为黏蛋白消耗,增加靶向粘蛋白聚糖的唾液酸酶活性。
由于唾液酸酶活性的增加会从粘液中释放末端唾液酸,引起病原体Citrobacter rodentium的定植和肠道感染,因此研究人员进一步探究HF菌群移植改善粘液生长速率是否可以改善WSD喂养下的Citrobacter rodentium肠道感染。结果显示,移植HF粪菌的小鼠能减少Citrobacter rodentium的原始定值和菌群活力。进一步的菌群测序结果表明HF移植小鼠中Blautia的丰度高于HD移植组,说明Blautia可能是纤维依赖下改善肠道感染的关键菌株。
为验证Blautia具有刺激粘液生长的猜想,研究人员给予WSD喂养的小鼠一周补充Blautia的饮用水。添加Blautia组显著增加了粘液生长速率和粘液层厚度,并且活的B. coccoides导致粘液生长速率明显高于热杀灭的B. coccoides,而Blautia属的其他菌Blautia wexlerae口服灌胃后,粘液生长速率没有显着增加。
为明确B. coccoides是如何刺激粘膜功能,研究人员进行了靶向代谢组学分析。在补充B. coccoides的小鼠粘液中,黏膜屏障功能改善,SCFAs、中链脂肪酸含量增加,其中丙酸盐的信号与结肠粘液生长速率显著相关。进一步通过测定对照组和丙酸钠处理的小鼠远端结肠外植体粘液生长速率,确定了丙酸盐与粘液生长呈现正相关关系。丙酸盐是游离脂肪酸受体2(Ffar2)和游离脂肪酸受体3(Ffar3)的激活剂,在Ffar2抑制剂处理后的结肠中,SCFAs不在刺激粘液生长,而使用Ffar2激活剂,能够观察到粘液显著生长该研究证实了B. coccoides产生的短链脂肪酸与Ffar2介导的粘液生长相关相关。
因此,该研究的成果可总结为:在习惯性饮食中,补充摄入膳食纤维能改变肠道菌群组成,关键菌株B. coccoides通过增加SCFAs中关键代谢物丙酸盐的含量,从而激活Ffar2诱导结肠粘液生长。
● 创新性/应用前景
本研究对肠道共生菌B. coccoides影响肠道粘液功能的机制进行了深入的探究,采用离体外植体培养测定结肠粘液功能,移植饮食干预后的人群粪便样品,同时给予小鼠不同的饮食,从两方面验证饮食与菌群的关系,从而第一次鉴定出饮食—菌群—代谢物—粘液功能的链接,研究方法具有创新性,为肠道菌群与粘液功能的研究提供了理论依据。如果希望B. coccoides得到更广泛的应用,作为一种新的益生菌来开发,其安全性能还未得到验证,待继续研究,并且B. coccoides是一类厌氧微生物,对环境敏感,若进行工业化开发利用,氧气耐受性也是亟待解决的问题。此外,尽管该研究证实了补充关键菌株B. coccoides产生的关键代谢物丙酸盐有利于结肠粘液增加,但也存在一些局限性,例如B. coccoides在肠道内丰度低,群落中添加单个细菌可能并不总是足以在所有条件下刺激粘液生长。因此,可以通过增加饮食中膳食纤维摄入而不是单独补充B. coccoides来促进菌群的有益作用。
参考文献
https://doi.org/10.1038/s41467-024-47594-w
详细内容请点击文末“阅读原文”。
食品科学家论文汇总
(点击专家姓名,查看论文)
《食品工业科技》特邀主编专栏征稿
《食品工业科技》青年编委专栏征稿:组学分析技术在食品品质研究中的应用 ☚
《食品工业科技》青年编委专栏征稿:生物大分子:形式、结构、特性 ☚
群聊:食品工业科技作者群

温
馨
提
示
我刊正式组建微信作者群,为作者提供更多的学术与论文资讯,如需进群,请联系刘老师(微信:上方二维码,电话:87244117-8062)。







