JAFC | 山东农业大学李大鹏教授:探索小肽与T1R1/T1R3鲜味受体之间的关系以用于鲜味肽预测:一种组合方法
Journal of Agricultural and Food Chemistry (IF = 6.1)
●近日,山东农业大学食品科学与工程学院李大鹏教授团队在农林科学一区TOP期刊《Journal of Agricultural and Food Chemistry》在线发表了题为“Exploring the Relationship between Small Peptides and the T1R1/T1R3 Umami Taste Receptor for Umami Peptide Prediction: A Combined Approach”的研究论文。该论文研究了T1R1/T1R3鲜味受体与2-4肽(168,400条)的结合模式,基于计算化学和机器学习方法,利用多维分子描述符建立了一种鲜味小肽预测模型(https://github.com/Umami-TD/Umami_TD)。博士研究生张文渊为第一作者,邹辉副教授、李大鹏教授为通讯作者。
● (点击页面左下角阅读原文,直达文献页面)
成果介绍
鲜味肽可通过与口腔鲜味受体T1R1和T1R3结合来增强食物鲜味。其中,长度为2-4个氨基酸的小肽占已报道肽的近40%。鉴于氨基酸和肽序列的多样性,鲜味小肽拥有巨大的未开发潜力。本研究通过分子对接和分子动力学模拟筛选了168,400条小肽中能与T1R1/T1R3活性口袋结合的候选肽,探讨了结合类型、氨基酸特征、首选结合位点等。利用多维分子描述符(序列信息、成键信息和拓扑信息)和BPNN神经网络建立了鲜味预测模型,准确率达到90.3%,共识别出24,539条潜在鲜味肽。聚类结果表明,与T1R1/T1R3结合的潜在鲜味小肽分为三类,在形状和疏水性等方面存在显著差异。在聚类结果中合成了九条代表性多肽(CQ、DP、NN、CSQ、DMC、TGS、DATE、HANR和STAN),并通过感官评估和电子舌分析确认其具有鲜味。这项研究为探索小肽与鲜味受体的相互作用和鲜味预测模型的建立提供了新的见解。
该研究得到了国家自然科学基金、山东省重点研发项目和山东省“双一流”计划项目的资助。
图1 小肽的虚拟筛选过程、非键相互作用和氨基酸分布。
图2 亲水性(Hy)/疏水性(Hp)氨基酸组成的小肽与T1R1和T1R3口袋结合自由能。
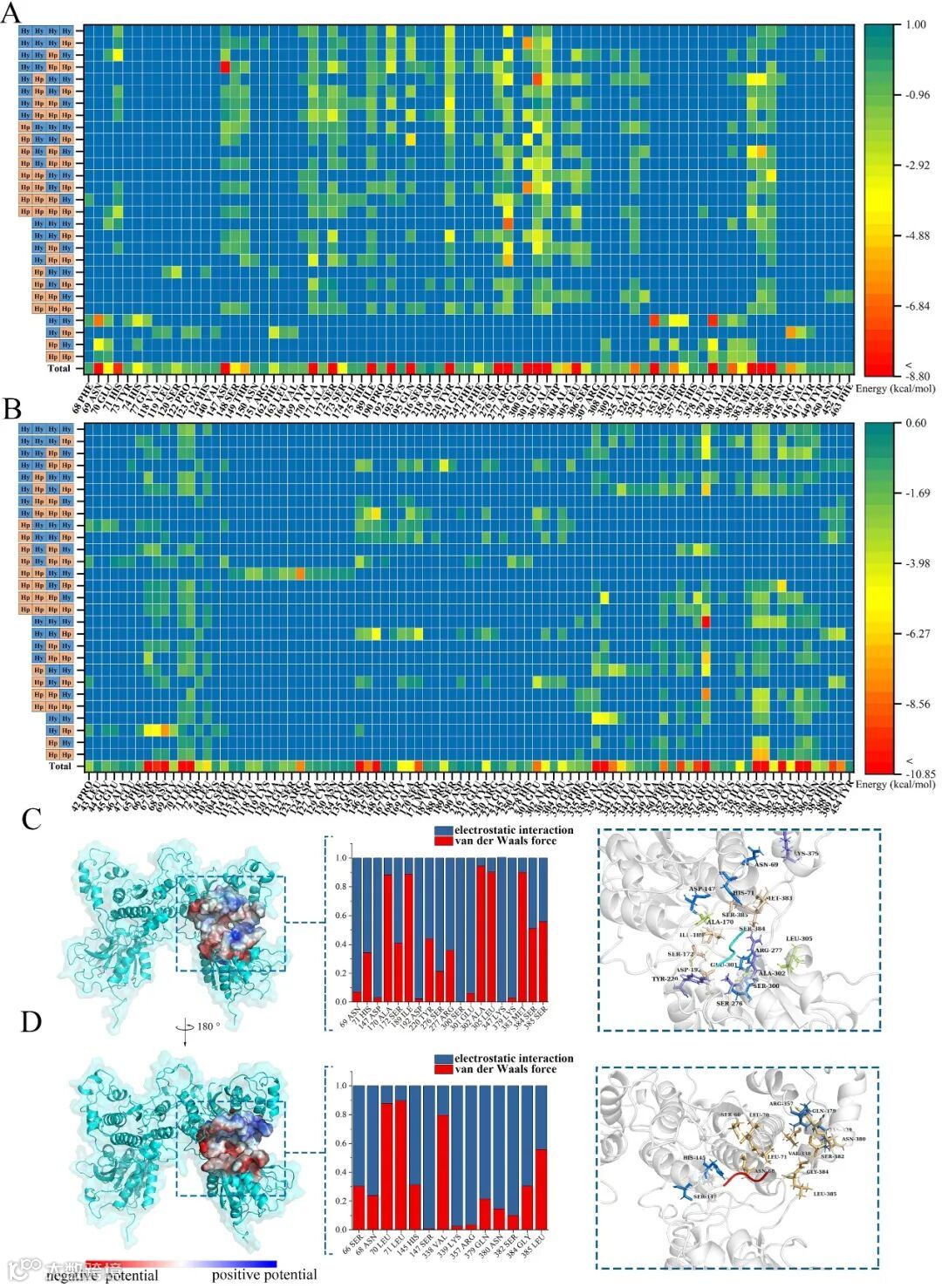
图3 T1R1/T1R3口袋位点与小肽的结合自由能热图及关键氨基酸的作用力分布。
图4预测鲜味肽的聚类结果和参数分布。
参考文献
https://doi.org/10.1021/acs.jafc.4c00187
专家/团队介绍
张文渊(第一作者),山东农业大学2022级博士研究生,研究方向为食品营养与人类健康。以第一作者在Journal of Agricultural and Food Chemistry等期刊发表SCI论文3篇,申请专利1项,软著1项。
李大鹏(通讯作者),山东农业大学食品科学与工程学院院长,教授,博士生导师。研究方向为食品营养与健康、农产品精深加工等。兼任国际食物营养与安全协会理事,山东省食品科学技术学会副理事长、食品营养与健康工作委员会主任,中国果品流通协会贮藏加工专业委员会常务理事,中国农学会食物与营养专委会常务委员。担任Food Biomacromolecules副主编,eFOOD、Food Safety and Healthy、食品科学、食品研究与开发、包装工程等杂志编委。先后主持和参与国家自然科学基金7项、国家科技支撑计划项目子课题5项、农业行业公益性项目课题1项、山东省科技项目5项等科研课题。以通讯作者在Journal of Advanced Research,Journal of Agricultural and Food Chemistry,Food Hydrocolloid,Food Chemistry和Free Radical Biology and Medicine等杂志发表论文150余篇,其中ESI高被引论文9篇,H指数35。获得中国商业联合会科学技术特等奖、山东省优秀博士学位论文奖、山东省优秀研究生成果奖等奖励。主编教材1部,参编教材5部,获得发明专利8件。
详细内容,请点击文末“阅读原文”。
食品科学家论文汇总
(点击专家姓名,查看论文)
《食品工业科技》特邀主编专栏征稿
《食品工业科技》青年编委专栏征稿:组学分析技术在食品品质研究中的应用 ☚
《食品工业科技》青年编委专栏征稿:生物大分子:形式、结构、特性 ☚
群聊:食品工业科技作者群

温
馨
提
示
我刊正式组建微信作者群,为作者提供更多的学术与论文资讯,如需进群,请联系刘老师(微信:上方二维码,电话:87244117-8062)。







