EI收录,
入选中国科技期刊卓越行动计划
石家庄学院高层次人才引进实施办法
第一章 总 则
第一条 为实施“人才强校”战略,强化高层次人才的支撑引领作用,进一步增强师资队伍建设的持续发展能力和核心竞争力,推动学校“1396”发展战略落到实处,进一步加大学校高层次人才的引进力度,提高高层次人才的引进质量,结合实际,制定本办法。
第二条 坚持德才兼备,择优聘用原则。强化政治引领,严把人才引进师德师风关,根据引进人才的能力水平、业绩成果及聘期任务,落实分层分档待遇,做到公开、公平、公正。
第三条 优先考虑重点学科、重点专业、重大科研项目、重点科研平台、创新团队及高水平双师双能型人才,确保人才引进质量,助力高水平人才团队建设。
第四条 坚持党对人才工作的全面领导。学校党委统筹负责人才引进工作的整体规划;人事处承担人才引进的综合协调,指导用人单位做好引才服务和管理工作;各用人单位负责本单位人才引进计划的落实、组织面试考察等工作。
第五条 本办法适用于全职引进的高层次人才。
第二章 引进条件
第六条 人才引进的基本条件
(一)拥护中国共产党的领导,遵守中华人民共和国宪法、教师法等法律法规;
(二)热爱教育事业,具有良好的品行和职业道德;
(三)身心健康,能胜任学校教学、科研工作;
(四)原则上应具有博士学位,应用型技术人才视具体情况而定。
第七条 人才引进层次分类
第一类:领军人才
1.中国科学院院士、中国工程院院士。
2.中国社会科学院学部委员。
3.海外著名学术机构的外籍院士。
第二类:杰出人才
年龄一般在 55 周岁以下,且满足下列条件之一者:
1.“长江学者”讲座教授或特聘教授。
2.国家杰出青年基金获得者、国家级有突出贡献中青年专家。
3.国家重点学科带头人,国家重点实验室、重点研究基地等国家级科研平台首席专家、国家级重大项目首席科学家。
4.人社部“百千万人才工程”第一、二层次入选者。
5.海外著名大学教授、海外著名研究机构相当于教授水平的专家。
第三类:学科专业带头人
研究方向与我校学科发展需求高度契合,教学科研业绩突出,具有支撑、引领和管理相关学科专业发展的能力。一般应具有正高级专业技术职务及博士学位。年龄一般在 50 周岁以下,需同时满足下列条件的第一项,以及条件二、三、四中的一项:
1.博士生导师。
2.荣获国家级教学名师称号。
3.获得省部级高水平教学科研成果奖励一等奖以上 (主持)。
4.至少主持完成 2 项国家级课题,且具有以第一作者(或通讯作者)发表具有重要影响的高水平学术论文或论著。
第四类:高层次双师型人才
契合学校转型发展和应用型人才培养需要。一般具有副高级以上专业技术职务和博士学位,在业界相关行业有 5 年以上工作经历,在行业内具有较大影响或做出突出贡献。年龄一般在 40 周岁以下,具有正高级专业技术职务人员年龄可放宽到 45 周岁,且
满足下列条件之一:
1.近三年参与完成省级以上科研项目(国家级前 3 名或省级第 1),且资助金额较大,或者完成具有重大影响力的横向项目,且取得较大经济效益。
2.担任大中型企业中层正职以上职务,参与并完成相关科研项目,且取得较大经济效益。
第五类:青年博士
具有博士学位和博士研究生学历,年龄一般在 35 周岁以下,优秀博士年龄可放宽到 40 周岁,具有正高级专业技术职务的博士年龄可放宽到 45 周岁。需具备在任务期内完成基本任务和教学科
研相应档级任务(详见附件)的能力。
1.Ⅰ档博士 紧缺专业的拔尖博士研究生。
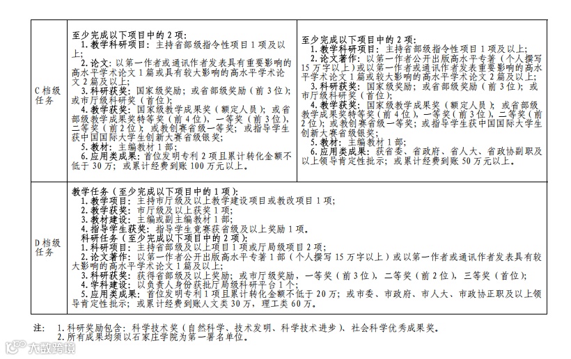
Ⅰ-1:近五年内以第一作者(或通讯作者)发表本学科具有重大影响的高水平学术论文 3 篇以上,主持国家级项目 1 项以上,经综合评议具有较高的学术水平,具备成为本学科学术带头人潜力的拔尖人才。具有在任务期内完成 A 档级任务的能力。
Ⅰ-2:近五年内以第一作者(或通讯作者)发表本学科具有重大影响的高水平学术论文 3 篇以上,有承担国家级项目的能力,经综合评议具有较高的学术水平。具有在任务期内完成 B 档级任务的能力。
2.Ⅱ档博士 紧缺专业的优秀博士研究生。
Ⅱ-1:符合学校紧缺专业需求,学术水平较高。近五年内以第一作者(或通讯作者)发表本学科具有重大影响的高水平学术论文 2 篇以上或发表本学科具有重要影响的高水平学术论文 3 篇以上,经综合评议,有较好的学术素养和发展潜力。具有在任务期内完成 C 档级任务的能力。
Ⅱ-2:符合学校紧缺专业需求,学术水平较高。近五年内以第一作者(或通讯作者)发表本学科具有较大影响的高水平学术论文 2 篇以上,经综合评议,有较好的学术素养和发展潜力。具有在任务期内完成 D 档级任务的能力。
3.Ⅲ档博士 非紧缺专业的优秀博士研究生。 非紧缺专业的优秀博士,作为人才储备,具有在任务期内完成 D 档级以上任务的能力。
第三章 人才待遇
第八条 待遇构成和标准 符合条件的高层次人才,依据类别和任务档级享受相应待遇,特殊人才的待遇由学校党委常委会研究决定。

第四章 引进程序
第九条 各用人单位根据学科专业建设情况科学拟定高层次人才年度需求计划,学校相关部门进行审议,报学校党委常委会研究确定后发布。
第十条 应聘者依据招聘公告向学校提交个人简历、毕业证、学位证、教学科研成果、行业资历以及人才类别等相关支撑资料,并签署资料真实性承诺书。学校有权对提供的资料进行核实,若发现资料虚假,将取消应聘者应聘资格。
第十一条 人事处联合用人单位和相关职能部门组成评估小组,对应聘者进行评估,并提出初步意见,拟定其人才类别和相关待遇建议。评估结果经学校人才工作领导小组审议后,报学校党委常委会研究决定。
第十二条 人事处负责协调办理人才引进的各项手续。
第五章 任务考核与管理
第十三条 引进人才的工作任务 第一至四类人才到校任务采取一事一议方式,根据学校学科建设和发展的整体规划,明确教学、科研、学科建设等方面的任务目标和考核标准。第五类人才工作任务设定为基本任务和教学科研档级任务,任务期一般为三年。
1.基本任务:各用人单位根据学校规定,结合本单位实际,制定引进人才的基本任务。同时,引进人才须按照学校其他相关制度完成相应任务。
2.档级任务:任务期内引进人才除完成基本任务外,须选择完成教学科研相应档级任务。
第十四条 任务书的签订。用人单位根据学科建设和发展实际要求,针对引进的一至四类人才,通过一事一议的方式制定任务,任务书应明确任务目标、考核方式、考核周期、奖惩措施等内容,并报学校相关部门审核备案。对引进的第五类人才,用人单位根据学校制定的基本任务和教学科研档级任务标准,与拟引进人才充分沟通,确定具体的任务目标并报教务处、科研处审定后,签订任务书,报人事处备案。
第十五条 任务考核与待遇兑现。用人单位对任务完成情况进行期满考核,结果报相关部门审核,学校人才工作领导小组审议,学校党委常委会研究决定。安家费一般分三次发放,Ⅰ档博士和Ⅱ档博士前两次发放不超过 20 万(Ⅱ档博士安家费低档总额的80%),第三次发放,根据考核结果,按照实际完成的档级任务对应的标准发放剩余安家费。若人才完成的任务低于 D 档级,则停发剩余安家费。Ⅲ档博士视任务档级完成情况,发放安家费补贴。
第十六条 对于符合石家庄市人才政策待遇条件的引进人才,学校积极协助其申报市人才相关待遇,确保引进人才能够充分享受政策福利。
第十七条 遵照激励保障与适度制约并行的原则,第一至三类人才在校服务期限按照协议执行;第四类、第五类人才在校服务年限须满八年,若提前离职,需全额退还已发的安家补贴等各项补贴,此外,每少服务一年(按周年计算)缴纳违约金 2 万元,配偶随之离职。
第六章 附则
第十八条 本办法自发文之日起施行。在本办法出台之前引进的高层次人才仍按原相关规定执行。
第十九条 特殊情况由学校党委常委会研究决定。
第二十条 本办法由人事处负责解释。


食品科学家论文汇总
(点击专家姓名,查看论文)
《食品工业科技》特邀主编专栏征稿
《食品工业科技》客座主编专栏征稿:植物基食品原料基础研究、前沿技术创新及其健康绿色产品开发☚
《食品工业科技》客座主编专栏征稿:地方特色食品:加工技术、感官品质、风味特性和营养健康☚
《食品工业科技》特邀主编专栏征稿:“十四五”国家重点研发计划“陕西秦巴山区特色经济作物、果蔬产业关键技术集成与示范”☚
群聊:食品工业科技作者群

温
馨
提
示
我刊正式组建微信作者群,为作者提供更多的学术与论文资讯,如需进群,请联系刘老师(微信:上方二维码,电话:87244117-8062)。

版权声明


