EI收录,
入选中国科技期刊卓越行动计划

北京农学院是北京市属普通高等农林院校,前身是河北省通县农业学校,创建于1956年。1978年,经国务院批准更名为北京农学院。学校占地面积约1100余亩,建有千亩大学科技园农场、万亩大学科技园林场。学校先后被授予北京市花园式单位、首都文明校园、首都文明单位标兵、全国文明单位等称号。

根据学校事业发展需要,依据《北京市事业单位公开招聘工作人员实施办法》(京人社专技发〔2010〕102号)文件精神和要求,现面向社会公开招聘工作人员,有关事项公告如下:
一、招聘岗位及数量
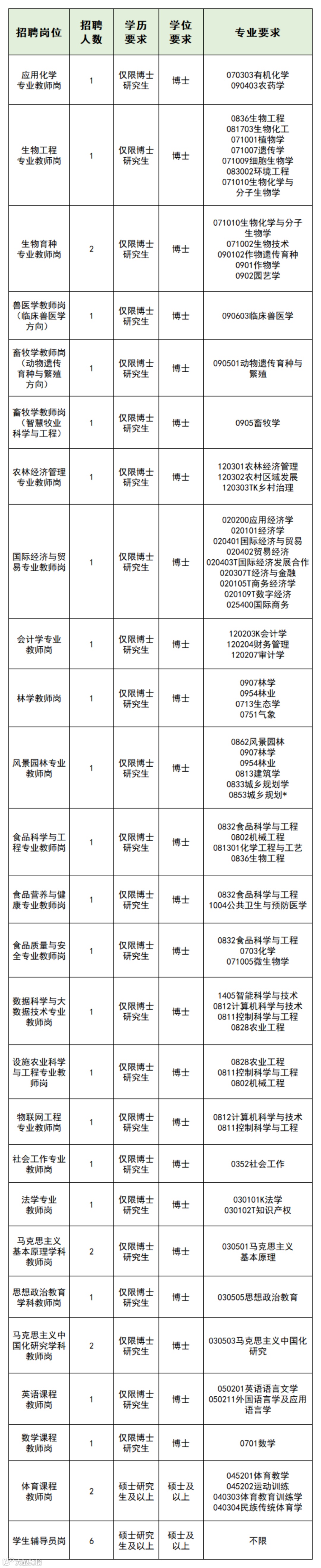
招聘岗位、具体要求及职数详见文末附件。

二、招聘对象
(一)列入国家统一招生计划(不含定向、委培)2025年全国普通高等学校应届毕业生以及毕业两年内初次就业的毕业生(毕业后未与任何单位建立劳动关系或人事关系,且档案、户籍保存在毕业生院校或户籍所在地人力资源公共服务机构,未缴纳职工养老保险)。
(二)2025年出站的博士后研究人员,或具有北京市常住户口且人事档案在京的社会人员。
(三)海外留学归国人员。
三、招聘条件
(一)具有中华人民共和国国籍,拥护中国共产党领导,遵守宪法和法律,无违法违纪违规行为。
(二)热爱教育事业,具有良好的道德品行,无学术不端问题。
(三)身心健康,具有适应岗位要求的身体条件、业务知识和工作能力。
(四)具有招聘岗位所规定的相应任职资格和条件。
(五)符合事业单位公开招聘工作人员回避制度要求。
(六)其它条件
1.应聘人员应符合北京市及学校就业、落户相关工作要求。
2.年龄要求:硕士研究生不超过28周岁,1997年1月1日(含)之后出生;博士研究生和博士后出站人员不超过32周岁,1993年1月1日(含)之后出生,特别优秀的博士后出站人员年龄可适当放宽。
3.报到入职时间要求:
(1)应聘人员为国内普通高等学校2025年应届毕业生及两年内离校未就业毕业生的,须按时毕业并取得相应学历学位,并于2025年9月30日前报到入职。
(2)应聘人员为留学归国人员的,须满足北京市关于留学回国人员申请在京就业及落户的各项要求,并于2025年10月30日前报到入职。
(3)应聘人员为博士后流动站研究人员的,应达到设站单位出站要求,取得博士后证书并符合全国博士后管理委员会关于进京落户的条件和要求,须于2025年10月30日前报到入职。
(4)应聘人员为社会人员的,须有北京市常住户口(上学期间的学校集体户口不属于北京市常住户口),人事行政关系在北京市,须于2025年10月30日前报到入职。
四、招聘程序和办法
(一)应聘报名
1.报名采用网上报名方式进行,应聘人员登录北京农学院公开招聘系统(https://hr.bua.edu.cn),在线注册并按要求填写应聘信息、申报岗位(每人限报一个岗位,不可兼报)、上传取得的主要学术成就证明材料(如:获奖、已发表论文、出版著作、知识产权、成果转化、科研项目等)。报名与考试时使用的本人有效居民身份证必须一致。所填信息和提交的材料要求真实、完整、准确。
2.填报时间自公告发布之日起至2025年3月17日中午12时止。
(二)应聘资格审核与面试
1.设岗单位按照公布的岗位条件对照应聘人员提交的应聘材料进行资格审核,人事处进行复审。招聘系统中填报信息不全而影响条件认定的视为资格不通过,资格审核通过者进入下一个招聘环节。
2.设岗单位对资格审核通过的应聘人员进行初步面试,初步面试方式为审核应聘人员提交的个人陈述视频。陈述视频要求如下:本人正面全身出镜、陈述内容包括但不限于自我介绍、岗位认知等,时长不超过3分钟,大小不超过50M,邮件主题和文件名以“姓名+应聘岗位”命名发送至岗位联系人邮箱,未按时提交视频材料者视为自动放弃。初步面试通过的应聘人员参加专业考核,专业考核包括笔试和面试(半结构化面试、试讲、答辩等面试方式)。考核成绩实行百分制,合格分数线60分。
学生辅导员岗的专业考核方式为笔试和面试,考核成绩由笔试成绩和面试成绩两部分组成,笔试成绩占总成绩的40%,面试成绩占总成绩的60%;教师岗的考核方式为面试,面试成绩为专业考核成绩。专业考核结束后,按照考核成绩从高到低的顺序,以1:3的比例向学校推荐人选(若实际结果不足1:3,以实际入围人数为准)。
面试时间、地点和具体要求以及各环节考核成绩由设岗单位以电话、短信、邮件的形式或在报名系统通知,学校不再另行发布公告,对于各环节未通过者不再另行通知。考试过程中,学校纪检、人事等相关职能部门全程参与。
(三)准入审查与心理测试
1.人事处对应聘者进行准入审查,不合格者取消应聘资格。
2.心理测试由学校统一组织,应聘者须在要求的时间内完成测试。
(四)学校综合评议
人事处对设岗单位提出的推荐人选进行复核,复核通过后推荐人选参加学校组织的综合评议,由进人工作领导小组择优推荐拟聘人员。
(五)校长办公会审定
校长办公会对各岗位推荐人选情况进行审议,确定各岗位拟聘用人员。
(六)阅档、政审、体检
学校对拟聘人员进行政审考察和档案审核。政审内容主要包括拟聘人员的思想政治表现、道德品质等情况;安排拟聘人员体检,体检标准按照北京市教师资格认定体检标准执行。
(七)公示
学校对拟聘用人员进行公示,公示期为7个工作日。
五、聘用待遇
此招聘公告需求岗位聘用人选均为事业编制,聘用后与学校签订《北京市事业单位聘用合同》,按照国家、北京市和学校的有关规定落实相应待遇。
六、相关情况说明
(一)根据《北京市事业单位公开招聘工作人员实施办法》和《事业单位公开招聘违纪违规行为处理规定》的相关规定,应聘者应如实填写个人信息。凡在应聘过程中弄虚作假,违反公开招聘纪律,一经发现,取消应聘资格;对已聘用的受聘人员,一经查实,解除聘用合同,予以清退。由此产生的后果,由应聘者本人负责。
(二)应聘人员应按学校规定的时限及要求,配合完成资格审查、体检、聘用意向协议签订及入职报到等工作,因应聘者本人原因,未能按照规定时限和要求完成,影响聘用手续办理的,取消聘用资格。
(三)对因犯罪受过刑事处罚的、参加过非法组织的、正在接受纪律审查的或涉嫌违法犯罪正在接受调查的人员,以及法律规定不得聘为事业单位工作人员的不得报考,对已聘用的受聘人员,一经查实,解除聘用合同,予以清退,由此产生的后果,由应聘者本人负责。
(四)请应聘者保持手机通讯畅通,在招聘过程的各阶段将以学校网站、招聘系统、电话或短信形式通知入围人员,未通过者不另行通知,应聘相关材料不予退还。因联系不畅造成无法通知本人的,后果由本人负责。
七、联系方式
关于招聘岗位情况咨询请与具体用人部门联系,联系方式详见附件。关于公开招聘组织程序、招聘政策及进度安排等问题请咨询人事处,联系人:解老师,电话010-80799383,邮箱:rsc@bua.edu.cn。推荐通过邮件方式咨询。
本公告的最终解释权归北京农学院所有。
欢迎点击文末“阅读原文”登录北京农学院公开招聘系统。
北京农学院期待您的加入!
附件:北京农学院2025年公开招聘计划表

食品科学家论文汇总
(点击专家姓名,查看论文)
《食品工业科技》特邀主编专栏征稿
《食品工业科技》青年编委专栏征稿:咖啡、可可、茶等特色饮料作物加工 ☚
《食品工业科技》客座主编专栏征稿:植物基食品原料基础研究、前沿技术创新及其健康绿色产品开发☚
《食品工业科技》客座主编专栏征稿:地方特色食品:加工技术、感官品质、风味特性和营养健康☚
《食品工业科技》特邀主编专栏征稿:“十四五”国家重点研发计划“陕西秦巴山区特色经济作物、果蔬产业关键技术集成与示范”☚
群聊:食品工业科技作者群

温
馨
提
示
我刊正式组建微信作者群,为作者提供更多的学术与论文资讯,如需进群,请联系刘老师(微信:上方二维码,电话:87244117-8062)。

版权声明


