EI收录,
入选中国科技期刊卓越行动计划
摘要
影响消费者购买食品意愿的最主要因素为食品的感官质量。伴随科技和经济的发展,评判感官质量的方法和技术也在不断的更新进步,其手段主要有基于人员品尝的人工感官评价、基于仪器分析的电子仿生感官评价技术和基于人因工程学的面部表情分析技术等,并且都在食品感官评价领域实现了较好地应用。本文对现有文献进行了系统整理,详细阐述了人工感官评价技术、电子舌技术和面部表情分析技术在食品科学领域的应用现状。电子舌和面部表情分技术虽然能弥补人工感官评价的不足,但这两种技术本身也存在一定的缺点,未来食品感官评价研究趋势将不局限于依赖单一技术,而是会多种技术手段的集成应用并形成测试数据模型,实现食品感官质量和风味特征的快速、智能与精准的系统评价。
食品感官评价技术是通过收集由视觉、嗅觉、味觉和听觉而感知到的食品感官数据,利用科学的分析方法,对食品实行定性、定量的检验与分析的技术。自1975年起,陆续有学者开始研究香气和组织的评价,但感官评价在食品中的大量应用是在20世纪90年代末。后续又经过近50年的发展,感官评价方法变得更直观、简便且实用性强,现已受到了各国检验机构的认可和使用。
最早出现的感官评价技术为人工感官评价,目前主要参考国标和权威文献使用;电子舌作为一种模仿嗅觉的设备,在食品领域发挥了重要作用,包括保质期、质量控制和监控、安全检测、掺假和真实性、食品监管原产地识别等,目前,感官评价技术已由单一的手段发展到人工感官评价与电子舌等仪器分析相结合的感官评价。近几年根据人因工程学开发的面部表情分析技术也在食品评价领域得到初步应用,但是由于表情采集方法的不同和个体的差异,该领域的研究有待深入。
本文对食品感官评价现有的技术手段进行梳理,并对新的感官分析技术研究进展进行对比和展望,旨在为更合理地运用不同的感官评价技术,拓宽感官评价研究方法提供新思路。
结果与分析
1 人工感官评价技术
表 1 人工感官评价方法的比较
Table 1. Comparison of manual sensory evaluation methods
描述性分析方法是根据感官感知品评食物的各种感官特征并用专业术语进行描述的方法,有风味剖面法、质地剖面法和定量描述分析法。风味剖面法是通过描述和评估样品的风味特性对样品进行评级。质地剖面法是通过观察、触摸和品尝感受食物质地特性的方法。定量描述分析方法是可以对样品进行定性和定量分析的方法。陈亚珍等使用定量描述分析的方法选择外观、色泽、适口性、豆香、醋香和酸度为评价指标,得出有极显著差异的是醋豆的适口性,有显著差异的是醋豆的外观,无显著差异的是醋豆的色泽、酸度、豆香、醋香,又通过两个均方的比值(F值)最终选择适口性为醋豆品质的感官评价标准。Marvell等使用定量描述分析方法对圣罗勒茶饮料进行了完整的感官分析,通过筛选和培训了14名品评员并对三种圣罗勒饮料进行了评价,共生成了关于颜色、气味和味道的27个感官描述词,经过复测得出定量描述分析方法可以作为定义圣罗勒饮料轮廓的替代方法。描述性分析方法更适用于专业品评员,所需人数较少,但要求品评员具备较高的品评能力和描述能力,适用于食品原料筛选,食品配方研究,食品专业品评,甚至其品评指标和结果可以作为产品质量的稳定性指标。
1.2.2 情态型分析方法
情态型方法主要是通过消费者对产品的偏好或者喜好度进行量化的评价,有偏爱测定和接受性测定。偏爱测定通常为品评员在多个样品中挑出喜爱的一个,或者对样品进行评分,比较样品的好坏。接受性测定为品评员在某一个评价指标上评估对样品的喜好程度。Yu等通过给受试者提供不同浓度的蔗糖溶液调查2型糖尿病患者的蔗糖偏好,结果为与健康人相比,2型糖尿病患者更喜欢较低的蔗糖浓度,男性糖尿病患者比女性患者表现出更高的蔗糖偏好。谢静使用Likert五级量表(分别代表从“非常不满意”到“非常满意”的喜好程度)来作为喜好度问卷的的评分标准,调查出老人对食物色香味的追求较高,更加喜爱鲜、香的食物。情态型方法适用于调研消费者对于食品风味的喜好度,评价结果快速易得且无需招募专业品评人员,但为得到更高准确度的评价结果,该方法的样本量需求较大。
1.2.3 差异性分析方法
差异性分析方法是检验待测样品间是否存在感官差别的方法,主要通过品评员回答待测样品间是否存在差别,再经统计分析得出结果,有成对比较检验、三点检验等方法。成对比较检验法和三点检验法皆为通过感官特性确定两个样品间是否具有可感知到的感官差别或相似的方法。成对比较检验法适用于同质类的产品,三点检验法适用于完全同类的样品。赵永敢等用差别成对检验和定向成对比较检验评价两款鸡汁产品是否存在差异,结果为两种鸡汁产品的检验结果均具有显著性差异,说明成对比较检验法可适用食品产品的辨别,还为鸡汁调味产品在研发中的感官评价提供了新思路。差异性分析方法适用于产品优化、质量控制、原料筛选等方面,但该方法独立使用时只能分辨出待测样品之间是否存在差异,而不能具体确定差异指标和品评员对产品的喜好倾向,故而在食品感官评价中通常会与偏爱测定和定量描述分析等方法结合使用。
鉴于品评员主观因素的影响,评价结果可利用数学算法对其进行矫正。例如人工感官品评与模糊数学感官评价等数学方法进行结合,把复杂的评价指标变为数字,进而对产品做出科学的研判。崔立柱等以沙棘饼干形态、色泽、风味、口感和组织为评价指标集,根据问卷调查得出饼干的权重集,继而通过选定的分值区域得出评语集,最终得到每款饼干的感官评分结果。
1.3 人工感官评价在食品行业中的应用
感官品质的好坏是消费者选购食品的第一影响因素,所以人工感官评价技术不仅可以简单地测量产品,还可以根据评价员的喜好度有目的性地进行产品研制、改良和营销。首先是在产品研发过程中的应用,将人工感官评价的结果视为所研究产品的评价指标,根据品评的结果确定产品的最优配方或加工工艺。张静等在开发玫瑰花酸奶过程中,不仅考察玫瑰提取液添加量、发酵剂添加量、蔗糖添加量、发酵时间等方面,而且把感官品评指标也作为优化制备条件,为玫瑰花制品和乳制品行业的产品研发提供新思路。其次是在预测产品货架期方面的应用,根据感官品质是否发生变化来判断,例如蔬菜水果等颜色由绿色、红色、黄色等变成黑色,气味变成臭味和口感变坏等。Li等使用饱满度、光泽度、粘度、玉米风味、酸度和甜度几个感官指标品评不同温度、时间、包装下的玉米,最终确定为酸度值超过8,光泽度降到4以下则玉米腐败变质。
将人工感官评价技术与主成分分析(PCA)方法相结合还可以建立食品的品评模型,主成分分析方法是一个很客观的方法,它可以以每个指标数据的相关度和变异性选定权重,从而避免通过人选定权重的弊端,这种评价模型具有一定的实用性。孟祥忍等将牛肉卤好后使用固相微萃取—气相色谱—质谱联用的方法测定挥发性风味物质,利用公式得出相对气味活度值;继而对卤煮牛肉进行感官评定,采用主成分分析法对循环卤煮牛肉具有贡献的风味物质进行分析,建立循环卤煮牛肉的风味强度评价模型,且与传统感官评价结果具有显著相关性,彰显出结合主成分分析的品评模型在牛肉的风味强度评价中的应用价值。
虽然我国的人工感官评价发展晚于其它国家,但是我国的感官评价技术体系发展迅速,现阶段人工感官评价技术的发展已经十分成熟,也制定并实施了从基础用语到具体品评方法和各种食品专用的系列标准,在食品等领域应用十分广泛;特别是在新食品的研发方面,几乎每一种食品从设计到生产售卖都经历过感官评价。尽管人工感官评价体系已经相对完善,但仅凭这一结果判定产品的优劣存在一定的主观、不准确性,针对这一问题衍生了一些更加客观的技术方法,比如使用模拟牙齿咀嚼的质构仪,仿照鼻器官、舌器官的电子鼻、电子舌和类似人眼观察的色度计等仪器,增加结果的准确性,弥补人工感官评价的不足。
2 电子舌感官评价技术
人工感官评价的结果更多依赖于品评员,而品评员在品评过程中易受多方面因素的影响,例如环境、心态、时间、身体状态等因素都会对品评结果有一定的影响。如果遇到重复测试,品评员的评价结果也会出现不稳定、耗时耗力等问题。电子舌是在舌器官的启发下研发出的一种新兴感官仿生评价技术。它可以模仿人的舌头对食物的呈味物质做出方便快捷而又不失精确的检验。
电子舌的简要说明如表2所示,电子舌主要有3个组成部分,分别是传感器阵列、信号采集单元和模式识别系统。传感器阵列演绎着人体舌器官的角色,通过对味觉信息进行感知,然后将感知到的信息转为电子信号;信号采集单元则扮演神经系统的角色,对收到的信号进行接收,再通过放大、转换等阶段输入到下一系统里;模式识别系统则装扮大脑的角色对收到的信息进行处理、分析,最后得出被测样品的感官评价信息。电子舌可以测定9个味觉指标,依据不同的目的可以有针对性的选择其中几个指标进行测试,真正地实现了食物味觉指标的数字化。
表 2 电子舌的设备构成
Table 2. Equipment composition of electronic tongue
2.1 电子舌在食品风味检测和产品评价中的应用
现阶段,电子舌技术已经可以应用于食品的风味评价、加工、鉴别和品质管理等方面。在产品研发或者改良过程中,电子舌可以将食物的味道具象为数值,通过不同条件下具体数值的变化帮助制定更加明确的试验方案,降低试验成本。Bakhsh等使用电子舌测试添加不同比例大豆植物蛋白的牛肉饼的味觉特征,结果显示随着大豆植物蛋白添加比例的提高,酸味、涩味、鲜味和咸味显著增高,苦味、丰富度显著下降,并且牛肉饼的味道变化与它的脂肪酸含量变化存在相关性。Valente等用电子舌对生牛奶奶酪和巴氏杀菌牛奶奶酪在制备后和成熟后(7 d和21 d)进行分析,在第一周跟踪奶酪的成熟过程,能够区分生牛奶和巴氏杀菌牛奶制成的奶酪,同时分辨乳清和凝乳的准确率分别为96%和84%。电子舌可以通过食物中的呈味物质快速分析出味道属性特征,结合PCA、线性判别分析(LDA)准确对样品进行区分、归类,根据这一特点可以将其应用到食物的鉴别中。Dong等用电子舌区分北农2号蛋鸡、海兰褐壳蛋鸡和五黑蛋鸡三种蛋鸡的鸡蛋,3个品种鸡蛋的主要不同口味是蛋黄的苦味和蛋清的涩味,PCA不能对蛋黄和蛋白进行分组。在电子舌的分类模型中,LDA和K-近邻算法(KNN)对蛋黄的分类准确率为96.7%,LDA对蛋白的分类准确率为88.9%,KNN对全鸡蛋的分类准确率为87.5%。作为一种可以快速检测批量样品,对样品味觉特征实现量化的仿生仪器,电子舌未来的应用前景十分广阔,可以实现多学科、多领域的使用。
2.2 电子舌结合人工感官在食品行业中的应用
虽然电子舌技术可以通过模仿人类的舌头来实现对呈味物质快速且准确的检测识别,但是它无法代替人对于产品的直观感知过程,无法获知产品所能引起消费者的直接感受或者喜好,所以将人工感官评价和电子舌评价结合使用,即可弥补人工感官评价带来的不足,又可增加电子感官评价结果的说服力。
即使人工感官评价技术存在一定的缺点,但它现已发展的十分完整,得到了大多数人的应用与认可,将感官评价所得结果与电子舌结果进行对照,可进一步说明电子舌结果的准确性,如Wang等用电子舌检测鲜味单味和风味增强剂的鲜味强度,发现电子舌的鲜味响应值和增味剂浓度呈半对数函数关系,PCA和LDA能够成功区分增味剂的种类和浓度,人工感官评价验证结果与电子舌测试结果一致,鲜味得分越高,电子舌对应的响应值越高;人工感官评价进一步证实了电子舌对风味增强剂分析的准确性,也说明了电子舌是快速分析味道的工具。王俊魁等对四款品牌不同的韭菜花酱进行定量描述分析试验、消费者喜好评定试验和电子舌评价,后将二者结果对比发现电子舌的评价结果和消费者喜好评分结果具有统一性。这一特点说明电子舌测试结果与人工感官评价结果的一致性高,两者结合使用则会扬长避短。如Sipos等筛选14名评审员对花粉的外观、气味、味道进行评估,用电子舌对花粉的液体样品进行测试。融合人工感官评价和电子舌测试数据的偏最小二乘回归结果表明,与独立的数据相比,融合之后数据的误差减小、重现性更好,将两种方法结合所得的结果具有更高的精确度。将两种方法用于产品的开发研制,还可以节约成本,提高效率,如Hou等使用人工感官评价和电子舌感官评价对干燥后香菇风味进行了测试,基于感官分析和电子舌响应值的相关性分析显示鲜味、咸味、涩味传感器的响应值与生蘑菇状的气味呈负相关,而与汗味、烘烤味和调料味呈正相关,酸味传感器与汗味和调料味呈负相关;苦味与香气属性、水果香气与传感器都没有相关性,这说明人工感官评价结果和电子舌测试结果结合可以更清晰的得出不同的干燥工艺对香菇的风味特性有重要影响。二者的结合使用缩小了人工感官评价中品评员主观因素的影响,并且将电子舌的测试值赋予了品评员的喜好度,使测试结果更直观和便于应用。
2.3 电子舌结合检测仪器在食品行业中的应用
电子舌虽可以表征待测样品的8种味道值,但无法检测出引起味道变化的机制,液相色谱仪、质谱仪等高端仪器可进行定性和定量的分析,将电子舌与液相色谱仪、质谱仪等仪器连用既可以测定味觉特征还可以阐明味觉品质的化学基础。这种方法可用于食品的鉴定和分类,如Cheng等将液-质联用技术与电子舌技术相结合,鉴定5种典型黑茶的化学成分和口感品质的变化,通过电子舌测试分析可知普洱茶的苦味和苦味回味最强,而福传茶的涩味、涩味回味和咸味最强,普洱茶与清转茶、康传茶与六宝茶味觉特征相似;黑茶的苦味和苦味回味与茶多酚、黄酮、多糖呈负相关,与茶多酚呈正相关,涩味回味与茶多酚、黄酮类呈正相关。Gao等使用电子舌、超高效液相色谱-串联质谱(UPLC-MS/MS)检测蛋黄的味道特征,结果显示腌蛋黄的特征味道为鲜味,UPLC-MS/MS显示,腌蛋黄与新鲜生蛋黄的代谢物存在显著差异,并结合PCA可知谷氨酸、天冬氨酸、核苷酸、琥珀酸、甜菜碱、谷氨酰基肽及其衍生物是腌蛋黄中鲜味物质的重要组成部分。电子舌与仪器联用还可以用于食品的加工过程中。如Suarez-Estrella等用电子舌评价生或熟藜麦种子中获得的面粉,未煮熟的样品有变苦的趋势,而煮熟的种子更具涩味、鲜味、咸味和后涩味的特征;继而用液相色谱-高分辨率质谱法定量测定皂苷,解释了发芽时间、皂苷含量、苦味程度的关系。Yu等采用电子舌和固相微萃取气相色谱(HS-SPME-GC/MS)对中国传统发酵豆酱进行风味表征,并通过电子舌数据的线性建模法(PLS)和非线性建模法(SVM)表明总酸度、还原糖、盐度和氨基酸氮在发酵豆酱的口感中起着重要作用。了解风味相关物质对消费者判断食品的感官品质和整体可接受度非常重要,加入液相色谱仪、质谱仪等仪器可以帮助量化与风味相关的某些特定化合物,展现了气味产生和变化的机制,与电子舌结果结合可广泛应用于食品的研发、储存时风味变化的检测、货架期预测等方面。
3 电子舌结合检测仪器在食品行业中的应用
3.1 面部表情分析技术的来源与特点
消费者在选购食品时常常会受到颜色、形状、气味、口味、质地等因素的影响,这些影响又会进一步引起消费者产生多种情绪反应,而情绪反应对消费者的最终决策起着决定性的作用,因此掌握消费者的情绪变化和食品体验之间的联系就显得十分重要。了解消费者的情绪变化目前有两种方法:显性测量方法。通过享乐量表等测量问卷获得;隐性测量方法。通过面部表情、身体行为等获得。在隐性测量中通过消费者的面部表情来理解消费者的情绪,是一个可行性很高的方法。
面部表情分析技术主要包括表情特征提取、表情分类方法、表情单元识别和表情强度识别四个方面。面部表情分析技术的特点为非接触式快速捕捉面部信息且即时分析,所得结果客观准确无偏差,还可以进行远程测量,轻松与其他测试手段进行数据整合。现阶段,这项技术主要用于心理学、教育学、市场评估和消费者行为领域的研究。荷兰Noldus公司以面部动作和面部表情自动分析技术为基础推出了自动分析面部表情的专业软件Face reader,它可以识别开心、伤心、愤怒、惊讶、害怕、讨厌六种基础情绪和中性状态。它的工作原理为首先使用基于深度学习的人脸查找算法查找人脸,其次使用近500个关键点制作准确的人工人脸模型,最后使用人工神经网络对表情进行分类和评分。
3.1 面部表情分析在食品行业中的应用
面部表情分析作为一种可以更加真实、直接表达食用者喜好的方法,已经在食品的感官评价、消费者的偏好预测等方面得到了应用。Thejani等使用感官评价表和面部表情分析技术评估品尝5种味道巧克力过程中的感官反应和情绪,结果发现这5种巧克力的总体喜好差异显著,其中甜巧克力最受欢迎,咸巧克力最不受欢迎,甜巧克力与消极情绪愤怒呈负相关,咸巧克力与消极情绪悲伤呈正相关。冯婧等也以类似的研究思路,即人工感官评测结合面部表情分析技术对露酒的接受度进行探究,并验证了面部表情分析技术可作为露酒消费者接受度评价的应用价值。尽管如此,上述研究仅仅简单地将面部表情分析与主观感官评测同时使用和数据采集,并进行初步的相关性分析,没有形成真正的技术融合。Yamamoto等记录和汇总10名品评员饮用10种不同口味溶液过程中的面部表情变化和享乐评分结果,以情绪评分和感知评分为基础建立预测感知喜好程度的计算公式,并通过另外12名品评员的人工品评结果检验该公式的适用性,证明了预测结果与感知评分具有较好的相关性和一致性。相较于前述研究,这项工作虽然使用的是较简单的多元线性回归算法将不同评价技术结果进行数据拟合,而且样本量也较小,但是已经明确应用了数据建模的研究方法。这也表明未来食品感官评价技术可以通过采集面部表情变化,搭建机器学习算法并持续积累样本量和数据量,更准确地研究和预测消费者的感官喜好,不再依赖主观量表;甚至可以在同一时间轴之上,采集脑电、心电、皮温和肢体动作等更丰富的客观数据进行神经网络深度学习,继而进化形成食品感官的AI模型。
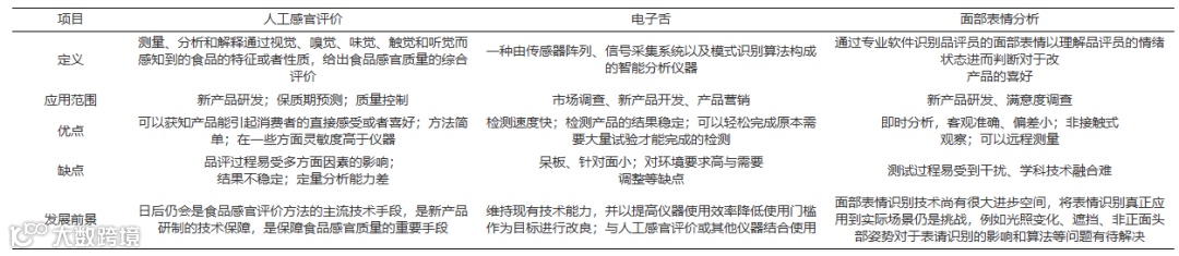
通过三种感官品评技术的论述,对主要内容的总结如表3。
表 3 三种感官评价技术的比较
Table 3. Comparison of three sensory evaluation techniques

结论与展望

人工感官评价技术在食品领域已经被广泛地接受和应用,不过人在进行品评时会受到心态、环境等多方面因素的影响,导致结果具有一定的不稳定性。电子舌技术可以弥补人工感官评价技术的不足,实现定性和定量分析,并增强测试数据的准确性,还可以不间断地批量测试,提高测试的效率,节约成本。面部表情分析可以通过品评员的面部情绪变化更加直观的分析品评员的喜好,还能够有效避免问卷结果带来的主观偏差。尽管如此,电子舌技术在使用中存在着不能检测固体、高度酒等样品,无法评价好坏与喜好等缺点,而面部表情分析在应用中容易受到环境条件干扰、基础数据处理不到位、数据分析结果存在偏差等缺点,那么如何综合运用各种感官评价手段,取长补短将是未来技术应用的新思路。
因此,未来食品感官评价技术将会集传统的人工感官评价技术,电子舌、电子鼻、质构仪等仿生感官测试技术,以及面部表情、脑电、心电、皮温、眼动的采集与分析的人因工程技术等,发挥每种方式的优势,相互验证结果,弥补各自的不足;通过算法筛选与自学习建立一套多模态感官评价模型,从而得到更加客观、严谨、快捷、精准的食品感官品评结果,推动食品感官评价技术的新升级。引用本文:孙江艳,刘义凤,刘磊,等. 食品感官评价的技术手段与应用研究进展[J]. 食品工业科技,2023,44(24):359−366. doi: 10.13386/j.issn1002-0306.2023020097.
Citation: SUN Jiangyan, LIU Yifeng, LIU Lei, et al. Analysis on the Technical Means and Application Status of Food Sensory Evaluation[J]. Science and Technology of Food Industry, 2023, 44(24): 359−366. (in Chinese with English abstract). doi: 10.13386/j.issn1002-0306.2023020097.
基金项目:西安市科技计划项目农业重点产业链关键技术攻关项目:针对中老年人群的低GI羊奶粉关键原料筛选、产业化开发及其系统评价(22NYGG0011);宁波公益性科技计划项目:植物基肽乳创制关键技术与产业化应用(2021S001)。
通信作者简介
(以上信息来自河北工程大学官网)
或登录www.spgykj.com阅览全文。
荟聚食品英才,
共创美好未来
各位专家学者:
为推动食品科学领域的知识经验交流,促进食品产业的创新发展,2025第三届食品科学家论坛及产学研交流大会、2025宁夏食品科学论坛暨《食品工业科技》与 Food Innovation and Advances 编委会会议将于2025年8月4-6日在银川召开。本次论坛将以“荟聚食品英才,共创美好未来”为主题,旨在为食品科学家提供交流平台,加强技术交流和创新能力融合。
本届论坛拟邀请食品科学领域研究机构的多位专家学者,围绕基础研究领域的前沿进展、产业发展最新动态,展开深入的学术交流与探讨。同时,我们将就未来的合作和交流平台建设进行对话,总结经验、传播知识、思考未来,共同推动食品科技创新和可持续发展。
食品科学家是推动食品学科发展、产业进步的中坚力量,而青年科学家是重要力量。本次论坛诚挚邀请国内外各大院校、科研院所、食品企业等专家共同参与,期待食品科学家、青年科学家、博士研究生、硕士研究生积极提交研究成果,分享研究心得,共同推动食品学科的发展。本届论坛不仅为国内外食品学科领域的交流与合作提供了平台,也将为食品期刊、食品饮料企业、仪器商提供展览、展示。Food Junction:2025第三届食品科学家论坛及产学研交流大会期待与您相约“塞上江南”——银川。
点击链接进行注册:2025第三届食品科学家论坛及产学研交流大会、2025宁夏食品科学论坛暨食品工业科技与FIA编委会会议——回执表.docx
点击链接下载邀请函:邀请函—2025第三届食品科学家论坛及产学研交流大会.pdf
食品科学家论文汇总
(点击专家姓名,查看论文)
《食品工业科技》特邀主编专栏征稿
《食品工业科技》客座主编专栏征稿:地方特色食品:加工技术、感官品质、风味特性和营养健康☚
《食品工业科技》特邀主编专栏征稿:“十四五”国家重点研发计划“陕西秦巴山区特色经济作物、果蔬产业关键技术集成与示范”☚
《食品工业科技》特邀主编专栏征稿:果蔬基料制造:基础理论,新型加工、质量控制与智能制造☚
群聊:食品工业科技作者群
温
馨
提
示
我刊正式组建微信作者群,为作者提供更多的学术与论文资讯,如需进群,请联系刘老师(微信:上方二维码,电话:87244117-8062)。
版权声明

