本文获国家自然科学基金青年科学基金项目(32302122);河南省重点研发与推广专项项目(242102110083);河南小麦产业技术体系建设专项(HARS-22-01-G7)。
麸皮是小麦制粉的主要副产物,产量巨大、营养价值高,但麸皮中高含量的膳食纤维导致其制品口感粗糙,故绝大部分麸皮被用作牲畜饲料,食品加工利用率低。麸皮蛋白是麸皮中的重要组分,其含量丰富,氨基酸组成高于 FAO/WHO 推荐的成人模式,且其生物价效高,并具有优异的食品功能特性,是一种廉价、优质的全价植物基蛋白资源,极具开发潜能,应用前景广阔。本文介绍了麸皮蛋白的组成及分布,比较了不同的麸皮蛋白提取技术及其优缺点,以及不同处理对其食品功能特性的影响及改善;简述了麸皮蛋白在食品加工中的应用现状,展望了其在乳蛋白替代、制备纳米载体以及制备可食用包装薄膜等方面的潜在用途,并提出未来麸皮蛋白的研究挑战。旨在充分挖掘植物基蛋白资源,为麸皮蛋白的工业化生产、拓宽其加工及高值化应用提供思路和参考,同时促进小麦麸皮的增值转化,延长粮食加工产业链。
作为最古老且有效的食品保鲜技术,低温贮藏在维持肌肉食品、水果和蔬菜的安全及质量方面发挥着关键作用,根据贮藏环境温度的不同,现代工业中通常以冷藏(0~4 ℃)和冷冻(低于−18 ℃)两种方式来提高产品的品质稳定性。近年来,与传统肉制品相比,调理牛排因其食用方便、营养均衡等优势,越来越受到消费者的青睐。调理牛排产品通常采用冷藏或者冷冻方式进行贮运销售。传统的冷藏技术货架期较短,难以进行长线的冷链运输;此外,尽管冷冻技术可以大幅度延长货架期,但是贮藏过程中冰晶的生长/再结晶会对肌肉组织造成剧烈的机械损伤,解冻后过多的汁液损失会直接损害行业的经济效益和消费者的健康需求。因此,有必要开发新型的低温保存技术以维持食品原有的品质。
小麦作为人类主要粮食作物之一,具有独特的加工特性,由小麦研磨成的小麦粉可以满足面包、馒头、面条、饼干等各种面食的制作需要。麸皮是小麦制粉加工的主要副产物,年产量达到 2000 万吨以上。小麦麸皮营养丰富,占小麦籽粒全部营养的60%~80%。但是麸皮中较高含量的膳食纤维导致其制品口感粗糙,消费者接受度差。因此,工厂生产的绝大多数麸皮被用于牲畜饲料,在食品加工中的利用率不足 20%。
麸皮蛋白是麸皮中的重要组分,含量仅次于膳食纤维,高达 14.24%~19.4%。与小麦胚乳中的面筋蛋白不同,麸皮蛋白主要由非面筋蛋白球蛋白和清蛋白组成。相比于面筋蛋白,麸皮蛋白的氨基酸组成更加均衡,其中必需氨基酸含量高于 FAO/WHO推荐的成人模式。尤其是赖氨酸含量高出面筋蛋白 2 倍,长期食用可预防“赖氨酸缺乏症”;此外,麸皮蛋白含有丰富的生物活性肽,在降胆固醇、降血压降血糖、抗氧化等方面体现出重要的潜在作用。值得注意的是,随着对麸皮蛋白的不断探究,麸皮蛋白优异的食品功能特性得到不断挖掘,将其作为配料加入食品中,不仅增加食品的营养价值,还具有改善食品质构的巨大潜能。
近年来,随着动物性蛋白产品消耗量的逐渐增大,挖掘新的蛋白质资源、加强对新资源的营养和功能特性的研究已经变得十分重要。麸皮蛋白作为一种天然、廉价、优质的全价植物基蛋白资源,含量丰富,具有巨大的挖掘潜能和应用前景。但由于麸皮蛋白提取率低,工业化生产仍受到限制,且其营养价值和功能特性研究还需不断深入和完善,以有效提高和拓展其在食品加工中的应用。本文综述了麸皮蛋白的组成与分布、不同提取技术的优缺点以及不同处理方法对食品功能特性的影响及改善,总结了麸皮蛋白在食品领域的应用研究现状,展望了其在乳蛋白替代、制备纳米载体以及可食用包装薄膜等方面的发展前景,并提出未来麸皮蛋白研究面临的挑战。旨在为麸皮蛋白的高值化利用提供依据和参考,促进小麦麸皮的增值转化,延长粮食加工产业链。
1 麸皮蛋白的组成及分布
1.1 麸皮蛋白的组成
小麦麸皮中的蛋白质含量普遍高于胚乳内部,达 14.24%~19.4%,其具体含量受小麦品种、制粉工艺等影响。研究表明,小麦籽粒由外到内清蛋白和球蛋白的含量逐渐减少,而醇溶蛋白和麦谷蛋白的含量逐渐增多。胚乳中的蛋白质主要为面筋蛋白(醇溶蛋白和麦谷蛋白),而麸皮蛋白主要由清蛋白和球蛋白组成。如表 1 所示,清蛋白和球蛋白含量占到麸皮蛋白总量的 70% 左右,其次是醇溶蛋白和麦谷蛋白。清蛋白和球蛋白是异质群体,大部分是参与代谢活性的酶类。通过蛋白质组学鉴定,其分子量(MM)较小但范围较广泛,从<10 kDa 到接近100 kDa。与面筋蛋白相比,麸皮蛋白中的清蛋白和球蛋白含有人体必需的 8 种氨基酸,且其含量均衡,均高于成人推荐摄入量,是理想的蛋白质强化剂。值得注意的是,麸皮蛋白中富含赖氨酸,而赖氨酸是我国面制主食的限制性氨基酸。因此将麸皮蛋白添加到食品尤其是面制品中不仅能够提高蛋白质含量,还可以平衡氨基酸构成,提高面制主食的营养功能性。
Table 1 Proteome in wheat bran and endosperm analysis

1.2 麸皮蛋白的分布
如图 1 所示,麸皮由果皮、种皮、珠心层和糊粉层组成。研究表明,糊粉层、种皮和果皮分别含有约 22.9%、5.7% 和 5.1% 的蛋白质。其中清蛋白主要存在于麸皮的外层,而大部分球蛋白存在于糊粉层细胞中。小麦麸皮是一个复杂的防御结构,各层的不同蛋白质为保护胚及胚乳提供了不同的防线。JERKOVIC 等通过显微解剖将麸皮分为外层(外果皮),中间层(横细胞、管状细胞、种皮和珠心层)和内层(糊粉层)三个明确的部分。外层蛋白质的主要功能是提供对病原体的直接保护,提高组织的强度;中间层有更复杂的蛋白质组分,功能也更加多样化,含有一系列与防御相关的酶和抑制蛋白,他们共同形成了一个抵抗微生物入侵的环境,保护内层和胚乳免受微生物侵害;内层糊粉层的蛋白质主要参与细胞的新陈代谢,为蛋白质合成、基因转录等相关代谢提供能量。MEZIANI 等 通过双向电泳(twodimensional electrophoresis,2-DE)研究小麦麸皮糊粉层的蛋白质组学,发现 2-DE 凝胶中 57% 的斑点对应于球蛋白样储存蛋白,16.2% 是参与碳水化合物代谢的蛋白质,17.6% 则是与碳水化合物代谢相关的蛋白质。研究表明,这些蛋白质不仅在籽粒灌浆期对品种的形成有重要影响,在面粉加工中对面团加工品质同样发挥重要的作用,然而相关的研究还需更加深入的解析,为麸皮各层蛋白质的充分利用以及有效提取提供有力基础。

图 1 小麦籽粒解剖图
Fig.1 Anatomical diagram of wheat particles
2 麸皮蛋白的提取
2.1 常用蛋白质提取方法
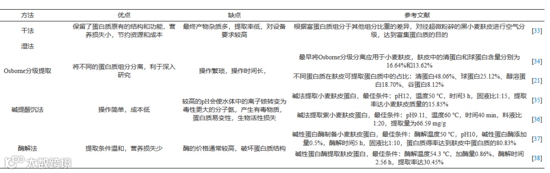
麸皮是食品工业中一种宝贵的蛋白质来源,但麸皮蛋白并未实现规模化生产。这是由于麸皮中的蛋白质被复杂的不溶性细胞壁基质包裹,阻碍了蛋白质的提取,现有的麸皮蛋白提取方法较难高效地将其从麸皮基质中分离,无法满足商业化生产。目前常用的麸皮蛋白提取方法包括干法和湿法两大类。干法是指在没有水的情况下对蛋白质进行分离,主要为物理法。通过涡旋、风选等方法,将干燥粉碎后的小麦麸皮,依据其不同组分比重的不同进行分离,达到蛋白质富集的效果。湿法则是在水溶液中进行的蛋白质提取方法,是目前使用较多的提取方法,且分离方法比较完善。具体可分为 Osborne 分级提取法、碱提酸沉法和酶解法等。用水、NaCl、乙醇和NaOH 依次提取蛋白质的方法被称为 Osborne 分级提取法。这种方法是基于不同蛋白质在不同溶剂中的溶解度差异,实现不同蛋白组分提取分离的目的。碱提酸沉法是目前工业中最常使用的植物基蛋白质提取方法。碱液通过破坏氢键,使植物细胞结构松动;增加分子间的静电斥力,减少聚集,增加溶解度,使蛋白质溶于溶液中提取。随后进行酸沉,调节溶液 pH 至等电点,蛋白质表面负电荷降低,蛋白质聚集沉淀。ROBERTS 等最早使用碱提酸沉的方法分离麦麸蛋白。酶解法是通过添加蛋白酶,使大分子蛋白质水解成可溶性小分子蛋白质,进而分离提取的方法,是常用的蛋白质提取方法之一。常见的蛋白酶有酸性蛋白酶、碱性蛋白酶、中性蛋白酶和胰蛋白酶,其中碱性蛋白酶提取效果最好。不同的提取方法各有其优缺点,如表 2 所示。
表 2 小麦麸皮蛋白提取方法
Table 2 Wheat bran protein extraction method

2.2 破壁预处理辅助联合提取方法
在提取蛋白质前对麸皮进行辅助处理或是提高麸皮蛋白提取率的有效办法。目前关于麸皮蛋白辅助提取方法的研究较少,但在对大豆、米糠、燕麦等其他谷物分离蛋白的辅助提取研究中发现,物理法、酶解法和发酵法等能够破坏包裹蛋白质的植物细胞壁,均达到有效提高蛋白质提取率的效果。物理法主要采用超声、超微粉碎、胶体磨、均质等,通过冲击波、剪切力破碎生物基质,减小物料粒度,从而促进蛋白质的溶出,显著提高提取效率。如 UTTAM 等对小麦麸皮进行超声处理,在超声振幅 50%,功率 100 W 下,小麦麸皮清蛋白的得率从 2.43% 提高到 3.07%。LE 等通过超微粉碎将豆粉粒度从1000 μm 降至 200 μm,从而使蛋白质提取率从36.4% 提高至 73.6%。酶解法主要通过果胶酶、纤维素酶等水解植物纤维素,使纤维结构变得疏松多孔,从而有助于麸皮蛋白的释放。如王蕾等使用纤维素酶对米糠进行前处理,米糠蛋白的提取率从29% 提升至 48.97%。而发酵法主要通过微生物产酶分解植物细胞壁基质,达到促进蛋白质溶出的目的。张岳一等采用多菌种联合发酵燕麦麸皮,发现发酵提取工艺相较于热提取法,对 β-葡聚糖与多肽的综合提取效率分别提升 195.7% 和 35.81%。发酵法作为食品行业常用的生物加工技术之一,不仅可以消除抗营养因子的存在,提升蛋白质得率,而且微生物本身可以利用基质中的非蛋白氮合成菌体蛋白,补充蛋白质的氨基酸组成,提高其营养价值。
物理法、酶解法和发酵法辅助提取各有其优缺点,相较于单一提取方法,多种方法组合能够在提高提取效率的同时,减少蛋白质营养流失,保持其生物活性。如酶解法通常和胶体磨联合使用,增大酶与细胞壁的接触程度,提高酶的破壁效果。张海波等通过碱性蛋白酶与胶体磨联合处理,有效提升小麦麸皮中蛋白质的酶解率,小麦麸皮中的蛋白质残留量由 5.3% 降至 3.9%。此外,酶解法与超声波处理相结合也被认为是提高蛋白质提取率的一种有效的策略。超声波处理会导致蛋白质结构的崩解,从而增加酶水解过程中酶和底物的有效碰撞,提升酶解效率。FATHI 等使用超声波联合酶解提取米糠蛋白,蛋白质提取率从 15.82% 提升至 35.77%。
综上所述,目前关于麸皮蛋白提取方法尤其是联合辅助提取的相关研究较少,但以上提取方法的探索均为提高麸皮蛋白的提取率提供有效借鉴和参考。通过对麸皮进行预处理、多种提取方式相结合,开发一种简单、安全、提取率高、成本低的提取技术,在提高得率的同时减少对麸皮蛋白的不利影响,为其深入研究和应用提供基础。
3 麸皮蛋白的食品功能特性及其改善方法
在植物基食品的研发、加工和储藏过程中,需要依据产品的加工方向和应用,选择有相应食品功能特性优势的植物蛋白作为原料。因此探究蛋白质的食品功能特性及其改善方法,对扩展其在食品领域中的应用具有至关重要的作用。蛋白质的功能特性与其氨基酸组成和结构密切相关。如表 3 所示,小麦麸皮蛋白比胚乳蛋白含有更多的必需氨基酸。除了强化食品营养,其丰富的氨基酸组成也为其食品功能特性的研究及改善提供更多的可能。如表 4 所示,相比于胚乳蛋白中的醇溶蛋白和麦谷蛋白,麸皮蛋白中的清蛋白和球蛋白具有更高的持水性和持油性,但其起泡性和乳化性整体较弱。蔡沙等通过研究麸皮蛋白溶液浓度对其功能特性的影响,发现 3% 浓度的麸皮蛋白溶液具有较好的乳化性和乳化稳定性;3.5% 浓度的麸皮蛋白溶液具有较好的起泡性和泡沫稳定性。除此之外,通过改变麸皮蛋白中氨基酸侧链的疏水基团分布、空间排列构象以及组成等,均可达到改善其功能性质的目的,常用的方法有物理法、化学法、酶解法等,如图 2 所示。
表 3 麸皮蛋白及胚乳蛋白氨基酸组成分析
Table 3 Analysis of the amino acid components of wheat bran protein and wheat endosperm protein

表 4 小麦麸皮中四种蛋白质的功能特性
Table 4 Functional properties of four proteins in wheat bran


图 2 麸皮蛋白功能特性的改善
Fig.2 Improvement of the functional properties of bran protein
3.1 物理法
物理法是通过各种物理场效应(热、磁、挤压、冷冻、机械处理等),改变蛋白质的空间结构和分子间的聚集方式,进而改善蛋白质功能特性的一种方法。许英一等对小麦麸皮蛋白进行超声处理,蛋白质的溶解性、乳化性、持水性、吸油性、起泡性和泡沫稳定性均得到明显提升。与未超声处理的蛋白质相比,超声处理 30 min 后小麦麸皮蛋白的溶解性、乳化性、持水性的提升幅度分别达到了208.55%、66.41%、140.58%。超声产生的空化效应对小麦麸皮蛋白具有显著的解聚作用,适度的超声处理使蛋白质结构展开,内部疏水性基团暴露,从而使功能特性得到改善。此外,热处理、超微粉碎、高静压、动态高压微射流、蒸汽闪爆、冷等离子体 等这些常用于改善谷物蛋白功能特性的有效方法均可尝试用于对麸皮蛋白功能特性的改善研究。其中,高静压和动态高压微射流是物理改性中的新兴技术,会导致蛋白质的大分子结构发生变化,进而引起功能性质的变化。蒸汽闪爆也是处理蛋白质的一种新技术,在处理过程中饱和蒸汽渗透到细胞组织中,使其中的水分子迅速暴沸产生大量机械能,破坏组织结构,从而影响蛋白质的功能特性。
冷等离子体技术作为一种新兴的非热物理处理方法,具有操作温度低、无需外源化学试剂、节约成本等优势。其中的活性氧、活性氮是诱导蛋白质的结构发生改变的关键成分,可以促进化学键形成、氨基酸侧链氧化、多肽链之间交联等,能够最大限度保留蛋白质营养价值的同时达到改善蛋白质功能的作用。
3.2 化学法
化学法是通过化学试剂与蛋白质作用,对蛋白质基团进行修饰来改变蛋白质结构,进而达到改善其功能特性的目的。其中,糖基化修饰是通过糖链与蛋白质氨基酸侧链上的活性基团发生反应,使蛋白质结构发生变化,来影响蛋白质功能特性的一种方式。王长远等对燕麦麸皮球蛋白进行糖基化结构修饰,发现糖基化交联的球蛋白其乳化稳定性与未修饰球蛋白相比提高了 44.87%,起泡性提高了 36.21%,泡沫稳定性提高了 39.29%。酸碱处理、盐处理同样会影响蛋白质的功能特性。IDRIS 等研究发现,麸皮蛋白的乳化性和起泡性受 pH 和盐浓度的影响。而这些影响很大程度上与给定条件下蛋白质的溶解度相关,在酸性 pH 和高盐浓度下观察到麸皮蛋白的乳化性和起泡性较低。pH 的改变会影响蛋白质表面的负电荷量,使蛋白质发生聚集或分散,从而改善蛋白质的功能特性。此外,化学法中改善谷物蛋白功能特性常用到的酰化处理、磷酸化处理、烷基化处理等也可尝试用于对麸皮蛋白的处理。WANG 等通过电化学技术烷基化米糠蛋白,发现处理后的蛋白质颗粒分散更均匀,粗糙度降低,溶解度提高了 40%,乳化能力提高到 65.82 m2/g,乳化稳定性提高到36.34 min;与未处理的米糠蛋白相比,烷基化处理后的米糠蛋白显示出更好的持水、持油和乳化性能。
3.3 酶解法
酶解法可以使蛋白质由大分子蛋白质水解成小分子肽,改变分子内或分子间的交联,从而改善其功能特性。徐忠等采用中性蛋白酶提取麸皮蛋白,发现得到的麸皮蛋白具有较好的乳化性。ARTE等在碱液提取前添加细胞壁水解酶对小麦麸皮进行预处理,发现经处理后的麸皮蛋白形成了更稳定的泡沫结构。其泡沫半衰期是未处理小麦麸皮蛋白的两倍,泡沫稳定性明显提升。因此,根据麸皮蛋白的氨基酸组成特征,利用不同酶对其功能特性进行改善具有巨大的探究空间。例如,麸皮蛋白中富含谷氨酰胺和赖氨酸,而谷氨酰胺转氨酶诱导的蛋白质酶促交联是一种精确的生物技术手段,可改变蛋白质的理化和营养特性,催化多肽或蛋白质中谷氨酰胺残基 γ-羧基与蛋白质中赖氨酸的 ε-氨基之间的酰基转移反应。而这些交联反应必将影响麸皮蛋白结构,为其功能特性的改善提供可能。
综上所述,物理法处理麸皮蛋白更加方便、环保、安全,而化学法和酶解法对麸皮蛋白功能特性的改善效果更明显。无论是物理法、化学法还是酶解法,其基本原理均是通过改变蛋白质的分子结构从而影响其乳化性、起泡性、持油性和溶解性等功能特性。蛋白质的结构变化决定其聚集行为,而不同的蛋白质聚集行为就成了建立蛋白质结构与其功能性质关系的纽带和桥梁。目前,关于麸皮蛋白分子结构特性的研究较少,尤其是其结构特性如何具体影响其功能特性的研究鲜有报道,通过研究上述不同的处理方法对其分子结构变化规律及聚集动力学的影响,进而对其功能特性进行深入研究和解析,有利于扩大麸皮蛋白的应用范围,实现其增值化利用,从而促进麸皮资源的高效转化。
4 麸皮蛋白在食品加工中的应用研究
4.1 麸皮蛋白的应用研究现状
4.1.1 改善食品质构特性
蛋白质的食品功能特性是其作为食品原料的关键指标,影响食品的感官品质,并对食品在加工过程的质构特性起到至关重要的作用。蛋白质的高起泡性可以使面包、蛋糕等需搅打起泡型产品具有疏松的结构;蛋白质优良的乳化性可以使油脂均匀分布在体系中,防止水油分离,保持产品稳定性;蛋白质的高吸油性可以增加油炸制品的表皮酥脆感;蛋白质的高溶解度则可增加可溶性营养物质的含量,保持产品粘稠度。研究认为,从紫小麦麸皮中提取的蛋白质可替代鸡蛋清做蛋白质发泡剂使用;添加于肉制品如腊肠、香肠、灌肠等可增加其保油性,避免油脂流出;除此之外,将麸皮蛋白添加于糕点、面包等产品中可延缓其老化。因此,深入挖掘麸皮蛋白的食品功能特性,并将其添加于各类食品中用于改善食品感官及质构品质具有巨大的应用前景。
此外,麸皮蛋白还可用作改善面制主食品加工品质。长期以来,人们普遍认为,面筋蛋白是影响面团粘弹性和面制品结构品质的关键因素。然而,随着研究的深入,不断地证实清蛋白和球蛋白在面筋蛋白网络的形成中发挥积极的“共聚集”效应,对小麦面粉的加工品质具有重要作用。而麸皮蛋白中的主要组分正是清蛋白和球蛋白。UTTAM 等通过超声波预处理从小麦麸皮中提取水溶性清蛋白将其添加到面粉中,发现麸皮清蛋白能够增强面筋基质,且添加少量的清蛋白即可显著增大面包体积,改善面包的结构和感官品质。近年来,全谷物食品逐渐进入人们的视野,随着对麸皮特性和组分研究的不断深入。研究者们发现,麸皮中蛋白质的含量与全麦面团强度呈极显著正相关,与全麦薄饼直径和饼干高度呈显著正相关。WANG 等研究发现,麸皮蛋白可显著提升全麦面条的拉伸强度、延伸距离、弹性和回弹性。因此,将麸皮蛋白进行优化提取并纯化,可用于强化面制品的营养并提升其加工品质,这也将是克服全谷物产品负面影响的一条解决途径。然而目前关于麸皮蛋白在面制品加工中如何影响面筋蛋白网络的形成及如何调控面制品品质尚需进行深入、系统的科学研究,以扩展其在面制品加工中更加广泛的应用。
4.1.2 制备生物活性肽
麸皮蛋白是生物活性肽的储存库。利用蛋白酶催化水解麸皮蛋白可产生小分子多肽,这些多肽具有多种生物活性功能。NOGATA 等首次报道麸皮蛋白中存在生物活性肽,并通过色谱技术成功分离和纯化出能够抑制血管紧张、调节血压的降血压肽,可用于开发保健食品,为高血压的治疗提供新途径。BARBER 等研究发现从麸皮中提取的水溶性蛋白肽对胰腺脂肪酶有显著的体外抑制作用。脂肪酶在脂质消化和代谢中起着关键作用,这表明水溶性麸皮蛋白肽作为功能性配料添加到食品中具有预防肥胖的作用。此外,根据 MÖLLER 等的报道,通过不同酶解技术分离的麸皮蛋白肽还在免疫调节、降胆固醇、降血糖方面发挥重要的作用。
国内这方面的研究起步较晚,但近几年也开始尝试用麸皮蛋白分解产生生物活性肽。汪东研究发现,紫色小麦麸皮胰蛋白酶水解液表现出较强的体外抗氧化活性和抗菌性,并进一步利用超滤的方法对蛋白酶水解液进行分子量分段,发现分子量<3 kDa的溶液抗氧化能力最强,分子量>100 kDa 的溶液抗氧化能力最差。赵妍等用碱溶酸沉法提取紫小麦麸皮蛋白,采用正交法优化紫小麦麸皮抗氧化肽的最佳制备工艺,结果表明,碱性蛋白酶较适宜制备紫小麦麸皮抗氧化肽,且其抗氧化活性达到 7.98 µmol/g。路清宇以黑小麦麸皮为原料,通过超声波辅助碱法进行蛋白质的提取,并通过双酶分步酶解制备抗氧化肽,其抗氧化活性为 8.47 µmol/g。
综上所述,麸皮蛋白生物活性肽具有多种调节机体生理代谢的功能。与传统药物相比,生物活性肽表现出高生物利用度、生物特异性、低毒性以及结构多样性的优势,具有进一步开发用作保健食品和治疗相关疾病药物的巨大潜力。因此,通过酶解等技术深入挖掘麸皮蛋白生物活性肽并探究其功能性,从而开发高附加值产品,是实现麸皮蛋白高值化利用的一条重要途径。
4.1.3 制取功能性氨基酸
麸皮蛋白含有 17 种氨基酸,其中必需氨基酸含量极为丰富,占总氨基酸的38.64%。相比于胚乳蛋白,麸皮蛋白中含有更多的赖氨酸、精氨酸、丙氨酸、天冬酰胺和甘氨酸,其水解麸皮蛋白的产物可作为氨基酸补充剂,生产营养功能性食品。同时,麸皮蛋白还可为食品调味剂的生产提供廉价且丰富的材料来源。胡燃研究发现麸皮蛋白酸水解液中呈鲜味的氨基酸:谷氨酸和天冬氨酸的质量分数分别为 18.57% 和 6.47%,呈甜味的氨基酸:丝氨酸、甘氨酸、苏氨酸、丙氨酸和脯氨酸的总和为 28.72%。呈甜味和鲜味的氨基酸总和达到53.77%,这说明麸皮蛋白在呈味上有一定的优势,可作为生产风味氨基酸的原料,赋予食品独特的风味。
此外,麸皮蛋白还可用于生产 γ-氨基丁酸(γ-aminobutyric acid,GABA),其作为一种哺乳动物神经系统中重要的抑制性神经递质是一种天然活性物质,具有改善脑部的血液循环和氧气供给、抗高血压、活化肝肾功能及改善心律失常的功能,还能预防和治疗癫痫等病症,对于人类神经系统的相关功能有非常重要的作用。麸皮蛋白富含谷氨酸,JIN 等使用小麦麸皮作为酶源可以将谷氨酸转化为 GABA,转换率高达 60%。NOGATA 等发现麸皮蛋白在40 ℃ 会发生自溶反应,产生大量游离氨基酸及GABA。因此,麸皮蛋白是生产 GABA 的一种优质资源,以其为原料生产 GABA,是促进麸皮蛋白高值化利用的一个有前途的策略。
4.2 麸皮蛋白的潜在用途
4.2.1 作为乳制品的部分替代品
由于气候变化,动物蛋白短缺,获取成本增加,传统的蛋白质来源难以充分满足未来人类蛋白质的需求。且动物蛋白的获取难以做到环境友好,不利于可持续发展,其替代品成为越来越多学者研究的方向。而植物基蛋白具有低碳环保、营养丰富、高可持续性的特点,在食品系统中作为动物蛋白的替代品成为一大趋势。
生产高品质乳制品需要蛋白质具有优良的功能特性,特别是蛋白质的乳化、发泡和胶凝特性。麸皮蛋白具有良好的持水性和持油性,且经处理后的麸皮蛋白在乳化能力、发泡能力等方面表现优异,具有作为乳制品替代品的巨大潜力。NAGOVSK等将小麦麸皮应用于酸乳饮料生产中,创新性地生产出高生物效价的乳酸饮料,但麸皮膳食纤维的存在影响了产品的口感。HARPER 等报道认为,可将麸皮蛋白直接添加至酸奶、发酵乳饮料等液体和半固体产品中,既改善产品的品质和口感也能提高其营养价值。目前直接添加麸皮蛋白替代动物蛋白的研究还比较匮乏,未来可进行相关方向的深入探索,充分挖掘麸皮蛋白这一廉价、优质的新型蛋白质资源。
4.2.2 作为纳米载体的原材料
近年来,纳米载体(纳米乳液、纳米粒子、微胶囊等)技术作为新兴的科学领域,正以独特的优势在各个领域展现出无限的应用前景。其中蛋白质多肽作为纳米载体原材料具有独特的优势,其良好的生物相容性、可再生性、生物降解性及丰富的结构多样性,能够满足用作食品中纳米载体的基本要求。纳米载体作为纳米级装置,能够容纳在食品加工、胃肠道运输过程中不稳定、易降解的营养物质或生物活性化合物,将目标物质准确地沉积在特定的细胞或组织中,提高其降解稳定性和生物利用率。纳米载体的合成需要经过自组装,蛋白分子通过非共价作用力自发且有序地聚集,从而形成具有明确形状和尺寸的超分子结构。目前,关于纳米技术中谷物蛋白的文献报道主要为大豆分离蛋白和谷醇溶蛋白,此类蛋白质具有优良的结构特性。例如,谷醇溶蛋白具有两亲性,使其能够自组装形成纳米颗粒并应用于药物控制释放;其中小麦醇溶蛋白富含中性氨基酸残基,可与肠粘膜中存在的配体通过氢键和疏水作用形成强相互作用完成自组装。但谷醇溶蛋白的低水溶性限制了其在纳米载体领域的应用。
麸皮蛋白作为一种天然的植物基蛋白质,其本身具有良好的营养价值、生物相容性、生物降解性,以及优异的生物活性。此外,麸皮蛋白氨基酸组成丰富且富含谷氨酸及中性氨基酸,其结构多样性为蛋白质自组装提供有利条件。制备纳米载体的蛋白质和多肽还需要有良好乳化性、稳定性及一定的溶解性,使其能够制备出粒径更小、分布更均匀、界面蛋白含量更高的纳米载体。而麸皮蛋白富含水溶性蛋白,其蛋白质在水溶液中具有较高的稳定性,且经处理后麸皮蛋白具有良好的乳化性及稳定性,使其易于形成稳定的纳米颗粒。因此,麸皮蛋白是设计和制造纳米乳液、纳米粒子、微胶囊等生理活性物质递送系统的合适候选载体。已有研究表明,从苦荞麸皮中提取的蛋白质可用于制备具有较高稳定性的 β-胡萝卜素纳米乳液载体,该纳米乳液对 β-胡萝卜素具有较高的包埋率和保留效果。SCREMIN等使用喷雾干燥机在米糠蛋白基质中对丁香酚进行微胶囊化,其包埋效率达到 79.4%。麸皮蛋白与上述谷物蛋白特性相似,同样具有制备纳米载体的优良条件,未来随着对麸皮蛋白多肽纳米载体的深入探索和研究,有理由相信未被充分利用的麸皮蛋白具有作为开发一系列纳米载体材料的巨大潜力。
4.2.3 作为可食用包装薄膜的原材料
近年来,随着环境污染及食品安全问题的加剧,可食用包装薄膜走入大众视野。作为一种以蛋白质、脂肪、多糖等为基材制成的包装材料,该薄膜具有可食用、可降解、确保包装内容物安全以及对环境污染小等优势,在食品包装等领域应用广泛。蛋白质由于其独特的结构,比多糖具有更好的机械性能,对香气和油具有极佳的阻隔性能,更适宜制备可食用包装薄膜。目前常用的蛋白质基质包括玉米醇溶蛋白、大豆分离蛋白以及小麦面筋蛋白等。例如,CHO 等以大豆分离蛋白和玉米醇溶蛋白为基材制成的复合可食用包装膜,具有高热封性,能有效延缓橄榄油的氧化酸败。彭新玲以玉米醇溶蛋白和酪蛋白为基材制成复合膜,为果蔬防腐保鲜提供了新途径。蛋白质分子之间通过各种不同的化学键(二硫键、疏水键、氢键、疏水键、离子键以及范德华力)相互连接,使溶剂均匀分散在内,形成具有半刚性的三维立体网络结构,经干燥后蛋白质之间相互连接从而形成薄膜。而其中二硫键是形成膜结构中最主要的化学键。
麸皮蛋白中含有丰富的游离巯基,可通过氧化或交换反应形成二硫键,因此具有制备可食用包装薄膜的优良条件。此外,可食用包装薄膜的机械性能和阻隔性能在很大程度上取决于蛋白质在溶液中的溶解度,溶解度越高,制成的可食用包装膜的机械性能和阻隔性能越好。而麸皮蛋白中可溶性蛋白含量高,相较于醇溶蛋白和麦谷蛋白具有高溶解度的特点;与此同时,麸皮蛋白还具备良好的生物相容性,较高的抗氧化性及抑菌性,且其氨基酸组成更加均衡,这些优势均为未来以麸皮蛋白为原料制备抑菌营养型可食用包装薄膜提供更多可能。
5 总结与展望
随着动物性蛋白的获取成本日益增加,传统的蛋白质来源难以满足人类未来的需求,也无法做到环境友好。麸皮蛋白作为一种优质、廉价的植物基蛋白源,具有巨大的挖掘潜能,且其作为小麦的重要副产物,其高值化利用对促进麸皮资源的增值转化、延长粮食加工产业链具有重要意义。麸皮蛋白氨基酸组成丰富且均衡,食品功能特性优良,应用于食品加工领域不仅能强化食品的营养价值,还可改善其质构品质。值得注意的是,麸皮蛋白还具有多种生物活性功能,可用于生物活性肽及功能性氨基酸的制备,具有进一步开发保健食品及治疗相关疾病药物的巨大潜力。此外,麸皮蛋白作为优质植物基蛋白可部分替代乳蛋白,缓解动物蛋白短缺的压力。未被充分利用的麸皮蛋白,还具有作为开发一系列纳米载体材料、制备可食用包装薄膜的潜在用途。已有的研究结果展现出麸皮蛋白良好的应用前景,但麸皮蛋白的提取率低、提取成本高,尚未实现工业化生产,且其分子结构、功能特性以及生理活性等还需深入解析和挖掘,未来仍旧存在巨大的研究挑战。在下一步的研究中,可围绕以下几个方面展开:
探究麸皮蛋白高效提取技术。通过对麸皮进行预处理、多种提取方式相结合,开发出简单、安全、提率高、成本低的提取技术,在提高得率的同时减少对麸皮蛋白的不利影响,为其深入研究和应用提供基础。如通过超微粉碎、超声、发酵等方式对麸皮进行预处理,破坏麸皮细胞壁基质,加速蛋白质溶出。其中,超声处理操作简单,且不使用化学试剂,是一种安全有效的处理手段。此外,还可以将多种提取方式相结合,如超声波辅助碱法提取麸皮蛋白可以有效提高提取效率,达到降低成本的目的;超声波与酶解法相结合也被认为是提高蛋白质提取率的有效策略。超声波处理能够增加酶水解过程中酶和底物的有效碰撞,提升酶解效率,从而可显著提高蛋白质的得率,促进麸皮蛋白作为食品原料的利用。
进一步研究麸皮蛋白的分子结构特性,探究改善其食品功能特性的方法。功能特性是麸皮蛋白利用的基础,而蛋白的功能特性与其结构特性密切相关。目前关于麸皮蛋白分子结构特性的研究较少,尤其是结构特性如何具体影响其功能特性的研究鲜有报道,通过研究不同处理方法对其分子结构变化规律及聚集动力学的影响,进而对其功能特性进行深入研究和解析,从而优化处理方法,开发特异性改善食品功能特性的技术。
挖掘麸皮蛋白的潜在用途,拓宽应用范围。麸皮蛋白是生物活性肽的储存库,在调节机体生理代谢功能方面具有潜在的保健和药用价值。但目前大部分的研究还处在体外试验阶段,且对其调节机制的探究还不够深入,因此未来研究还需加大相关的挖掘力度。此外,麸皮蛋白因其优良的食品功能特性、生物相容性及丰富的结构多样性等特点,在乳蛋白替代、制备纳米载体以及可食用包装薄膜方面应用前景广阔,但这些潜在用途大部分还处在理论研究阶段,未来还需要进一步的研究验证。以拓宽麸皮蛋白的应用范围,推进麸皮蛋白的高值化利用,同时促进小麦麸皮的增值转化,提高社会经济效益。
引用本文:贾莹,林珍仪,高梓擎,等. 小麦麸皮蛋白的提取、功能特性及在食品工业中的应用[J]. 食品工业科技,2025,46(20):448−458. doi: 10.13386/j.issn1002-0306.2024100258.
Citation: JIA Ying, LIN Zhenyi, GAO Ziqing, et al. Research Progress on Extraction, Functional Properties and Application of Wheat Bran Protein in Food Industry[J]. Science and Technology of Food Industry, 2025, 46(20): 448−458. (in Chinese with English abstract). doi: 10.13386/j.issn1002-0306.2024100258.
卞科,教授,博士生导师。河南工业大学原校长,国际谷物科技协会(ICC)院士,中原学者,国务院政府特殊津贴专家。主要从事谷物加工、粮食品质与质量安全控制、粮食储藏、谷物资源转化利用等方向的研究。主持完成国家自然基金联合基金重点项目、十三五国家重点研发计划项目、国家公益性行业(农业)科研专项以及省部级项目20余项;先后发表学术论文298篇,出版著作8部,授权专利19件,获省部级以上科技成果奖励12项,其中国家科技进步一等奖(第2)、二等奖(第1)各1项,省部级一等以上科技奖8项。
张丽丽,博士,硕士研究生导师,中国粮油学会面条分会委员,首批河南省“科技副总”。主要从事谷物加工,谷物蛋白资源开发与利用,粮食资源转化与增值化利用,面制主食品及功能制品研发等。主持国家自然科学基金青年项目1项,河南省科技攻关计划项目1项,首批河南省“科技副总”项目1项,省重点实验室开放课题重点项目1项,河南工业大学高层次人才基金项目1项;参与“十四五”国家重点研发项目子任务1项、河南省现代农业产业技术体系专项资金项目1项。发表专业领域论文20余篇,其中SCI收录论文10余篇;申请发明专利3项。获河南省优秀科技论文“一等奖”。
或登录www.spgykj.com阅览全文。
群聊:食品工业科技作者群
我刊正式组建微信作者群,为作者提供更多的学术与论文资讯,如需进群,请联系刘老师(微信:上方二维码,电话:87244117-8062)。
《食品工业科技》具有以上论文在全世界范围内的复制权、发行权、翻译权、汇编权、广播权、表演权、信息网络传播权、转许可权及以上权利的邻接权,且作者已授权期刊同论文著作权保护期。如需转载,可联系《食品工业科技》编辑部010-87244116,或直接在文末撰写转载来源。