EI收录,
入选中国科技期刊卓越行动计划
本章节重点分析了不同采摘期有机与非有机贡柑果皮在色差、挥发性风味物质(VOCs)及香气特征上的差异:1. **色差变化** - 从9月至次年1月,果皮明亮度(L*)、红黄色调(a*)、黄蓝色调(b*)及总色差(ΔE)均随成熟度上升,有机贡柑的色差值更高,果皮更亮黄。 - 类胡萝卜素积累(尤其有机组)是颜色变化的主因,与有机肥中微量元素(镁、锌、铁)促进合成相关。2. **电子鼻(E-nose)分析** - 传感器W1W、W5S、W2W对硫化物、萜烯类等响应显著,有机组响应值更高。 - PCA和PLS-DA显示青果期(9-11月)与黄果期(12-1月)VOCs差异显著,且有机与非有机组可明确区分。3. **GC-MS挥发性物质鉴定** - 共检出123种VOCs,以萜烯类(如(+)-柠檬烯)和醇类(如芳樟醇)为主,有机组种类更多(119 vs 115)。 - 黄果期萜烯类含量增加,醇类减少;有机组的(+)-柠檬烯、芳樟醇等关键风味物质浓度更高。 - 筛选出10种差异标志物(如(+)-柠檬烯、癸醛),可有效区分栽培方式。4. **香气特征** - 贡柑果皮香气由柑橘味(萜烯)、花果香(醇、酯)及青草香(醛)构成,有机组风味物质更丰富。 - 成熟后期(+)-柠檬烯对柑橘香贡献突出,芳樟醇等赋予花果香,且具潜在工业应用价值。结论:采摘期和栽培方式显著影响贡柑果皮色泽与风味,有机种植更利于提升亮黄色泽及风味物质积累。
图 1 不同采摘期有机和非有机贡柑果皮色差值
Figure 1. Color difference values of OGM and NGM peel at different harvest periods
注:不同大小写字母表示组内存在显著性差异(P<0.05);*表示同一月份有机和非有机组间存在显著性差异(*P<0.05;**P<0.01;***P<0.001;****P<0.0001;ns P>0.05)。
图 2 不同采摘期有机贡柑果皮E-nose雷达图(A)和PCA(B)以及不同采摘期非有机贡柑果皮E-nose雷达图(C)和PCA(D)
Figure 2. E-nose radargrams (A) and PCA (B) of OGM peel and E-nose radargrams (C) and PCA (D) of NGM peel at different harvest periods
图 3 有机(O)和非有机(N)贡柑果皮E-nose分析
Figure 3. E-nose analysis of OGM (O) and NGM (N) peel
注:A:PLS-DA得分图;B:模型交叉验证图。
图 4 不同采摘期和不同栽培方式贡柑果皮VOCs指纹图谱
Figure 4. VOCs fingerprint profiles of GM peel with different harvest periods and different cultivation methods
表 3 不同采摘期有机(O)和非有机(N)贡柑果皮VOCs相对含量比较
Table 3 Comparison of relative content of VOCs in the peel of OGM (O) and NGM (N) at different harvest periods
表 4 不同采摘期有机和非有机贡柑果皮的VOCs
Table 4 VOCs in OGM and NGM peel at different harvest periods
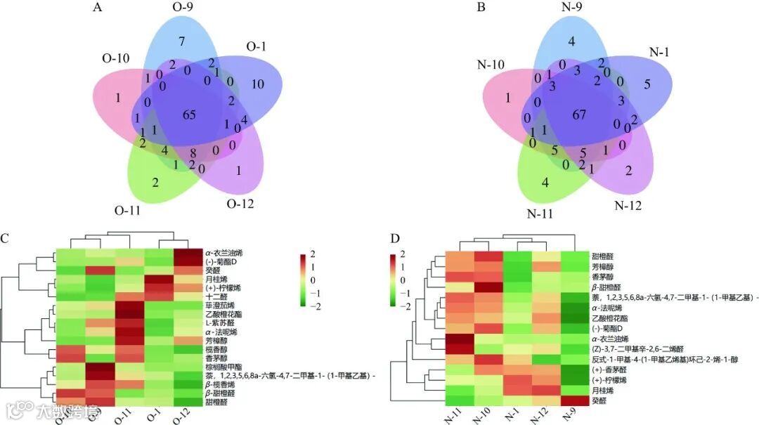
图 5 不同采摘期有机(O)贡柑果皮韦恩图(A)和差异VOCs聚类热图(C)以及不同采摘期非有机(N)贡柑果皮韦恩图(B)和差异VOCs聚类热图(D)
Figure 5. Wayne diagram (A) and cluster heatmap (C) of differential VOCs of OGM (O) peels and Wayne diagram (B) and cluster heatmap (D) of differential VOCs of NGM (N) peels at different harvest periods
图 6 有机和非有机贡柑果皮GC-MS分析
Figure 6. GC-MS analysis of OGM (O) and NGM (N) peel
注:A:韦恩图;B:差异VOCs聚类热图。
本章节重点: 1. 有机贡柑果皮色泽更亮黄,其L*、a*、b*值均高于非有机贡柑。 2. 共鉴定出123种挥发性有机物(VOCs),以萜烯类(57种)为主,柑橘香气随成熟度增加,有机贡柑香气更浓郁。 3. 青果皮(9-11月)与黄果皮(12-1月)VOCs差异显著,黄果皮醇类含量显著降低。 4. 筛选出有机与非有机贡柑的差异标志物(VIP>1),如(+)-柠檬烯、芳樟醇等,并确定10种关键VOCs可区分栽培方式。 5. 有机与非有机贡柑在不同采摘期存在特有化合物,数量动态变化。 6. 研究方法可快速建立风味指纹图谱,为香气品质鉴别和工业化应用提供依据。
引用本文:朱晓婷,肖更生,余元善,等. 不同采摘期德庆有机和非有机贡柑果皮挥发性风味物质差异分析[J]. 食品工业科技,2025,46(17):1−13. doi: 10.13386/j.issn1002-0306.2024100173.
Citation:ZHU Xiaoting, XIAO Gengsheng, YU Yuanshan, et al. Analysis of Volatile Flavor Compounds Differences in Organic and Non-organic Gonggan Mandarin Peel at Different Harvest Periods in Deqing County[J]. Science and Technology of Food Industry, 2025, 46(17): 1−13. (in Chinese with English abstract). doi: 10.13386/j.issn1002-0306.2024100173.
基金项目:广东省农业科学院食品营养与健康研究中心建设运行经费(XTXM202205);广州市科技计划项目(2023B03J1370);潮州市科技计划项目(202301NY01);广东省现代农业产业技术体系柑橘产业技术体系创新团队建设项目(2024CXTD10)。
通信作者简介
徐玉娟,博士,二级研究员,博士生导师,农产品加工省部共建重点实验室培育基地副主任、热带亚热带果蔬加工技术国家地方联合工程研究中心副主任、广东省农产品加工技术研发中试公共服务平台副主任、国家蚕桑产业技术体系岗位科学家、广东省现代农业产业加工与保鲜共性关键技术创新团队首席专家、广东省预制菜产业联合研究院院长、广东省农业科学院学术委员会委员,担任中国食品科学技术学会果蔬加工技术分会副主任,中国食品科学技术学会休闲食品分会常务理事,中国农学会食物与营养专委会常务委员,中国蚕学会资源开发专业委员会主任,广东省食品学会农产品加工专业委员会主任委员。是广东海洋大学博士生导师,华中农业大学、华南农业大学、江西农业大学、仲恺农业工程学院、广东海洋大学等高校硕士生导师。荣获全国先进工作者、全国“三八”红旗手、国务院政府特殊津贴专家、国家科技创新领军人才、国家“神农领军英才”、科技部创新人才推进计划中青年科技创新领军人才、全国巾帼发明家新秀奖、中国食品科技学会突出贡献奖、第十三届广东省丁颖科技奖。
从事果蔬保鲜与加工科研工作20余年,先后主持国家和省级科技项目50余项,主持完成省部级科技一等奖2项,二等奖4项,成果转化40余项,获授权发明专利103件,主编英文专著2部,参编著作5部(编委),发表论文200余篇,参与制定行业标准1项,参与制定地方标准2项。
在荔枝等亚热带特色水果加工、柑桔柚高值化利用、桑椹等特色浆果综合加工关键技术研发方面取得重要突破,引领和带动了我国桑椹、荔枝等亚热带特色水果加工学科和产业发展,向企业转化科技成果和提供技术服务共110余项,服务省级现代农业产业园60余个,培育出一批农产品加工龙头企业,取得显著经济社会和生态效益,引领热带亚热带果蔬学科和产业高质量发展,科技助力广东省成为预制菜产业发展策源地,为精准扶贫和乡村振兴做出突出贡献。
傅曼琴,女,博士,研究员,广东省果菜产业技术体系加工岗位专家,2018年加拿大英属哥伦比亚大学“访问学者”,2020年广东省百名博士博士后创新人物,广东省农业科学院“金颖之星”。
主要从事热带亚热带果蔬功能因子挖掘、加工过程中活性成分变化、营养及感官品质调控关键技术研究工作。在陈皮活性物质鉴定评价及其陈化品质形成机制、陈皮标准化生产、柑桔加工副产物高值化利用及功能成分挖掘应用关键技术研发等方面取得了突出进展,研发的技术在国内多家企业进行推广应用。
先后主持和承担了国家自然科学基金、国家“十二五”科技支撑计划课题、国家公益性行业(农业)科技专项、国家重点研发计划课题、广东省自然科学基金等各级科技项目20多项。共获科技成果奖10项,其中海南省科技一等奖1项(排名第4),广东省科技一等奖1项(排名第13),二等奖1项(排名第7),中华农业科技奖二等奖1项(排名第11),广东省农业技术推广一等奖4项(排名第2、2、13、15),广东省农科院一等奖2项(排名第1、15);获授权发明专利18件,发表论文80余篇,其中SCI论文30篇。
食品科学家论文汇总(点击专家姓名,查看论文)
《食品工业科技》特邀主编专栏征稿
《食品工业科技》特邀主编专栏征稿:果蔬基料制造:基础理论,新型加工、质量控制与智能制造☚
《食品工业科技》特邀主编专栏征稿:☚
群聊:食品工业科技作者群
温
馨
提
示
我刊正式组建微信作者群,为作者提供更多的学术与论文资讯,如需进群,请联系刘老师(微信:上方二维码,电话:87244117-8062)。
版权声明

