中国物理学会秋季学术会议(CPS Fall Meeting)是由中国物理学会主办的年度学术会议,已成为中国物理学界规模最大、综合性最强的品牌学术盛会。会议旨在增进国内物理学界的学术交流,提高学术水平,促进物理学科的全面发展和人才培养。
中国物理学会2019年秋季学术会议由郑州大学承办,将于2019年9月19日(报到)至 22 日在郑州大学新校区(科学大道100号)举行,预计参会人数将超过5000人。
郑州大学真诚地欢迎来自全国各地的物理学同行们,愿大家在参会期间能够探求物理奥秘,感受中原文化魅力。
一 会议报到
注意事项
9月19日,已预定会议方指定的25家协议酒店的参会代表可直接到酒店注册领取资料,已经交费的代表可直接在入住酒店领取发票,领取发票时请务必带上汇款凭证。未交费的代表在入住酒店注册后需到指定的酒店进行交费后方可领取资料。住在非会议协议酒店及未提前交纳注册费的参会代表,请于20日上午直接前往郑州大学新校区中心体育馆西侧报到处进行现场报到和交费,其余时间在分会场报到处报到。会议期间我们将会一直提供代表报到及注册。
二 现场报到说明
现场缴费方式
采用刷卡方式(公务卡或银行卡),不支持现金、微信和支付宝缴费。现场缴费的参会代表如果需要邮寄发票请留下邮寄地址及联系方式,会议结束后我们会统一邮寄。因此,为了能快速注册、及时领取发票,请务必行前在会议网站上提前注册,会议网址:http://www.zzu2019.cpsjournals.cn/,并填写好单位、税号等信息。
现场缴费标准
中国物理学会会员1000元/人;非中国物理学会会员1100元/人;研究生或已退休人员700元/人(报到时需提供学生证或退休证等有效证明)。
三 天气
会议期间,天气温和适中,以多云为主,气温在15-27度左右。
四 交通
★
方案A
新郑国际机场---郑州大学新校区
距离约54公里,车程约1小时10分钟(打车费约140元,含高速费)
公交路线:
(1)地铁2号线新郑机场站(06:00-21:00)——紫荆山站;换乘地铁1号线紫荆山站——郑大科技园站(C口),车程约2小时(费用约9元)。
(2)新郑机场站(机场巴士四线路,08:40-航班结束)——民航大酒店;步行约440米至地铁1号线燕庄站——郑大科技园站(C口),车程2小时18分钟(费用约25元)。
方案B
郑州东站---郑州大学新校区
距离约28公里,车程约45分钟(打车费约62元)
地铁1号线郑州东站(06:00-22:00)——郑大科技园站(C口),车程约1小时11分钟(费用约5元)。
方案C
郑州站---郑州大学新校区
距离约18公里,车程约35分钟(打车费约35元)
公交路线:
(1)地铁1号线郑州火车站(06:00-22:00)—郑大科技园站(C口),车程约45分钟(费用约4元)。
(2)B12路火车站北港湾站(06:00-22:00)—郑大新区南门站,车程约1小时37分钟(费用1元)。
五 报告准备
请注意所在分会场的日程安排及地点,确认报告的具体时间。各专题分会场均配备多媒体设备,仅支持Office。请携带存有报告演示文件的移动硬盘、U 盘。为节约时间,建议在会前或茶歇期间提前将演示文件拷入会场专用电脑中,如果调试有问题可以联系会场志愿者。为保护报告人知识产权,未经作者许可,不得拷贝他人报告文件。
六 会场及海报展示
主会场
郑州大学新校区中心体育馆(20号上午)
专题/分会场
郑州大学新校区北核心教学区1号教学楼及3号教学楼(20号上午-22号下午)(见附页3)
张贴海报
请按照规格要求(不超过宽80 cm、高120 cm)自行准备张贴海报,现场志愿者将提供双面胶,请按照序号粘贴。请于9月20日12:00-14:30张贴海报,地点在郑州大学新校区北核心教学区(各个分会场门口附近),详细海报张贴位置编号请查看分会日程。海报集中展示时间为9月20号下午。
会议将评选“优秀张贴海报奖”,分会组织的评奖委员会将于9月20日14:30-18:00进行现场评审,届时不在现场等候的青年学生、学者则视为放弃评奖。获奖结果于9月21日下午在会议网站公布。请获奖人于9月22日上午10点,持身份证前往郑州大学新校区北核心教学区3号教学楼一层106房间(北3-106)领取获奖证书并提供银行卡号,以便发放奖金。
七 会议日程
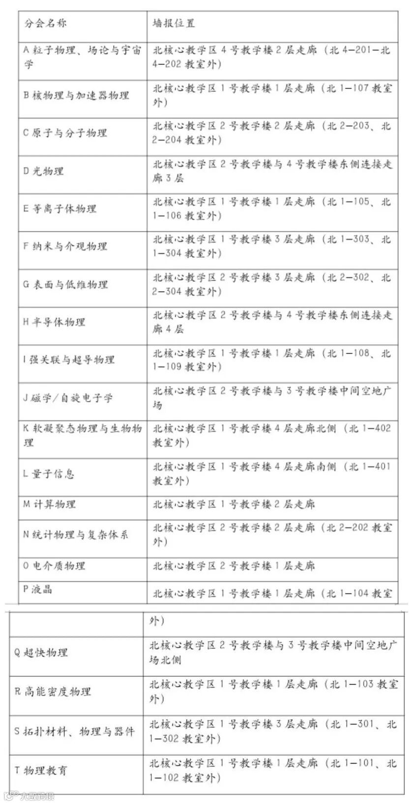
八 分会墙报位置
及位置平面图
九 会议用餐
早餐:由所住酒店提供。
午餐及晚餐:
9月20-22日凭会议餐券前往食堂用餐,具体用餐地点见餐票说明或由志愿者现场引导,沿途有指示牌和志愿者指引。
用餐时间:
午餐:20日12:00-13:30;21、22日11:30-13:00。
晚餐:20、21、22日 17:30-19:00。
十 郑州风采
请大家通过郑州VR全景一同感受郑州风采:
请点击下方“阅读原文”
联系方式
会议网址:
http://www.zzu2019.cpsjournals.cn
(及时了解会议信息,网上论文摘要、注册、缴费、预定宾馆等)
联系人:
史志锋(会务):15093339165
李 磊(展览):18539566368
通信地址:
河南省郑州市科学大道100号 郑州大学物理学院
邮编:450001

2019年中国物理学会秋季会议筹备组
郑州大学物理学院
2019年9月14日
附页
附页1
酒店与住宿
附页2
校内路线图
附页3
会议教室分布
附页1 酒店与住宿
附页2 校内路线图
车辆行驶路线图
停车场分布图
南门行人路线
东门行人路线
北门行人路线
会场及餐厅位置
北核心教学区到文学院
北核心教学区到外语学院
北核心教学区到信息工程学院
附页3 会议教室分布
专题/分会场:
郑州大学新校区北核心教学区1号楼及3号楼
★
一楼平面图
二楼平面图
三楼平面图
四楼平面图
附郑州大学地图

