EI收录,
入选中国科技期刊卓越行动计划
南昌大学食品科学与资源挖掘全国重点实验室,江西南大国创院食品科技有限公司,江西金土地食品集团股份有限公司,江西环境工程职业学院的陈子豪,戴涛涛,邓利珍,柯莹莹,阮昭平,许克平,付敏,刘成梅,陈军等人重点讨论了全组分食品的定义、重要性以及高能流体磨技术在全组分食品中的应用研究进展。指出全组分食品能够保留食物原料的所有可食用部分,最大限度地保留其营养成分,与降低多种疾病风险相关,并满足现代消费者对健康饮食的需求。同时,章节强调了传统食品加工过程中资源浪费和环境影响的问题,提出了高能流体磨技术在减少食品粗糙感、提高原料利用率以及改善食品理化性质等方面的潜力与优势,并综述了该技术在全组分食品开发中的有利作用。
1 HEFM技术概述
本章节介绍了高能流体磨(HEFM)技术,这是一种新型工业级超微粉碎技术,基于动态高压微射流(DHPM)原理开发。HEFM技术能够实现物料的超微化、均质和乳化,具有革命性,适用于食品加工领域。文章提到,传统的DHPM设备存在局限性,如处理能力有限、易于堵塞等,而本课题组通过研究和创新,克服了这些缺陷,设计出新型高速涡流动能反应腔,提高了设备处理量至5 t/h,产能远超传统设备。HEFM技术不仅能够实现全组分食品的超细粉碎,保留原料组分和营养成分,还能提升产品稳定性、口感和润滑度,减少加工废渣,降低环境污染,在全组分食品加工领域具有巨大潜力。
2 HEFM的应用进展
本章节主要介绍了高能流体磨(HEFM)在全组分食品中的应用进展。重点内容包括:HEFM能有效降低食品粒径、改善粒径分布、抑制颗粒聚集;处理压力是影响粒径的主要因素,适当增加压力可改善粉碎效果;HEFM处理后,食品组分粒径分布呈现不同特点;处理次数也会影响粒径分布,适当增加次数可改善粉碎效果;HEFM能抑制贮藏过程中颗粒的聚集,但过高的处理压力可能不利;HEFM处理能提升全组分食品的稳定性,但需针对不同物料优化处理条件;HEFM能保留食品中的大分子营养成分,提升营养组分的生物利用度;适当的HEFM处理能提升食品的感官品质,包括色泽、香味和口感;HEFM作为一种非热加工处理技术,能有效灭活微生物,但灭活效果受多种因素影响;HEFM的应用能简化生产工艺,减少资源浪费和环境污染,对食品工业的可持续发展具有重要意义。
图 1 高能流体磨技术原理、设备构造及其在全组分食品中的加工应用
Figure 1. Schematic diagram of HEFM principles, its equipment structure and application in whole-component food processing
注:图A为动态高压微射流设备原理,图B为高能流体磨设备构造,图C为高能流体磨在全组分食品中的应用实例。
图 2 不同处理条件下全豆豆浆粒径分布
Figure 2. Particle size distribution of whole soybean pulp under different treatment conditions
注:WSMT、WSMM-0、WSMM-60、WSMM-90、WSMM-120分别代表经胶体磨-均质机联合处理样品、湿法粉碎机处理样品及工业级高能流体磨60、90、120 MPa条件下处理样品。
图 3 高能流体磨处理提升全组分食品稳定性示意图
Figure 3. Schematic diagram of improving the stability of whole-component food treated by HEFM
图 4 高能流体磨处理灭活微生物示意图
Figure 4. Schematic diagram of inactivated microorganisms treated by HEFM
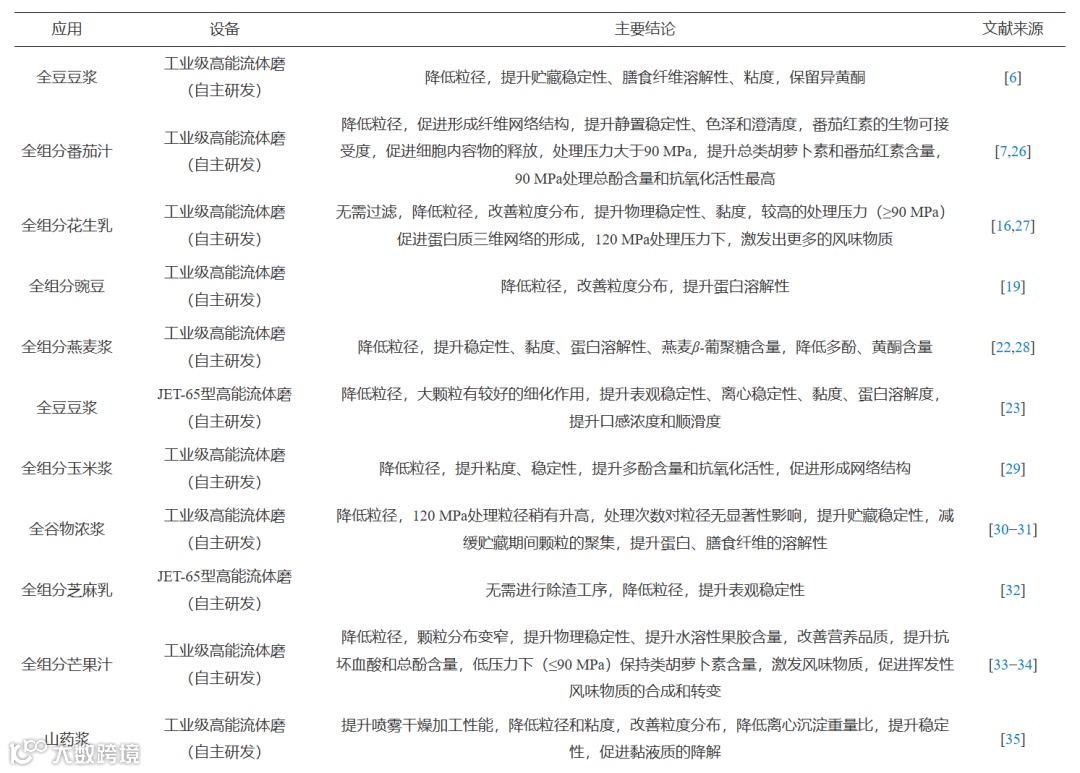
表 1 高能流体磨在全组分食品中的应用概况
Table 1 Application of HEFM in whole-component food
表 2 高能流体磨处理对全组分食品粒径的影响
Table 2 Effect of HEFM treatment on the particle size of whole-component food
表 3 高能流体磨处理对全组分食品感官品质的影响
Table 3 Effect of HEFM treatment on sensory quality of whole-component food
引用本文:陈子豪,戴涛涛,邓利珍,等. 高能流体磨在全组分食品中的应用研究进展[J]. 食品工业科技,2025,46(12):432−441. doi: 10.13386/j.issn1002-0306.2024080236.
Citation:CHEN Zihao, DAI Taotao, DENG Lizhen, et al. Overview of the Application of High-energy Fluidic Microfluidizer in Whole-component Food[J]. Science and Technology of Food Industry, 2025, 46(12): 432−441. (in Chinese with English abstract). doi: 10.13386/j.issn1002-0306.2024080236.
通信作者简介
陈军,男,中共党员,博士,研究员,博士生导师,现任南昌大学食品学院副院长。国家级人才、省部级人才。近5年主持国家自然科学基金等项目20余项发表科研论文190余篇,其中SCI论文140余篇;授权国际专利2件,发明专利15件。获江西省科技进步二等奖(排名第1)、一等奖(排名第2)等奖项7项。
(以上信息来自南昌大学食品学院官网)
各位专家学者:
为推动食品科学领域的知识经验交流,促进食品产业的创新发展,2025第三届食品科学家论坛及产学研交流大会、2025宁夏食品科学论坛暨《食品工业科技》与 Food Innovation and Advances 编委会会议将于2025年8月4-6日在银川召开。本次论坛将以“荟聚食品英才,共创美好未来”为主题,旨在为食品科学家提供交流平台,加强技术交流和创新能力融合。
本届论坛拟邀请食品科学领域研究机构的多位专家学者,围绕基础研究领域的前沿进展、产业发展最新动态,展开深入的学术交流与探讨。同时,我们将就未来的合作和交流平台建设进行对话,总结经验、传播知识、思考未来,共同推动食品科技创新和可持续发展。
食品科学家是推动食品学科发展、产业进步的中坚力量,而青年科学家是重要力量。本次论坛诚挚邀请国内外各大院校、科研院所、食品企业等专家共同参与,期待食品科学家、青年科学家、博士研究生、硕士研究生积极提交研究成果,分享研究心得,共同推动食品学科的发展。本届论坛不仅为国内外食品学科领域的交流与合作提供了平台,也将为食品期刊、食品饮料企业、仪器商提供展览、展示。Food Junction:2025第三届食品科学家论坛及产学研交流大会期待与您相约“塞上江南”——银川。
点击链接进行报告/参会注册:2025第三届食品科学家论坛及产学研交流大会、2025宁夏食品科学论坛暨食品工业科技与FIA编委会会议——回执表.docx
点击链接下载邀请函:邀请函—2025第三届食品科学家论坛及产学研交流大会.pdf
食品科学家论文汇总
(点击专家姓名,查看论文)
《食品工业科技》特邀主编专栏征稿
《食品工业科技》客座主编专栏征稿:地方特色食品:加工技术、感官品质、风味特性和营养健康☚
《食品工业科技》特邀主编专栏征稿:“十四五”国家重点研发计划“陕西秦巴山区特色经济作物、果蔬产业关键技术集成与示范”☚
《食品工业科技》特邀主编专栏征稿:果蔬基料制造:基础理论,新型加工、质量控制与智能制造☚
群聊:食品工业科技作者群
温
馨
提
示
我刊正式组建微信作者群,为作者提供更多的学术与论文资讯,如需进群,请联系刘老师(微信:上方二维码,电话:87244117-8062)。
版权声明

