EI收录,
入选中国科技期刊卓越行动计划
本文获“十四五”国家重点研发计划(2022YFF1100205)。
摘要
类胡萝卜素具有抗氧化、抗癌和保护视力等多种功能,然而,水溶性差以及对光、热和pH不稳定限制了其在食品工业中的应用。膳食脂质一同摄入会增强类胡萝卜素的口服吸收,随着脂质摄入量的增加,类胡萝卜素生物可及性提高直至达到饱和;另外富含单不饱和脂肪酸和长链甘油三酯的脂质促进胡萝卜素类的消化吸收,而中链饱和脂肪酸含量较高的脂质对叶黄素类生物利用度的促进效果更好。此外,基于膳食脂质制备的负载类胡萝卜素的乳液、脂质体、胶束等递送体系进一步提高了类胡萝卜素的稳定性以及生物利用度,为类胡萝卜素应用于食品工业提供了较好的应用前景。本文综述了膳食脂质对类胡萝卜素消化吸收的影响及递送体系的最新进展,未来需投入更多的研究于类胡萝卜素的精准营养以及递送载体的开发,以进一步提高类胡萝卜素的生物利用度和功能活性。
结果与分析
1. 类胡萝卜素概述
1.1 分类及结构特性
类胡萝卜素是一种脂溶性色素,由8个5碳异戊二烯分子组成,在自然界中多以全反式构型存在。研究表明,类胡萝卜素可以通过不同形式结构转变合成一种新的类胡萝卜素。根据其化学结构是否含氧元素分为两类:胡萝卜素类和叶黄素类,胡萝卜素类包括α-胡萝卜素、β-胡萝卜素和番茄红素等;而叶黄素类主要包括叶黄素、玉米黄素、β-隐黄质、岩藻黄质和虾青素。类胡萝卜素含有多个共轭双键的异戊二烯结构决定了其对于光照、温度、氧气和酸性环境较为敏感,在加工储存及代谢过程中极不稳定,限制了其在食品工业中的应用。
1.2 功能特性
类胡萝卜素具有多种功能活性,例如视力保护、抗氧化、抗癌、神经保护等,为消费者提供了众多健康益处。叶黄素和玉米黄素被吸收后集中在人眼视网膜黄斑区,能吸收特定波长的光,保护视网膜免受光化学损伤,同时延缓老年性黄斑变性的发展;β-胡萝卜素、α-胡萝卜素和β-隐黄质是维生素A前体物质,对增强免疫系统和认知功能至关重要;另外,番茄红素和虾青素具有较强的抗氧化作用,可以预防心血管疾病和癌症等多种疾病;岩藻黄质具有广泛的药理学特性,包括抗氧化、抗癌、抗炎以及神经保护等。
1.3 类胡萝卜素的消化吸收
类胡萝卜素在体内的消化吸收过程如下:类胡萝卜素从食物基质释放进入胃肠道,经油脂包埋、胰脂肪酶水解后掺入混合胶束,由脂质转运蛋白介导吸收。脂质转运蛋白主要包括:B类I型清道夫受体(Scavenger receptor class B type I,SR-BI),是第一种被报道参与类胡萝卜素吸收的脂质转运蛋白,广泛存在于各种器官与组织中,主要介导胆固醇和胆固醇酯由高密度脂蛋白向细胞膜的转运;白细胞分化抗原36(Cluster of differentiation 36,CD36)是一种参与类胡萝卜素吸收的蛋白酶,主要在上皮细胞、十二指肠以及空肠中表达,以及尼曼-匹克C1型蛋白1(Niemann-Pick C1-like 1,NPC1L1),是一种广泛分布于肝脏和肠细胞质膜的蛋白质。吸收后β-胡萝卜素、α-胡萝卜素和β-隐黄质在细胞内β-胡萝卜素-15,15’-加氧酶(β-carotene-15,15’-monooxygenase 1,BCO1)的作用下分解为视黄醇,而叶黄素、玉米黄素以及番茄红素等则在线粒体β,β-胡萝卜素-9’,10’-加氧酶2(β,β-carotene-9’,10’-oxygenase 2,BCO2)的作用下进一步被分解,接着被包裹形成乳糜微粒通过胞吐作用或通过ATP结合盒转运体A1(ATP-binding cassette transporter A1,ABCA1)转运至淋巴系统,最终进入门静脉循环,在体内发挥功能活性。示意图见图1。
图 1 类胡萝卜素消化吸收机制图
Figure 1. Carotenoid digestion and absorption mechanism diagram
2. 膳食脂质概述
膳食脂质作为人们日常生活中不可缺少的一种营养物质,对于机体正常生理活动至关重要,其主要成分是甘油三酯、甘油二酯、单甘酯和游离脂肪酸以及少量磷脂和胆固醇。目前,人们日常食用的膳食脂质主要分为植物性和动物性油脂;数据分析表明,大豆油、菜籽油、棕榈油和花生油是我国消费量最高的植物油脂,约占食用植物油消费的90%。膳食脂质脂肪酸饱和度和链长具有一定差异,植物性油脂不饱和脂肪酸含量较高,可以降低血液中胆固醇水平,对人体健康具有积极作用;而动物性油脂主要以饱和脂肪酸为主,过量摄入会增加动脉粥样硬化的风险。另外,脂肪酸根据链长不同分为长链、中链和短链脂肪酸,例如大豆油、玉米油和橄榄油以长链脂肪酸为主,而棕榈油、菜籽油等主要是中链脂肪酸。
膳食脂质被摄入人体后,在小肠脂肪酶的作用下分解为甘油和脂肪酸,在脂溶性营养物质的消化吸收起载体作用,使其更好发挥功能活性。阐明膳食脂质与类胡萝卜素生物可及性和生物利用度之间的关联有助于建立提高其生物利用度和生物可及性的标准化策略,特别是根据不同膳食脂质的作用效果优化现有递送策略,以实现类胡萝卜素在功能性食品中的高效利用和工业化生产。
3. 膳食脂质对类胡萝卜素消化吸收及健康作用的影响
类胡萝卜素作为一类亲脂性的功能活性成分,与膳食脂质共同摄入可以促进其胶束化并增强其生物可及性和生物利用度。生物可及性被定义为在胃肠道中从基质中释放出来的可用于肠道吸收的类胡萝卜素相对于总量的比例,而生物利用度是指已被吸收并到达体循环的类胡萝卜素的比例。越来越多研究表明,膳食油脂添加量以及种类对于类胡萝卜素消化过程有不同的影响(表1)。
表 1 膳食脂质对类胡萝卜素生物可及性和生物利用度的影响
Table 1. Effects of dietary lipids on the bioaccessibility and bioavailability of carotenoids
3.1 膳食脂质对类胡萝卜素消化吸收的影响
3.1.1 膳食脂质添加量
膳食脂质添加量对于类胡萝卜素的生物可及性和生物利用度有不同影响。Cristina等研究了脂质添加量对于木瓜饮料中类胡萝卜素生物可及性的影响,当添加量为3%时,大豆油组与乳脂组的类胡萝卜素生物可及性分别增加了2.3倍和1.6倍。Mashurabad等在不同食物基质中添加0%~10%橄榄油评估油脂添加量对类胡萝卜素胶束化率的影响,结果表明,不同添加量均提高了类胡萝卜素生物可及性,且胶束化剂量依赖性地从0%增加到2.5%的膳食脂肪。含有0、0.2、0.6、1.0 g脂质的赋形剂乳液,总类胡萝卜素的生物可及性分别为3.1%、7.5%、14.4%和19.2%,并且血液中的叶黄素浓度随赋形剂乳液中脂质添加量增加而显著增加。同样,Nemli等研究发现乳液中橄榄油添加量为20%时类胡萝卜素的生物可及性达到最高。综上所述,在一定范围内,类胡萝卜素生物可及性和生物利用度随脂质添加量增加而增加,直至饱和水平。
3.1.2 脂肪酸种类
3.1.2.1 脂肪酸种类对类胡萝卜素生物可及性的影响
脂肪酸种类的差异会导致类胡萝卜素在消化系统中的溶解性、稳定性及转运效率发生变化,进而对其生物可及性产生不同影响,富含长链和单不饱和脂肪酸的膳食脂质通常有利于胡萝卜素类的胶束化,而中链饱和脂肪酸对于叶黄素类胶束化具有更好的促进效果。
利用体外消化模型研究不同油相制备的乳液对β-胡萝卜素生物可及性的影响,结果表明,富含单不饱和脂肪酸的橄榄油将β-胡萝卜素生物可及性提高至62.97%;Yuan等通过制备赋形剂乳液来提高菠菜中类胡萝卜素的生物可及性,同样证实了单不饱和脂肪酸含量高的脂质对β-胡萝卜素的生物可及性促进效果最好,并且验证了富含长链脂肪酸的膳食脂质具有更高的胡萝卜素生物可及性。此外,González等研究了橄榄油、葵花籽油和椰子油对番茄红素生物可及性的促进效果,结果显示,无论是番茄块还是番茄果泥,橄榄油试验组的生物可及性均高于其余组,这表明单不饱和脂肪酸可以溶解更多由食物基质释放出的番茄红素。在一项研究中,Yao等考察了不同比例中链甘油三酯(Medium chain triglycerides,MCT)和长链甘油三酯(Long chain transporters,LCT)对β-胡萝卜素生物可及性的影响,随着LCT比例的降低,β-胡萝卜素的生物可及性呈现降低的趋势,但叶黄素则呈现出升高的趋势。相反,在菠菜基质中添加不同饱和度的膳食脂质,经体外消化后,黄油与棕榈油试验组的叶黄素和玉米黄素生物可及性高于橄榄油和鱼油约20%~30%;Nagao等发现所有测试的不饱和长链脂肪酸都提高了β-胡萝卜素的生物可及性,并且亚油酸和亚麻酸与油酸(Oleic acid,OA)相比生物可及性显著降低,证明更高饱和度的脂肪酸对于叶黄素生物可及性促进效果更好;Yuan等在上述文章中同样证明了富含中链饱和脂肪酸的脂质(MCT、椰子油)能更好地促进叶黄素的胶束化。
富含中链饱和脂肪酸的膳食脂质初始消化速率快,短链脂肪酸从油滴表面快速释放,可以形成更小的混合胶束尺寸,对于叶黄素等亲脂性低的类胡萝卜素生物可及性促进效果较好;而亲脂性高的胡萝卜素类需聚集在脂滴内,长链单不饱和脂肪酸可以形成强大的疏水核心,进而溶解更多的胡萝卜素。膳食油脂中脂肪酸种类复杂多样,为了更精准的调控脂质对类胡萝卜素消化吸收的影响,未来可对单一脂肪酸以及脂肪酸复配作进一步研究。
3.1.2.2 脂肪酸种类对类胡萝卜素生物利用度的影响
类胡萝卜素被人体吸收利用是一个复杂的过程,涉及胃肠道消化、吸收、代谢、分布和生物活性。与生物可及性相似的是,富含中链饱和脂肪酸的脂质可以更好地促进叶黄素类的吸收利用,而长链单不饱和脂肪酸对于胡萝卜素类生物利用度促进效果更好;例如,Bhat等研究发现富含饱和脂肪酸的牛酥油试验组小鼠血浆中叶黄素水平显著高于其余组;Han等研究了LCT和MCT作为载体油对细胞摄取β-胡萝卜素的影响,结果表明,LCT乳液的β-胡萝卜素生物利用度较高。另有研究将FA引入牛血清蛋白(Bovine serum albumin,BSA)制备胶束封装岩藻黄质,并通过体内试验评估不同FAs对岩藻黄质口服吸收及组织积累的影响,结果表明,OA对岩藻黄质的吸收促进作用最显著,其次是饱和脂肪酸。
3.2 膳食脂质对类胡萝卜素健康作用的影响
类胡萝卜素作为一种强抗氧化剂在生物体中起重要作用,膳食脂质的介导进一步增强了类胡萝卜素对人体的健康作用。研究表明,FA-BSA系统不仅可以增强岩藻黄质及其代谢物的积累,还可以增强体内抗氧化活性,岩藻黄质在饱和脂肪酸和OA递送系统中的抗氧化能力显著高于亚油酸和二十二碳六烯酸。Padmanabha等指出叶黄素与脂肪酸通过调节钙依赖性蛋白酶,恢复了白内障晶状体伴侣功能的丧失,并且含有二十碳五烯酸和二十二碳六烯酸的胶束表现出显著改善的效果;类似的,Murillo等利用纳米乳液显著提高了叶黄素的生物利用度,并且通过减少氧化、脂质积累和白细胞介素-1β的表达而具有保护肝脏的作用,可防止胆固醇诱导的损伤。
不同种类的膳食脂质促进类胡萝卜素的消化吸收,进而增强功能活性,但目前对于两者微观作用机制的研究较少,在后续研究中可以采用分子动力学模拟、光谱和色谱等方法,探讨其分子层面的机制以及类胡萝卜素之间的竞争关系。另外,类胡萝卜素经消化吸收后在肠上皮细胞进行代谢,研究表明,肠道中主要表达的两种类胡萝卜素裂解酶BCO1和BCO2的功能缺失会导致动物肝脏和脂肪组织中积累大量类胡萝卜素。BCO1是一个单体、可溶性的胞质酶,可与细胞质中生物膜、脂滴和蛋白质相互作用,从而获取底物产生维生素A;而BCO2位于线粒体内膜上,依赖信号肽定位于线粒体内膜,功能缺失会导致肝脏线粒体内膜上胡萝卜醇积累。但目前关于膳食脂质对类胡萝卜素裂解酶的影响研究较少,未来可以通过探究其对裂解酶活性的影响来进一步提高类胡萝卜素功能活性,为指导功能性食品的开发提供一定理论依据。
4. 基于膳食脂质制备的载体增强类胡萝卜素的吸收利用
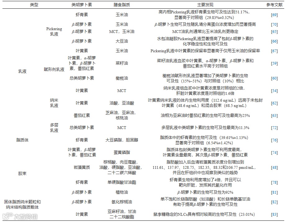
目前脂质对于类胡萝卜素消化吸收的重要性已被证实,脂质作为类胡萝卜素掺入混合胶束的载体能够有效提高其生物可及性,因此,科研人员开发了多种以脂质为原料的递送载体,旨在提高类胡萝卜素生物可及性、解决类胡萝卜素在功能性食品领域应用限制的问题,其中包括乳液、脂质体、固体脂质纳米颗粒(Solid lipid nanoparticles,SLNs)和纳米结构脂质载体(Nanostructured lipid carriers,NLCs)等。表2列举了不同递送体系对类胡萝卜素生物可及性以及生物利用度的影响,不同递送系统示意图见图2。
图 2 基于脂质制备的不同类型类胡萝卜素递送系统示意图
Figure 2. Schematic diagram of different types of carotenoid delivery systems based on lipid preparation
注:A:赋形剂乳液;B:纳米乳液;C:Pickering乳液;D:多层乳液;E:脂质体;F:胶束;G:固体脂质颗粒;H:纳米结构脂质载体。
表 2 基于膳食脂质制备的递送体系对类胡萝卜素口服吸收的影响
Table 2. Effect of delivery system based on dietary lipid preparation on oral absorption of carotenoids
4.1 基于脂质的类胡萝卜素递送体系
4.1.1 乳液
近年来,研究人员开发了多种乳液用于递送类胡萝卜素;基于乳液的递送体系通常是将类胡萝卜素溶解在油相中,在外力及乳化剂作用下将其与水相混合所得。赋形剂乳液是指利用适当的表面活性剂或外部条件,将一相以纳米级液滴的形式高度分散于不相溶的另一相中的多相胶体分散体系。研究表明,在蔬菜沙拉中添加赋形剂乳液,可以提高叶黄素、α-胡萝卜素、β-胡萝卜素以及番茄红素的生物利用度,并且缩短血浆峰值时间1~2 h。Li等利用橄榄油制备的赋形剂乳液显著提高了生、熟番茄中类胡萝卜素的生物可及性。纳米乳液是指粒径在50~200 nm的乳液,其具有粒径均一、稳定性强和易通过细胞膜等优势,被广泛应用于食品领域。以MCT为油相制备负载叶黄素的纳米乳液显著提高了叶黄素的血浆浓度和生物利用度。Toragall等制备的纳米乳液同样增加了叶黄素体内生物利用度。还有研究发现,使用不同植物油制备的纳米乳液对番茄红素生物可及性具有不同影响,其中,亚麻油纳米乳液对番茄红素的生物可及性提高程度最大。Pickering乳液因其利用固体颗粒代替传统表面活性剂和高稳定性的优点而受到广泛关注,具有作为疏水性生物活性物质的封装和输送系统的潜力。Zhang等制备的高含油量的Pickering乳液能有效保护虾青素在胃肠环境下免受化学降解,且生物可及性显著提高至51.17%;Yi等以玉米油为油相制备的Pickering乳液显著提高了β-胡萝卜素的生物可及性。多层乳液具有较厚的界面层,通常是由油、水和乳化剂均质形成乳液,然后加入含相反电荷的溶液通过静电沉积的方法制备而成的。Zhang等发现多层乳液显著提高了枸杞类胡萝卜素的生物可及性,在以MCT为油相的乳液中,类胡萝卜素生物可及性最高为11.3%。综上所述,膳食脂质对于类胡萝卜素的消化吸收具有促进作用,基于膳食脂质制备的乳液递送系统可以更好地保护类胡萝卜素免受外界环境损伤,提高生物利用度。
不同类型乳液是亲脂性类胡萝卜素的有效递送系统,但在递送过程中仍存在一定缺点(表3)。在稳定性方面,纳米乳液存在热力学和动力学不稳定的问题;同时,多层乳液在制备过程中易出现液滴聚集现象。此外,Pickering乳液和赋形剂乳液因其原料与食物基质选择限制,在递送类胡萝卜素时可能存在生物相容性差的缺点。因此,未来可进一步研究提高乳液的稳定性和开发类胡萝卜素促健康作用的潜力。
表 3 不同类型乳液递送类胡萝卜素优缺点分析
Table 3. Analysis of the advantages and disadvantages of different types of emulsion delivery of carotenoids
4.1.2 脂质体
脂质体是由两亲性的磷脂分子分散在水相中形成的双层封闭的囊泡结构,与乳液递送系统相比,具有生物相容性高、低毒性和缓释性等特点;此外,还可以增加生物活性成分的溶出度,在递送功能活性物质方面有着越来越广泛的应用。脂质体的制备因其特殊结构多采用磷脂和胆固醇溶解功能活性物质,Pan等将虾青素包封在脂质体中,显著提高了虾青素的生物可及性(39.61%);Penersen等采用薄膜蒸发-超声法制备负载类胡萝卜素的脂质体,显著提高了类胡萝卜素生物可及性,并且不同类胡萝卜素生物可及性与插入脂质双层膜的能力和递送系统的性质显著相关。
脂质体的制备成本高,生产工艺复杂,通常采用大豆卵磷脂或蛋黄卵磷脂作为表面活性剂,这限制了原料的选择。因此,未来的研究应发掘更多类型的表面活性剂,以便更好地用于功能活性成分递送。
4.1.3 胶束
基于脂质和生物大分子的递送系统,如乳液和脂质体,对类胡萝卜素表现出较高的生物利用度,但是这些递送系统通常需要使用表面活性剂和乳化装置,对于食品应用来说成本昂贵且不安全;近年来,由食源性生物大分子和两亲性小分子自组装的胶束因其具有表面活性剂使用量少或无需使用、能耗低、易于制备等优点而受到关注。例如:Li等采用BSA与FA制备的非共价连接胶束增强了岩藻黄质的吸收、积累和抗氧化作用;Su等以羟丙基β-环糊精和单硬脂酸甘油酯为原料自组装制备了负载虾青素的胶束,药代动力学结果显示,虾青素的生物利用度与对照组相比增加了4倍。胶束作为一种新型的类胡萝卜素递送体系,具有多种优点,但在提高类胡萝卜素生物利用度以及健康作用方面研究较少。
4.1.4 固体脂质纳米颗粒和纳米结构脂质载体
SLNs和NLCs因其稳定性高并且具有高度灵活和可控的释放曲线被用于封装各种亲脂性生物活性物质,可以较好地防止胃肠道条件下生物活性物质发生降解。有研究以植物油为油相制备的SLNs显示出对β-胡萝卜素出色的保护能力,生物可及性为92%。 Helena 等采用不同脂质制备SLNs研究脂质消化和β-胡萝卜素生物可利用性之间的关系,结果表明,氢化棕榈油显示出更高的生物可及性。此外,Ueno等研究表明SLNs显著改善了叶黄素的溶解度,从而提高了叶黄素的口服吸收,相对生物利用度为3.7。SLNs由于其内部存在的晶体结构,降低了类胡萝卜素的流动性和扩散效率,限制了促氧化剂和其他分子的渗透,从而减缓类胡萝卜素的释放和降解;但其高度堆积的固体基质将封装的类胡萝卜素排出到纳米颗粒表面,导致封装化合物不稳定,而NLCs结构中部分晶体有助于为容纳生物活性成分提供更多空间,从而减少排斥并提高负载能力,并控制类胡萝卜素的释放。Shu等制备叶黄素-NLCs以亚麻籽油和甘油二十二烷酸酯为油相,生物可及性最高可达23.01%;Rohmah等研究表明NLCs提高了β-胡萝卜素生物可及性和抗氧化能力。
尽管上述递送体系实现了功能物质的包埋和递送,显著提高了类胡萝卜素生物利用度和功效,但是,乳液贮藏稳定性差,且对贮藏条件敏感;脂质体包封率低、不易大规模生产;SLNs和NLCs原料组成复杂、存在安全风险。因此,在未来的研究中,应开发新型制备工艺、选用天然安全的原料,以提高载体包封率和安全性,促进载体的工业化生产。此外,考虑到脂质添加量和类型对类胡萝卜素生物可及性的影响,在制备负载叶黄素类递送载体时,脂质应主要选择中链饱和脂肪酸;而对于胡萝卜素类递送载体,则应以长链单不饱和脂肪酸为主。同时,还需考虑脂肪酸对类胡萝卜素相关脂质转运蛋白表达的影响。研究表明,脂肪的摄入被认为具有调节转运蛋白活性的潜力。例如:Kuang等证实肉豆蔻酸(Myristic acid,MA)、棕榈酸(Palmitic acid,PA)、硬脂酸(Stearic acid,SA)可以提高SR-BI、ABCA1和CD36蛋白表达水平,促进岩藻黄质的口服吸收;另外有研究表明MCT刺激SR-BI mRNA的表达,促进肠道对β-胡萝卜素的吸收;相似的,一些长链和中链脂肪酸可以促进小肠中CD36的表达,进而促进功能活性物质的吸收。因此,未来的研究可以结合脂质对类胡萝卜素转运蛋白的影响,进一步优化载体构建策略,最大限度地发挥其功能活性。
4.2 类胡萝卜素递送体系在食品中的应用
4.2.1 作为食品添加剂提高食品质量
类胡萝卜素递送系统为其在水性食品或干燥食品中的应用奠定了基础。Haniff等通过胡萝卜素油生产创新型蛋黄酱,具有良好的感官效果,并且产品的抗氧化活性与类胡萝卜素含量呈正相关;Pan等将叶黄素乳液作为蔗糖替代物制备具有抗氧化活性软糖,当替代比为60%时,生物可及性达到最大值,并使得软糖的颜色稳定性、质构特性得到改善,感官评分增高;Saini等将叶黄素提取物纳米乳剂应用于乳制品,显示出较好的抗菌和抗氧化作用,并且不会影响感官属性。Toniazzo等生产负载β-胡萝卜素的脂质体并掺入酸奶中,可以替代部分人造色素并增强功能特性;另外,有研究表明富含虾青素的双层乳液对奇异果油保质期和抗氧化作用有显著改善作用。以上研究表明,类胡萝卜素的递送体系为改善食品品质和增进人类健康开发出更多的可能性。
4.2.2 3D打印食品
食品3D打印技术作为一种在食品领域新兴的智能快速加工技术,其个性化定制、数字化加工的特性引领食品工业发展潮流。对于3D食品打印技术,打印油墨的选择至关重要,而乳液凝胶具有的乳化特性以及独特三维结构和机械性能使其在食品3D打印领域有着广泛的应用前景。Zhong等将负载岩藻黄质的乳液凝胶应用于3D打印可在低油相条件下取代传统奶油50%;邓帅等运用双喷头3D打印技术,成功构建了3D打印叶黄素乳液凝胶体系,提高叶黄素生物可及性最高为47.97%。Song等利用3D打印技术为负载虾青素的高内相Picking乳液提供了个性化的形状,并且虾青素提供了较好的颜色和营养。越来越多研究将递送体系与3D打印技术相结合,为各种创新产品以及个性化健康食品的开发提供新策略,拓宽了食品加工方式。
类胡萝卜素消化吸收需要先整合至混合胶束中再被肠细胞吸收,膳食脂质摄入量和脂肪酸组成会影响类胡萝卜素的吸收效率,进而影响对人体的健康作用。类胡萝卜素的生物利用度随着膳食脂质摄入量的增加而不断提高,直到达到饱和。富含中链以及高饱和度脂肪酸的脂质通常有利于叶黄素类的消化吸收;相反,长链以及单不饱和脂肪酸更能促进胡萝卜素类生物利用度的提高。基于膳食脂质开发出的多种类胡萝卜素递送体系,如乳液、胶束、纳米结构脂质载体等,在一定程度上提高了类胡萝卜素的稳定性和生物利用度。
然而目前膳食脂质对类胡萝卜素消化吸收的影响机制以及递送载体如何更好地应用于食品中仍有许多问题需要解决,例如:脂质与类胡萝卜素体内相互作用机制,载体设计时脂质的选择以及递送体系对食品的营养学特性及体内安全评价等的影响;根据存在的问题,未来的研究应更侧重于以下几个方面:a.在分子层面上进一步分析相互作用机制以及类胡萝卜素相互竞争关系。b.充分考虑脂质对脂质转运蛋白、类胡萝卜素裂解酶活性等的影响,对载体构建策略进一步优化,实现类胡萝卜素更高效的利用。c.未来研究应进一步评估递送载体对人体的潜在毒性,制备安全、无毒、可广泛应用于食品的递送体系。
Citation: DU Mingqing, GUO Aoran, ZHAO Jiaqi, et al. Progress on Dietary Lipid Mediated Carotenoid Digestion, Absorption and Delivery System[J]. Science and Technology of Food Industry, 2026, 47(1): 488−498. (in Chinese with English abstract). doi: 10.13386/j.issn1002-0306.2024120355.
通讯作者简介
刘景圣,教授,吉林农业大学食品科学与工程学院。长期致力于粮食精深加工基础理论、关键技术研究和工程科技应用与推广工作。研究方向:粮食深加工与功能性食品。国家现代玉米产业技术体系玉米深加工功能研究室主任兼岗位科学家,中国畜产品加工研究会副会长,中国粮油学会玉米深加工分会副会长,中国全谷物理事会副理事长,中国食品科学技术学会理事,教育部食品科学与工程类专业教学指导委员会委员,吉林省食品学会副理事长,《食品科学》《吉林农业大学学报》《中国乳品工业》《肉类研究》等杂志编委,国家百千万人才工程人选,国家有突出贡献中青年专家,吉林省首批“长白山学者”特聘教授,吉林省高级专家,吉林省学科领军教授,吉林省拔尖创新人才(二层次),吉林省创新创业杰出人才,吉林省师德先进个人。
或登录www.spgykj.com阅览全文。
诚邀莅临

热门话题
查看更多 →
《食品工业科技》特邀主编专栏征稿
☚
群聊:食品工业科技作者群
温
馨
提
示
我刊正式组建微信作者群,为作者提供更多的学术与论文资讯,如需进群,请联系刘老师(微信:上方二维码,电话:87244117-8062)。
版权声明

