天天财经独家,速关注
服务中芯国际20年,年薪逾200万元,合计持有近15万股H股股票和期权,即将获得16万股A股激励的技术研发副总裁已经离职!
7月4日,中芯国际公告,公司技术研发副总裁吴金刚离职。就在一个星期前(6月26日)的临时股东大会上,公司《2021年科创板限制性股票激励计划》获得决议通过,吴金刚将获得16万股限制性股票。以7月2日最新收盘价计算,吴金刚原本将获得的16万股限制性股票价值约930万元。
吴金刚为何从公司离职?中国证券报记者联系了公司,对方称以公告为准。
技术研发副总裁已辞职
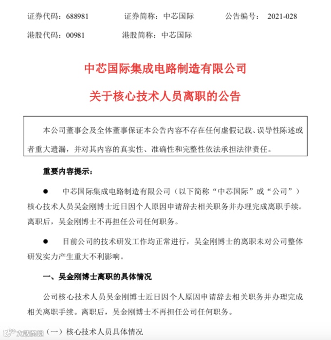
7月4日下午,中芯国际公告称,吴金刚近日因个人原因申请辞去相关职务并办理完成离职手续。离职后,吴金刚不再担任公司任何职务。公司称,目前公司的技术研发工作均正常进行,吴金刚的离职未对公司整体研发实力产生重大不利影响。

来源:公司公告
公开信息显示,吴金刚在中芯国际任职已满20年。吴金刚2001年加入中芯国际,2001年至2014年,历任助理总监、总监、资深总监,2014年至辞职担任技术研发副总裁,任职期间负责公司FinFET先进工艺技术研发及管理工作。
中芯国际联合保荐机构海通证券和中金公司就该事项出具核查意见认为:
一、公司研发团队总体相对稳定。吴金刚已完成与研发团队的工作交接,吴金刚的离职不会对公司的技术研发和生产经营带来实质性影响,不会影响公司持有的核心技术。
二、吴金刚已签署相关的劳动合同、保密协议或条款及竞业限制条款,吴金刚的离职不影响公司专利权的完整性,不会对公司业务发展与技术创新产生重大不利影响。
三、目前公司的技术研发工作均正常进行,吴金刚的离职未对公司整体研发实力产生重大不利影响。
根据中芯国际2020年年报,吴金刚负责参与的FinFET技术研发及管理工作对于中芯国际相当重要。
中芯国际年报称,集成电路制造需要在高度精密的设备下进行。在经历数十年的发展后,集成电路已由本世纪初的0.35微米的CMOS工艺发展至纳米级FinFET工艺。全球最先进的量产集成电路制造工艺已经达到5纳米,3纳米技术有望在2022年前后进入市场。

来源:公司年报
中芯国际年报称,公司已完成1.5万片FinFET安装产能目标,第一代量产稳步推进,第二代进入风险量产,但距世界领先水平仍存在一定差距。其中,“第二代FinFET工艺技术研发”和“14纳米FinFET衍生技术平台开发”均属于公司目前在研项目。
股票激励计划刚获通过
中芯国际5月20日公布《2021年科创板限制性股票激励计划》,一同公布的《首次授予部分激励对象名单》中,吴金刚在列并将获得16万股限制性股票激励。6月26日,该计划获得股东临时股东大会决议通过。

来源:公司公告
根据公告,该激励计划拟授予的限制性股票总量不超过7565.04万股,激励对象不超过4000人,约占公司2020年底员工总人数的23.05%。
中芯国际多名高管在本次股权激励名单中,中芯国际董事长周子学、副董事长兼执行董事蒋尚义与联合首席执行官兼执行董事赵海军、梁孟松等4人均拿到40万股限制性股票。
该激励计划限制性股票的授予价格(含预留授予)为20元/股。截至7月2日最新收盘价,中芯国际A股报58.13元/股,吴金刚原本将获得的16万股限制性股票价值约930万元。
根据该激励计划规定,激励对象离职的,包括主动辞职、因公司裁员而离职、劳动合同/聘用协议到期不再续约、因个人过错被公司解聘、协商解除劳动合同或聘用协议,自离职之日起激励对象已获授予但尚未归属的限制性股票不得归属,并作废失效。

来源:公司公告
根据以上规定,吴金刚此次离职后,其本人已获授予但尚未归属的限制性股票将不得归属,并作废失效。
此外,根据2020年年报,吴金刚2020年从中芯国际获得薪酬为214.1万元。截至2020年末,吴金刚持有公司受限制股份单位数量为42818股,2020年期末市价为18.62元/股;持有公司购股权数量为107388股,2020年期末市价为18.62元/股。根据市价估算,该部分股票及期权应为港股股票及期权。
编辑:亚文辉

推荐阅读
➤剑指美团、饿了么?280万骑手力挺,“后悔上市”的顺丰王卫迎来第三个IPO
➤“股神”紧急辟谣!入股滴滴大赚3亿元,11万股东笑了,却遭传闻“碰瓷”
➤大涨近8倍!“中国嘻哈第一股”赴美上市,曾获胡海泉百万元投资入股
➤15万元以下也能造出智能车!“红衣教主”说:一两年里激光雷达会掉到白菜价

戳!![]()

