大数跨境

“5G+智慧教育”应用试点全国典型项目及通过验收项目名单公布

“5G+智慧教育”应用试点全国典型项目及通过验收项目名单公布 中国科技信息
2024-10-28
1
导 读
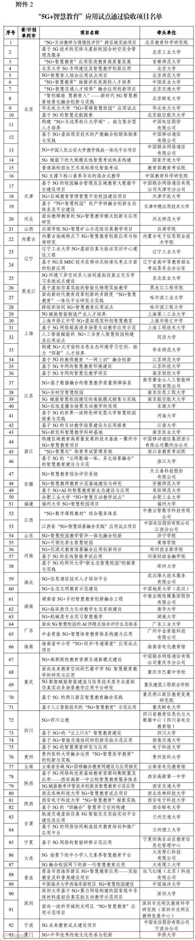
工业和信息化部、教育部近日印发通知,公布“5G+智慧教育”应用试点全国典型项目及通过验收项目名单,分别有44个项目、93个项目上榜。要求各地通信管理局、工业和信息化主管部门、教育厅(教育局、教委)做好试点项目经验总结,加大宣传推广力度,积极推动“5G+智慧教育”应用规模化发展。


关于公布“5G+智慧教育”应用试点全国典型项目及通过验收项目名单的通知



工信厅联通信函〔2024〕383号


各省、自治区、直辖市通信管理局、工业和信息化主管部门、教育厅(教委),计划单列市通信管理局、工业和信息化主管部门、教育局,新疆生产建设兵团工业和信息化局、教育局:


  按照《工业和信息化部办公厅 教育部办公厅关于做好“5G+智慧教育”应用试点项目管理工作的通知》(工信厅联通信函〔2022〕181号)有关要求,各省(区、市)、新疆生产建设兵团及计划单列市通信管理局、工业和信息化主管部门、教育行政部门组织对“5G+智慧教育”应用试点项目开展验收及推荐典型工作。经地方验收和推荐、专家评审及公示等环节,工业和信息化部、教育部确定了“5G+智慧教育”应用试点全国典型项目及通过验收项目。现予以公布。

  请各地通信管理局、工业和信息化主管部门、教育厅(教育局、教委)做好试点项目经验总结,加大宣传推广力度,积极推动“5G+智慧教育”应用规模化发展。

  附件:
  1.“5G+智慧教育”应用试点全国典型项目名单
  2.“5G+智慧教育”应用试点通过验收项目名单

工业和信息化部办公厅
教育部办公厅
2024年10月17日





来源:工业和信息化部信息通信发展司


关注我们了解更多资讯


《中国科技信息》杂志社 

主管单位:中国科学技术协会 

主办单位:中国科技新闻学会 

在线投稿平台:www.cnkjxx.com

投稿电话:010-68003059

新媒体内容合作联系微信:cnkjxx1989

杂志收录情况:《中国知网》《中国期刊核心期刊(遴选)数据库》《中国学术期刊综合评价数据库(CAJCED)统计源期刊》《中国期刊全文数据库(CJFD)》《中国科协、中国图书馆学会(解读科学发展观推荐书目)》

【声明】内容源于网络
0
0
中国科技信息
主管:中国科学技术协会 主办:中国科技新闻学会 国内统一刊号:CN11-2739/N 国际标准标号:ISSN1001-8972 服务定位:媒体引领,元宇宙传播,协同创新,科技、金融、品牌一体化赋能者。 T:010-68003056/7/8
内容 1620
粉丝 0
中国科技信息 主管:中国科学技术协会 主办:中国科技新闻学会 国内统一刊号:CN11-2739/N 国际标准标号:ISSN1001-8972 服务定位:媒体引领,元宇宙传播,协同创新,科技、金融、品牌一体化赋能者。 T:010-68003056/7/8
总阅读1.2k
粉丝0
内容1.6k