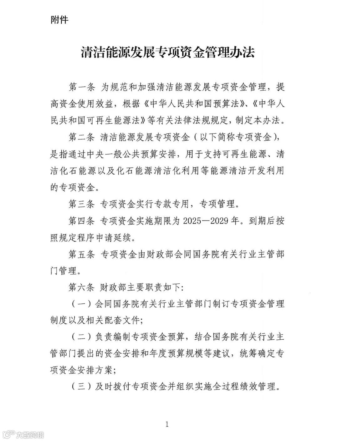
近日,为促进清洁能源开发利用,推进能源清洁低碳转型,保障国家能源安全,财政部根据《中华人民共和国预算法》、《中华人民共和国可再生能源法》等有关法律法规规定,制定了《清洁能源发展专项资金管理办法》。







来源:财政部经济建设司
责编:柯欣
审核:彭泺
终审:柳绪纲
《中国科技信息》杂志社
主管单位:中国科学技术协会
主办单位:中国科技新闻学会
在线投稿平台:www.cnkjxx.com
新媒体内容合作联系微信:cnkjxx1989
杂志收录情况:《中国知网》《中国期刊核心期刊(遴选)数据库》《中国学术期刊综合评价数据库(CAJCED)统计源期刊》《中国期刊全文数据库(CJFD)》《中国科协、中国图书馆学会(解读科学发展观推荐书目)》

