各有关单位:
为落实全国数据标准化技术委员会(以下简称“全国数标委”)2025年第一次主任委员办公会有关工作要求,现征集数据基础设施、高质量数据集、数据匿名化、全国一体化算力网、可信数据空间、数据服务等6个重点方向标准及技术文件验证试点单位,形成一批验证试点应用示范案例。具体事项如下:
一、验证试点目标
通过开展标准验证试点,不断提高标准技术指标的先进性、科学性和适用性,引导政府、行业、企业等各层级力量广泛参与数据基础设施、高质量数据集、数据匿名化、全国一体化算力网、可信数据空间、数据服务等方面建设工作,形成成果突出、可复制、可推广的应用示范,为服务数据产业高质量发展提供良好实践。
二、验证试点方向
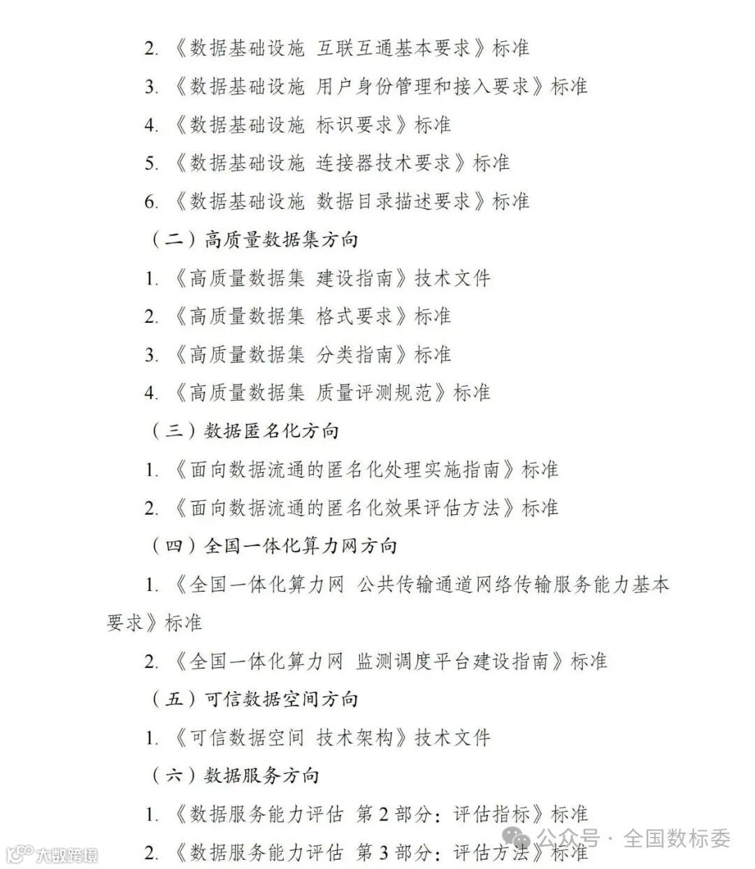
(一)数据基础设施方向
1.《数据基础设施 参考架构》标准
2.《数据基础设施 互联互通基本要求》标准
3.《数据基础设施 用户身份管理和接入要求》标准
4.《数据基础设施 标识要求》标准
5.《数据基础设施 连接器技术要求》标准
6.《数据基础设施 数据目录描述要求》标准
(二)高质量数据集方向
1.《高质量数据集 建设指南》技术文件
2.《高质量数据集 格式要求》标准
3.《高质量数据集 分类指南》标准
4.《高质量数据集 质量评测规范》标准
(三)数据匿名化方向
1.《面向数据流通的匿名化处理实施指南》标准
2.《面向数据流通的匿名化效果评估方法》标准
(四)全国一体化算力网方向
1.《全国一体化算力网 公共传输通道网络传输服务能力基本要求》标准
2.《全国一体化算力网 监测调度平台建设指南》标准
(五)可信数据空间方向
1.《可信数据空间 技术架构》技术文件
(六)数据服务方向
1.《数据服务能力评估 第2部分:评估指标》标准
2.《数据服务能力评估 第3部分:评估方法》标准
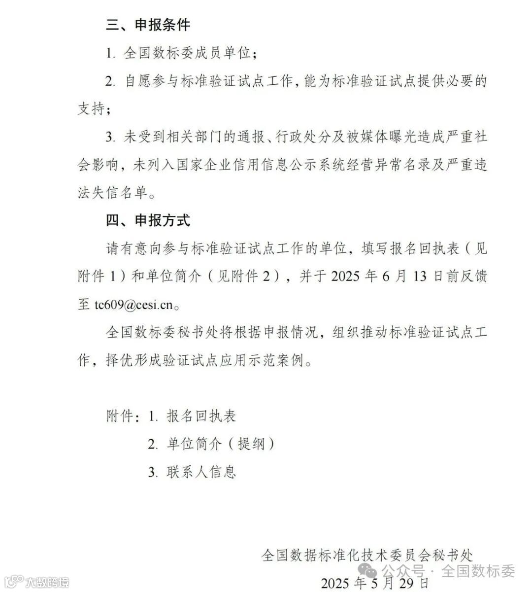
三、申报条件
1.全国数标委成员单位;
2.自愿参与标准验证试点工作,能为标准验证试点提供必要的支持;
3.未受到相关部门的通报、行政处分及被媒体曝光造成严重社会影响,未列入国家企业信用信息公示系统经营异常名录及严重违法失信名单。
四、申报方式
请有意向参与标准验证试点工作的单位,填写报名回执表(见附件1)和单位简介(见附件2),并于2025年6月13日前反馈至tc609@cesi.cn。
全国数标委秘书处将根据申报情况,组织推动标准验证试点工作,择优形成验证试点应用示范案例。
全国数据标准化技术委员会秘书处
2025年5月29日
来源:全国数据标准化技术委员会
编辑:柯欣
审核:彭泺
终审:柳绪纲
《中国科技信息》杂志社
主管单位:中国科学技术协会
主办单位:中国科技新闻学会
在线投稿平台:www.cnkjxx.com
新媒体内容合作联系微信:cnkjxx1989
杂志收录情况:《中国知网》《中国期刊核心期刊(遴选)数据库》《中国学术期刊综合评价数据库(CAJCED)统计源期刊》《中国期刊全文数据库(CJFD)》《中国科协、中国图书馆学会(解读科学发展观推荐书目)》

