天天财经独家,速关注
586万元巨款,5分钟账户归零!
近日,上海虹口区的黄女士掉入了诈骗团伙精心设计的圈套:在抖音获取“投资群”信息,进群后跟“股神”学投资获取了小额收益,之后被引导下载一款假冒“重庆信托”App进行投资,投入586万元巨资后最终血本无归。
586万元账户归零
9月底,家住上海虹口区的黄女士拨打报警电话称,自己在一款名为“重庆信托”的App上投资了586万元,突然账户归零,疑似遭遇诈骗。
经调查,原来黄女士掉入了骗子精心设计的圈套:从短视频中获取“投资群”信息,进群后跟“股神”学投资获取了小额收益,进而投入586万元巨资,最终被骗子“收割”,损失惨重。
据央视财经频道正点财经和上海广播电视台新闻综合频道报道,黄女士受骗的起源,是关注了一个抖音平台上从事股市分析的账号,该账号不时发布财经信息,并吸引观众进入QQ群内讨论,群里的一位“股神”老师每天都会发布一些股市操作指南,黄女士跟着操作了几天,确实有所收益。
几天后,“股神”老师在群内发布公告称,最近股市低迷,建议群友转投信托基金,并在群内推荐了一款名为“重庆信托”的App,引导群友下载并进行投资。
黄女士说:“刚开始就投了5000块,投进去之后赚了一万五,并且成功取现,QQ群内也有不少人宣称已经大额投入并获得回报。”黄女士随后开始陆续向指定账户内汇入了共计586万元进行投资。
9月30日,黄女士在“重庆信托”App内继续操作购买某款理财产品后,不到5分钟,账户金额归零,黄女士立即报警。
当地警方立即进行调查,发现黄女士汇入资金的账户与“重庆信托”毫无关系,是一个个人账户。民警通过冻结个别涉案账户,为黄女士挽回了部分损失。
重庆信托此前发布声明
中证君也从重庆信托证实了这一事件的真实性。
从案例中可以发现,黄女士9月30日仍在假冒“重庆信托”APP上投资,且在这一天586万元的账户突然归零。
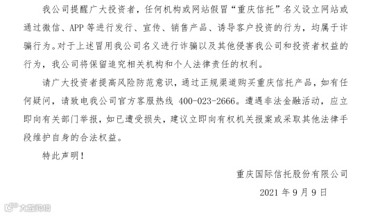
事实上,重庆信托9月9日就在其官网发布了《关于不法分子冒用我公司名义实施诈骗行为的声明》。声明指出,近日公司发现有不法分子冒用重庆信托名义对社会公众实施金融诈骗,诈骗形式包括制作假冒App等。
来源:重庆信托
除了黄女士,今年9月份以来,重庆信托接到多宗电话咨询,其在不明渠道购买的产品是否为重庆信托发行的信托产品。经重庆信托核实,有类似经历的投资者未出现在重庆信托客户管理系统中,非重庆信托事实客户,其购买的产品也非重庆信托发行的正规信托产品。系有不法分子冒用重庆信托名义,创建非法链接及二维码,仿冒其客户端App发布虚假理财产品,对社会公众实施金融诈骗,重庆信托也立即向公安机关报案。
重庆信托也提醒广大投资者提高风险防范意识,如果遭遇非法金融活动,应立即向有关部门举报,如已遭受损失,建议立即报案或采取其他法律手段维护自身的合法权益。
编辑:宋兆卿 曹帅

推荐阅读
➤“市值不到500亿,我切腹谢罪”!A股副总猛推自家股票,公司紧急回应
➤3天大涨40%,关注函来了!元宇宙概念龙头熄火,公司:还在初步探索阶段
➤明星基金经理持仓曝光!500亿“顶流”李晓星,大举加仓新能源

戳!![]()

