天天财经独家,速关注
北京证券交易所开市在即,不少投资者已经开始摩拳擦掌。但是与主板、创业板、科创板相比,北交所的交易规则有不少改变,最引人关注的是30%涨跌幅了。面对“30CM”的诱惑,各位投资者是否已经了解交易规则、投资逻辑和掘金路线呢?
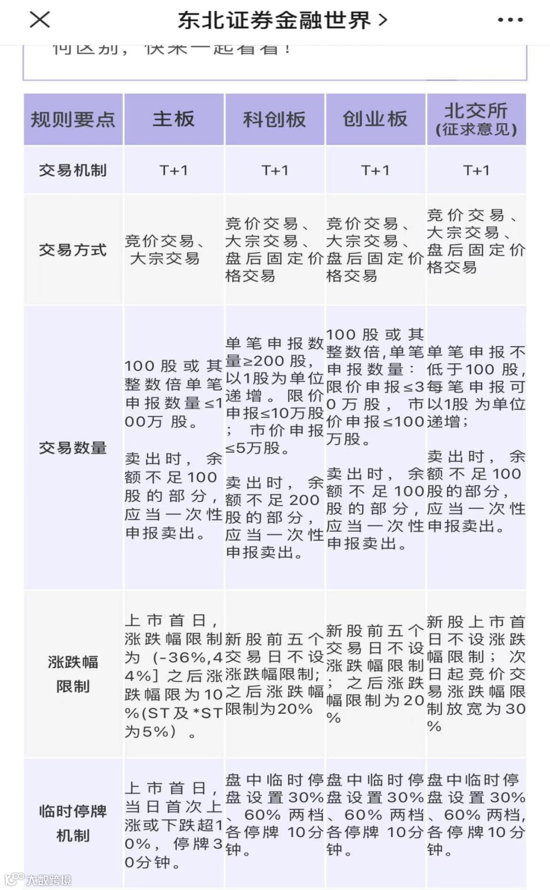
“30CM”交易规则有哪些
11月15日,北交所正式开市,A股市场将迎来“30CM”涨跌幅。具体看北交所的交易规则主要有以下四点。
第一,支持竞价交易、大宗交易盘后固定价格交易等。
9:15-9:20 开盘集合竞价时段,接受限价单,可以撤单
9:20-9:25 开盘集合竞价时段,接受限价单,不可撤单
9:25-9:30 不接受限价单,不可撤单,此时段提交的限价单,9:30开盘后由系统按价格优先时间优先的原则进行撮合交易
9:30-11:30、13:00-14:57为连续竞价时段
14:57-15:00 尾盘集合竞价时段,只接受限价单,不可撤单
15:00-15:30 大宗交易时段
第二,北交所个股实行30%的股价涨跌幅限制。
新股上市第一天,不设涨跌幅限制,次日起竞价交易涨跌幅限制放宽为30%。
第三,临时停牌机制。
该机制仅适用于“无价格涨跌幅限制”的股票。临停触发的条件是:较当日开盘价首次上涨或下跌,达到或超过30%、60%,触发临停。每次临停持续10分钟。
第四,投资者最低申报数量为100股,并取消整数倍的申报要求,即投资者单笔最小申报数量为100股,最小变动单位为1股。但卖出股票时,余额不足100股的必须一次性申报卖出。
了解了北交所的交易规则,想必各位投资者也清楚北交所和主板、创业板、科创板的交易规则差别了吧。

来源:东北证券
成交额大增 多股涨幅超1倍
Wind数据显示,截至11月12日,精选层共有71只股票,其中有4只股票市值超100亿元,分别为贝特瑞、连城数控、吉林碳谷、长虹能源,市值分别达911.90亿元、283.02亿元、147.27亿元、129.42亿元;颖泰生物、同力股份、观典防务等13股市值在30亿-100亿元之间;龙竹科技、创远仪器、丰光精密等54只股票市值在30亿元以下,多数为中小市值股票。
北交所的设立极大激发了各类投资者参与精选层的热情。自9月2日北交所宣布设立后,Wind数据显示,9月3日以来,截至11月12日,精选层71只股票中,有65只股票上涨,同辉信息、盖世食品、五新隧装、盖世食品等9只股票累计涨幅超过100%,其中涨幅最大的同辉信息累计涨幅达241.55%。
此外,精选层股票成交显著活跃。从9月3日以来日均成交额和7月1日-9月2日日均成交额对比数据来看,Wind数据显示,绝大多数股票成交额大增,其中华维设计、盖世食品日均成交额放大超10倍,旭杰科技、利通科技等多股日均成交额放大超5倍。而市值最大的贝特瑞从9265.52万元放大至1.78亿元。
9月3日以来涨幅居前20的精选层股票

来源:Wind
华辉创富投资总经理袁华明表示:“北交所开市会提升精选层关注度并带动资金流入,当前精选层的估值相对于主板有吸引力,开市后精选层整体估值提升的可能性比较大。”
机构显著增持精选层股
在三季度,精选层股票获得机构显著增持。
Wind数据显示,截至三季度末,在精选层公司中,机构共计持股16.46亿股,环比增加9.21亿股;三季度末机构持股总市值为266.02亿元,环比增加159.74元。其中三季度末,机构对颖泰生物、贝特瑞持仓市值超百亿。
机构持有精选层市值前十股

来源:Wind
分类看,券商持股方面,二季度末,券商现身18家精选层公司前十大流通股东。到了三季度末,券商对其中5家公司进行了增持,分别为盖世食品、安徽凤凰、长虹能源、同享科技、佳先股份。盖世食品三季度末券商持股数增加最多,达到146.40万股。
公募基金持仓方面,机构统计数据显示,在目前的31只新三板主题基金产品里,有12只基金产品已运作超过一年,其中10只基金产品三季度精选层持仓占比相较于二季度有所提高。从标的总量上来看,这12只新三板主题基金三季度共持仓20只精选层股票,与二季度整体持平。从标的选择上来看,对比二季度,三季度不再持有盖世食品和数字人,但新增持了龙竹科技和梓橦宫。
三大投资逻辑掘金
北交所开板,标志着我国多层次资本市场建设进一步完善,有利于加强创新中小企业的直接融资,加速中国制造业和科技业升级和转型。
开源证券表示,北交所定位服务创新型中小企业,培育一批专精特新“小巨人”企业,与定位“硬科技”的科创板和定位“三创四新”的创业板形成差异化区分。北交所上市标准相对更低,面向“更早、更小、更新”的中小企业,并且上市的时间周期和确定性相对更强。北交所聚焦的专精特新企业主要以中小型高端制造企业为主,并且体现了比原有精选层公司更高的成长性。内生、外延并举,中小创业绩正迎来拐点向上的态势。
安信证券表示,北交所的投资逻辑主要有三类。第一,成长型投资。北交所集中了大量处于生命周期中成长期的公司,投资者可以更早参与其中,因此适合做成长型投资。第二,产业链投资。北交所企业大部分是某一细分领域的龙头企业。拉远视角来看,其所在的细分行业往往是某一产业链环节,在产业链景气度较高时,这部分企业往往也会获得较好的成长。第三,ESG等另类投资逻辑。ESG投资关注公司在财务指标之外的环境、社会和公司治理方面的可持续发展信息,北交所非常适合此类投资。
编辑:亚文辉

推荐阅读
➤2分钟跌停!8连板明星股崩了,近20万手砸盘!资金涌进两大板块
➤“精选层”迎来最后交易时段!贝瑞特市值突破900亿元,各类投资者已争相涌入
➤主动提示风险却大涨16%!行业龙头6000字谈及元宇宙,交易所紧急出手

戳!![]()

