为深入贯彻医疗器械行业高质量发展要求,助力企业精准把握法规动态、提升合规能力与质量管理水平、协助企业接轨AI赋能信息化转型,让企业保持合规性的前提下更好地提升市场竞争力。苏州科睿医疗联合国医械华光认证(广东)有限公司等单位定于2025年5月22日围绕 “医疗器械注册质量管理体系核查要点分析”“信息化转型赋能医疗企业规范化管理”“医疗器械欧洲临床试验概述与要点分析”“GB 9706.1-2020 医疗器械送检常见问题和解决方案”四大核心主题展开研讨会,通过实战经验分享,为从业者提供多维度的交流与探讨,诚邀您莅临参加。
Part.01
会议信息
会议时间: 上午 09:00-12:00
下午 13:30-17:00
会议地点:深圳市坪山区坑梓街道金沙社区临惠路与金辉路交汇处坪山银星生命健康科技园1号楼16层会议室
Part.02
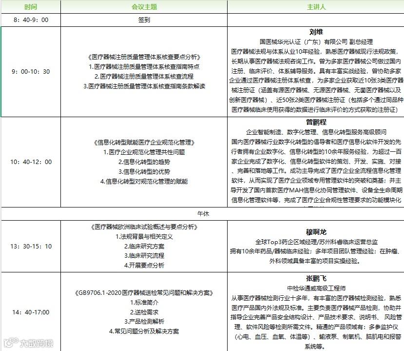
会议议程
最终议程以现场为准
Part.03
报名方式
本次研讨会不收取任何费用,免费参加。
请参会人员于5月20日18:00前扫描下方二维码完成报名。
Part.04
联系方式
刘老师 15002039198
何老师 17827126134
关于我们
公司介绍
科睿医疗科技Care Med 是一家 医疗器械合同研究组织(CRO);
Care Med 核心业务为:医疗器械全生命周期的临床评价 & 临床研究。
公司中国总部位于苏州,欧洲公司位于德国杜塞。
主要业务为全生命周期的临床评价,包括探索性临床研究、注册临床试验、上市后临床研究、同品种临床评价等。
境内与境外临床试验,包括中国临床试验、欧洲临床试验、美国临床试验。以及围绕临床研究,CareMed 提供信息化软件服务,包括临床试验管理系统CTMS、数据采集系统EDC、中央随机系统IWRS、主文档管理系统eTMF。
项目经验
喜讯|科睿医疗助力合作伙伴成功取得NMPA第三类医疗器械注册证!
喜讯!科睿医疗合作中心首个临床试验项目--动态心电记录仪顺利获取注册证
喜讯|科睿医疗CareMed 助力 觅光AMIRO 连获2证!
联系我们
|
|
|
|
END

