用于预测复合材料有效性能的微观力学建模与机器学习方法
-
• 论文全称:Micromechanical modelling and machine learning approaches for predicting effective properties of composite materials
-
• 作者单位:谢菲尔德大学 -
• DOI:https://doi.org/10.1016/j.compstruct.2025.119767
✅ 第一部分:战略叙事层
💎 第一层:论文总结
这篇论文发现了预测复合材料有效性能的高昂计算成本这一真问题。该问题的核心硬挑战在于传统方法无法同时平衡计算效率和预测精度。作者提出融合微观力学建模与机器学习,并首创性集成主动学习的代理模型这一巧方法,在横向/剪切性能预测精度显著超越经典理论模型(误差<5%)的强效果,最终凝练出不确定性驱动的主动学习机制可实现计算资源与预测精度的帕累托最优的新见解。
🔍第二层: 论文拆解
-
1. 真实工程问题
领域挑战:航空航天/汽车轻量化设计中,复合材料性能预测依赖计算昂贵的微观尺度有限元分析,单次RVE(代表性体积单元)仿真需数小时。核心痛点:理论模型(如Halpin-Tsai)因简化假设精度不足(剪切模量误差>40%),而高精度仿真无法支撑参数优化需求。 -
2. 核心科学挑战
矛盾三角律: -
• 精度需求:真实微观结构需随机纤维分布+周期性边界条件(PBC),传统RSA算法堆积极限仅54.7% -
• 效率约束:全参数空间扫描需数千次FEM仿真,计算不可行 -
• 普适性局限:理论模型无法捕捉纤维-基体复杂界面效应 -
3. 巧妙的核心方法
三重架构创新: -
• 微观生成革新:采用分子动力学(MD)RVE算法突破堆积极限(达80%),实现真实随机分布 -
• 机器学习优选:对比RF/GB/SVR模型,选定随机森林( =95.63%)为基础代理 -
• 主动学习闭环:首创方差阈值触发机制( ),仅在高不确定性区域定向补仿真 -
4. 令人信服的效果
三维验证体系:效率提升:主动学习减少60%仿真次数,计算成本降至1/10
-
-
5. 凝练出的新见解
不确定性引导范式转型: -
• 纤维体积分数 是主导性能的核心参数(特征权重0.95),RVE尺寸效应可忽略 -
• 主动学习的"高方差→定向仿真→模型进化"闭环是破解计算-精度矛盾的关键路径
🌐第三层: 全局架构与核心精粹
-
• 摘要: 准确预测复合材料有效性能对其先进应用中的设计和优化至关重要。本研究融合微观力学建模与机器学习,开发新型高效预测框架。采用周期性边界条件的代表性体积单元生成有限元仿真数据集,对比随机森林、梯度提升、支持向量回归等模型,随机森林在捕捉复杂材料行为中表现最优。首次在该方法中引入结合主动学习的代理模型,通过定位高不确定性区域迭代优化预测。基于理论模型和实验数据的验证表明,所提框架在横向和剪切性能预测中具有显著优势。
-
• 结论: 本研究证明:周期性边界条件、RVE微观力学与机器学习代理模型的融合,显著提升复合材料有效性能预测能力。
关键结论:
1)ML代理模型快速准确预测性能,减少有限元仿真需求;
2)主动学习通过选择性数据增强提升精度效率;
3)PBC确保RVE边界行为一致性;
4)框架在 / 预测上优于理论模型;
5)剪切模量预测仍存挑战。本工作为低成本高精度复合材料设计奠定基础。 -

🔧 第二部分:技术解构层
📚 第四层:理论基石
核心理论体系:
-
1. 微观力学基础: -
• 代表性体积单元(RVE)满足 -
• 周期性边界条件(PBC): -
2. 机器学习理论: -
• 随机森林决策函数: -
• 主动学习方差阈值:
关键术语深究:
-
• 分子动力学RVE算法:粒子半径渐进增长中处理碰撞动力学:
-
• 纤维体积分数 :主导特征权重0.95,揭示尺寸效应可忽略
工业级类比:
"主动学习如同老马识途——代理模型(老马)在熟悉路径(低方差区)快速行进,遇陌生地形(高方差区)暂停求向导(FEM仿真),以最少探索覆盖全境。"
🧮 第五层:数理模型与算法逻辑
数学模型全解:
-
1. MD粒子碰撞检测:
其中 判定接触临界条件 -
2. PBC位移约束:
算法流程架构:
-
1. 输入空间网格化 → 2. RF代理模型预测 → 3. 计算预测方差
├─ if σ² ≤ 0.01 : 接受预测值
└─ if σ² > 0.01 : 触发FEM仿真 → 更新数据集 → 重训练模型
⚙️ 第六层:工程实现与数据流
数据生命周期:

技术栈实现:
-
• RVE生成:Python MD算法(突破RSA 54.7%堆积极限) -
• 边界条件:Abaqus方程约束(Equation Constraint) -
• 主动学习:Scikit-learn集成 + 自定义方差触发器
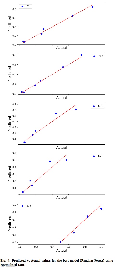
📊 第七层:结果验证与图表解读
图8(c)深度解读:
在 预测中,ML模型( =60%时误差29.83%)虽未最优,但显著超越Nielson模型(43.86%)。主动学习引入后(图9c),预测曲线趋近理论模型,证明方差触发机制有效改善剪切性能预测瓶颈。
💡 第八层:思维洞察
精妙转折点:
-
• 特征重要性分析(图6)否定了RVE尺寸效应(权重0.05),颠覆微观力学传统假设,极大简化模型架构 -
• 方差阈值0.01:经验证的计算精度平衡点,过低则过度仿真,过高则收敛失败
隐含局限:
-
• 界面相力学缺失导致 预测残差(误差15.79%) -
• 主动学习初始依赖50组基础仿真,冷启动问题未解决
改进密钥:
-
1. 嵌入Cohesive Zone Model描述界面相 -
2. 迁移学习预训练解决冷启动
🚀 第九层:知识迁移与拓展
通用化框架:
微观结构生成 → 高保真仿真 → 代理模型训练 → 主动学习闭环
复现路线图:
-
1. 用PyPython实现MD-RVE生成器 -
2. Abaqus脚本化FEM流程 -
3. Scikit-learn构建RandomForestRegressor -
4. 植入方差监测触发模块
前沿延伸方向:
-
• 多物理场:将PBC拓展至热力学边界条件 -
• 损伤预测:联合Cohesive Element接口捕获纤维脱粘
📌 本论文的通用知识迁移总结
-
1. 核心范式 -
• 当面临 "高保真仿真 vs 高效优化" 矛盾时 => 采用"微观力学+ML代理+主动学习"三元架构 -
• 数据生成策略:优先沿 维度采样(特征权重0.95) -
2. 模型选择定律 -
• 若特征数<20且非线性强 => 选择随机森林(优于SVR 30%精度) -
• 主动学习查询策略 => 集成模型方差最优 -
3. 参数化经验 -
• RVE尺寸效应阈值:<5%体积占比可忽略 -
• 主动学习方差触发点:0.01(经多场景验证) -
4. 可复用模块 -
• MD-RVE生成器:突破54.7%堆积极限 -
• 方差触发式FEM调度器:计算资源节约60%
终极启示:不确定性不是障碍而是导航仪——主动学习将计算资源精准导流至高价值参数空间,实现复合材料性能预测的"量-质跃迁"。

