

第一作者:GuangbaoYao, Jiang Li, Qian Li, Xiaoliang Chen.
通讯作者:樊春海、Ben L. Feringa
通讯单位:上海交通大学、荷兰格罗宁根大学
自然界已经进化出在单个生物聚合物中编码信息的策略,以编程具有特征性化学计量、正交性和可重构性的生物分子相互作用。然而,用于编程分子反应或组装的合成方法通常依赖于使用多条聚合物链(例如,斑片状颗粒)。
有鉴于此,上海交通大学樊春海院士和荷兰格罗宁根大学诺奖得主Ben L. Feringa等人展示了一种利用含有聚腺嘌呤(polyA)的单链DNA编码器来图案化具有价键类似物的胶体金纳米粒子的方法。

图1. 单链DNA编程纳米颗粒
本文要点
要点1. 研究人员把每一个金纳米颗粒都当成是一个“原子”,通过用交替的polyA/非polyA结构域编程每个编码器的顺序、长度和序列,研究人员合成了具有n价的可编程类原子纳米粒子(PANs),可用于组装一系列具有不同组成、大小、手性和线性的低配位胶体分子,各种各样,应有尽有!
要点2. 此外,利用PANs的可重构性,研究人员展示了动态胶体键断裂和键形成反应、结构重排甚至布尔逻辑运算的实现。这种方法可能有助于生成响应性功能材料,以用于不同的技术领域。

图2. “胶体纳米颗粒”分子

图3. “胶体纳米颗粒”寡聚体

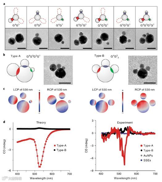
图3. “胶体纳米颗粒”分子的各向异性和手性

图5. “胶体纳米颗粒”分子之间的反应

图6. 单颗粒纳米电路
文献链接:Yao, G., Li, J., Li, Q. et al. Programming nanoparticle valence bonds with single-stranded DNA encoders. Nat. Mater. (2019)
文章来源:
DOI:10.1038/s41563-019-0549-3
https://doi.org/10.1038/s41563-019-0549-3

免责声明:本文旨在传递更多科研信息及分享,如涉及侵权,请联系下方邮箱,我们将及时进行修改或删除。转载请注明出处,如原创内容转载需授权,请联系下方微信号。
邮箱:janechou@imeta-center.com
微信号:18305163023