天天财经独家,速关注
一项重磅规划发布在即,涉及万亿级投资,涉及多个行业板块。
中国证券报·中证金牛座记者获悉,“十四五”现代综合交通体系发展规划即将出台,同时,中长期铁路网规划的修编,国家公路网规划、全国港口与航道布局规划、“十四五”铁路等行业发展规划的编制也正加快推进。
业内人士认为,“十四五”基建投资将重点聚焦“加快建设交通强国”,涉及骨干通道、城市群和都市圈轨道交通、现代化机场建设等。特别是,当前聚焦稳增长,政策靠前发力,基建投资需求有望加快释放。
值得一提的是,2022开年,A股“基建红”显得格外亮眼。

来源:Wind
加快构建现代综合交通运输体系
去年9月8日,国家发改委基础司副司长郑剑透露,国家发改委将抓紧报请国务院印发实施“十四五”现代综合交通运输体系发展规划,研究中长期铁路网规划的修编,特别是完善西部地区、边疆地区路网空白区域的铁路网络。抓紧推进国家公路网规划、全国港口与航道布局规划、“十四五”铁路、民航、邮政等行业发展规划的编制。落实“十四五”规划纲要的重大交通项目,印发全国城市轨道交通规划发展实施方案,以优化完善规划布局,引领交通基础设施高质量发展。
去年6月,交通运输部部长李小鹏受国务院委托,向全国人大常委会报告现代综合交通运输体系建设工作情况时透露,将从六方面发力,包括加快构建高质量的综合立体交通网,加快提升高品质多元化的综合运输服务能力,加快形成统一开放的交通运输市场,着力提高综合交通运输发展质量效益,深化综合交通运输体制机制改革,以及着力完善综合交通法律法规和标准体系。
地方交通运输“十四五”规划密集出炉
近期,多地相继发布了“十四五”交通运输体系发展规划。
黑龙江省近日印发的《黑龙江省“十四五”综合交通运输体系发展规划》提出,力争到2025年,全省铁路里程超过7000公里,高速铁路达到1600公里左右,除黑河、加格达奇外,基本实现“市市通高铁”。公路里程超过17万公里,高速公路突破6000公里。
江西省印发的该省“十四五”综合交通运输体系发展规划提出,到2025年,铁路通车总里程5500公里以上,力争200公里/小时及以上高速铁路通车里程达到2400公里,实现350公里/小时高速铁路设区市全覆盖。到2025年公路通车里程为7500公里以上。通用机场20个以上。
此外,福建、山西、青海、天津、甘肃等地也相继印发“十四五”综合交通运输体系发展规划。福建省提出,5年力争完成投资8300亿元。力争到“十四五”期末,高速公路建设规模达1600公里,通车里程达6500公里,陆域乡镇30分钟内便捷通高速比例提升至85%。青海省提出,到2025年,全省综合交通网里程将突破10万公里,干线铁路电气化率达到100%,10个高速公路省际通道全面形成,运输机场达到10个。天津市提出,到2025年,基本形成5条高铁城际通北京格局,高铁城际里程达到470公里,铁路网密度居全国前列,基本实现京津雄30分钟通勤,京津冀主要城市1小时通达。
基建运输等相关领域受益
聚焦稳增长,逾万亿交通基建正蓄势待发。
近日召开的国务院常务会议提出,要扩大有效投资,加快推进“十四五”规划《纲要》确定的102项重大工程项目和专项规划重点项目实施。
长江证券建筑行业首席分析师毕春晖表示,“十四五”规划《纲要》明确,“十四五”期间基建投资要聚焦“加快建设交通强国”,包括战略骨干通道、城市群和都市圈轨道交通、现代化机场等。
“一季度往往是重点基建项目集中开工时节,年初基建需求有望加快释放。”毕春晖称,考虑到上半年基建发力必要性增强,资金、项目均保障充分,需求有望迎来反转,继续看好基建产业链上业绩稳增且估值较低的龙头企业。
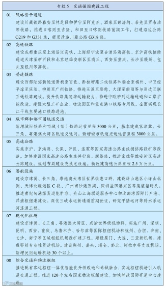
“十四五”规划《纲要》提出,加快建设交通强国,并列明部分交通强国建设工程规划,如新增建设城际铁路和市域(郊)铁路运营里程3000公里、新增城市轨道交通运营里程3000公里、新改建高速公路里程2.5万公里、新增民用运输机场30个以上,并推进120个左右国家物流枢纽建设。

来源:“十四五”规划《纲要》
华鑫证券研究所所长谭倩称,从以往经验看,当以交通为代表的传统基建发力时,建筑材料和工程机械板块会跑赢市场。进一步看,若着力点在铁路和公路时,钢铁、建筑装饰和交通运输等板块更易跑赢市场。他预计,交通、水利等细分领域仍将是新一轮传统基建发力的重要方向。
编辑:徐效鸿

推荐阅读
➤6.7亿元买1.4亿元卖,交易对手成立仅数日!交易所关注函来了
➤发生了什么?6家企业IPO撤单,专家称全年IPO将保持常态化
➤超1.1万亿元!去年吸收外资规模再创新高,今年稳住外贸外资基本盘有这些“招”

戳!![]()

