各科研同仁:
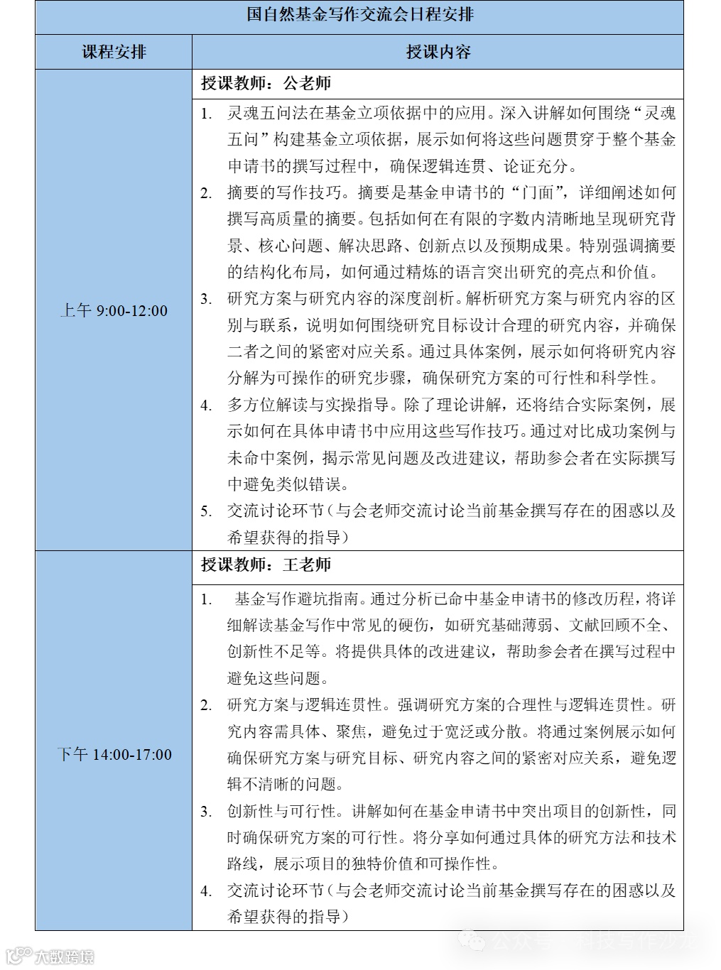
为助力大家更好地开展 2025 年国自然基金申请工作,继 2 月6日-7日的会议取得热烈反响后(国自然基金申报经验分享,参会人员热议申报技巧),科鸿教育科技再度出击!2月22日(周六)线上交流会重磅加场,助您抢占2025国自然申请先机! 公老师&王老师携 “全新案例库+评审视角拆解” ,直击本子“被毙”痛点,手把手教您写出“让专家眼前一亮”的杀手锏!
为什么这次绝不能错过?
✅ 双倍干货:2大金牌讲师×2大核心维度
👉 公老师:从 “面上/联合基金”双案例 出发,深挖“科学问题凝练、摘要“黄金三段式”,附赠 20+本经典范本 !
👉 王老师:聚焦环境/电化学领域,拆解青年项目升级攻略 ,公开“5大高频毙题雷区+图表说服力强化术+代表作筛选潜规则 ”!
【讲师简介】
1、公老师
博士,主持4项国家自然科学基金,其中2014-2018年四年获得3项目面上基金资助。基金写作沙龙创始人,组织
科技写作沙龙:心中有科学 眼中无学科中科院,北理工、清华、哈工大在内等 10 余家科研院校,30多名金牌讲师队伍,举办38 期辅导班。在全国50多所高校进行了基金经验分享,个人累计修改 700余本青年,面上,地区,重点基金涉及 30 多个专业(材料,化学,化工,医学,机械,环境,冶金,矿业,食品,中医,轻工,计算机,心理学等),命中 500余本。课内容:什么是科学问题和科学假说?如何表达科学问题和凝练宏观一招鲜?灵魂五问式科研套路与基金写法?
中科院博士,主持4项国家自然科学基金,其中2014-2018年四年连续获得3项面上基金资助。基金写作沙龙创始人,组织包括中科院、北理工、清华、哈工大在内等10余家科研院校的共计30多位金牌讲师队伍。累计举办40余期国自然基金辅导班,受邀在全国50多所高校定期进行基金经验分享,个人累计修改800余本青年、面上、地区、重点基金,涉及30多个专业(材料,化学,化工,医学,机械,环境,冶金,矿业,食品,中医,轻工,计算机,管科、数理、心理学等),命中600余本。
2、王老师
哈工大博士,清华大学博士后,主持/参与国家自然科学基金青年、国家重点研发计划、“十二五”和“十三五”水专项、畜禽“863”课题等20余项项目,在Environmental pollution、BioresourceTechnology、Ecological Engineering等国际知名期刊发表高水平学术论文40余篇,授权发明专利10余项,科技写作沙龙联合创始人,参与基金写作分享报告20余场,举办SCI写作分享报告20余场,近5年辅导命中国家自然科学基金青年项目、地区基金项目等共计60余项。士,主持4项国家自然科学基金,其中2014-2018年四年获得3项目面上基金资助。基金写作沙龙创始人,组织
科技写作沙龙:心中有科学 眼中无学科中科院,北理工、清华、哈工大在内等 10 余家科研院校,30多名金牌讲师队伍,举办38 期辅导班。在全国50多所高校进行了基金经验分享,个人累计修改 700余本青年,面上,地区,重点基金涉及 30 多个专业(材料,化学,化工,医学,机械,环境,冶金,矿业,食品,中医,轻工,计算机,心理学等),命中 500余本。课内容:什么是科学问题和科学假说?如何表达科学问题和凝练宏观一招鲜?灵魂五问式科研套路与基金写法?
博士,主持4项国家自然科学基金,其中2014-2018年四年获得3项目面上基金资助。基金写作沙龙创始人,组织
科技写作沙龙:心中有科学 眼中无学科中科院,北理工、清华、哈工大在内等 10 余家科研院校,30多名金牌讲师队伍,举办38 期辅导班。在全国50多所高校进行了基金经验分享,个人累计修改 700余本青年,面上,地区,重点基金涉及 30 多个专业(材料,化学,化工,医学,机械,环境,冶金,矿业,食品,中医,轻工,计算机,心理学等),命中 500余本。课内容:什么是科学问题和科学假说?如何表达科学问题和凝练宏观一招鲜?灵魂五问式科研套路与基金写法?
✅ 新增“限时福利”
❗️前20名参会教师可免费获得一次金牌讲师1对1摘要/标题修改服务
❗️参会即可加入专属交流群,领取经典范本+基金全方位写作指南
❗️群内开放限时问答 ,讲师现场“诊断”您的本子框架!
会议详情
⏰时间:2025年2月22日(周六)
📍 形式:腾讯会议(报名后发链接,支持回看)
🎯 适合人群:
✔️ 计划申请2025国自然(青基/面上/联合基金)的科研人
✔️ 本子总被批“创新不足”“逻辑松散”的焦虑党
✔️ 想用 “图表设计+语言张力“” 让专家“秒懂”价值的进阶选手
报名方式:联系小助手登记报名

会议费用:800元/人(开具正规会议发票+会议通知)
【转账汇款信息】



这是一次难得的学习与交流机会,无论您是初次申请国白然基金的新手,还是希望提升申请质量的资深研究者都将从中受益匪浅。让我们携手共进,在国自然基金的征途上,披荆斩棘,收获成功!

