天天财经独家,速关注
千余名学生“被开户”事件迎来新进展。
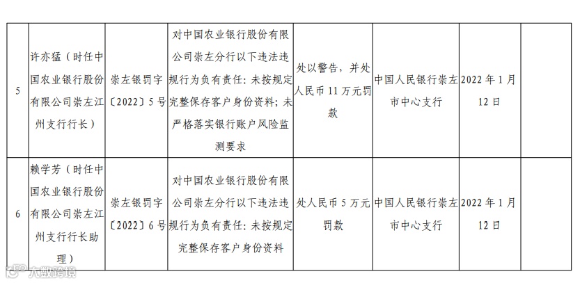
中国人民银行南宁中心支行1月20日发布公示,中国农业银行崇左分行因存在未落实个人银行账户实名制管理规定等违法违规行为,罚款1142.5万元。
相关责任人也领到罚单。时任农业银行崇左分行行长、副行长、个人金融部/个人信贷部/消费者权益保护办公室总经理、江州支行行长、江州支行行长助理被分别处以11万元、5万元、5万元、11万元、5万元罚款。



图片来源:中国人民银行南宁中心支行
千余名学生莫名“被开户”
2021年12月,广西崇左幼儿师范高等专科学校多名毕业生反映,在不知情的情况下,被开立多个农业银行的Ⅱ类、Ⅲ类电子账户,有人名下的账户多达10余个,这些账户的开户行均为中国农业银行崇左江州支行。
对此,学校发布声明称:学校没有通过任何渠道泄露学生的身份信息,没有代理学生开设银行账户或办理一类、二类、三类卡账户的业务。请有关当事人通过合法渠道维护自身权利。学校有权通过法律渠道追究由于不实举报、不实新闻报道造成的名誉损失。

来源:崇左幼儿师范高等专科学校
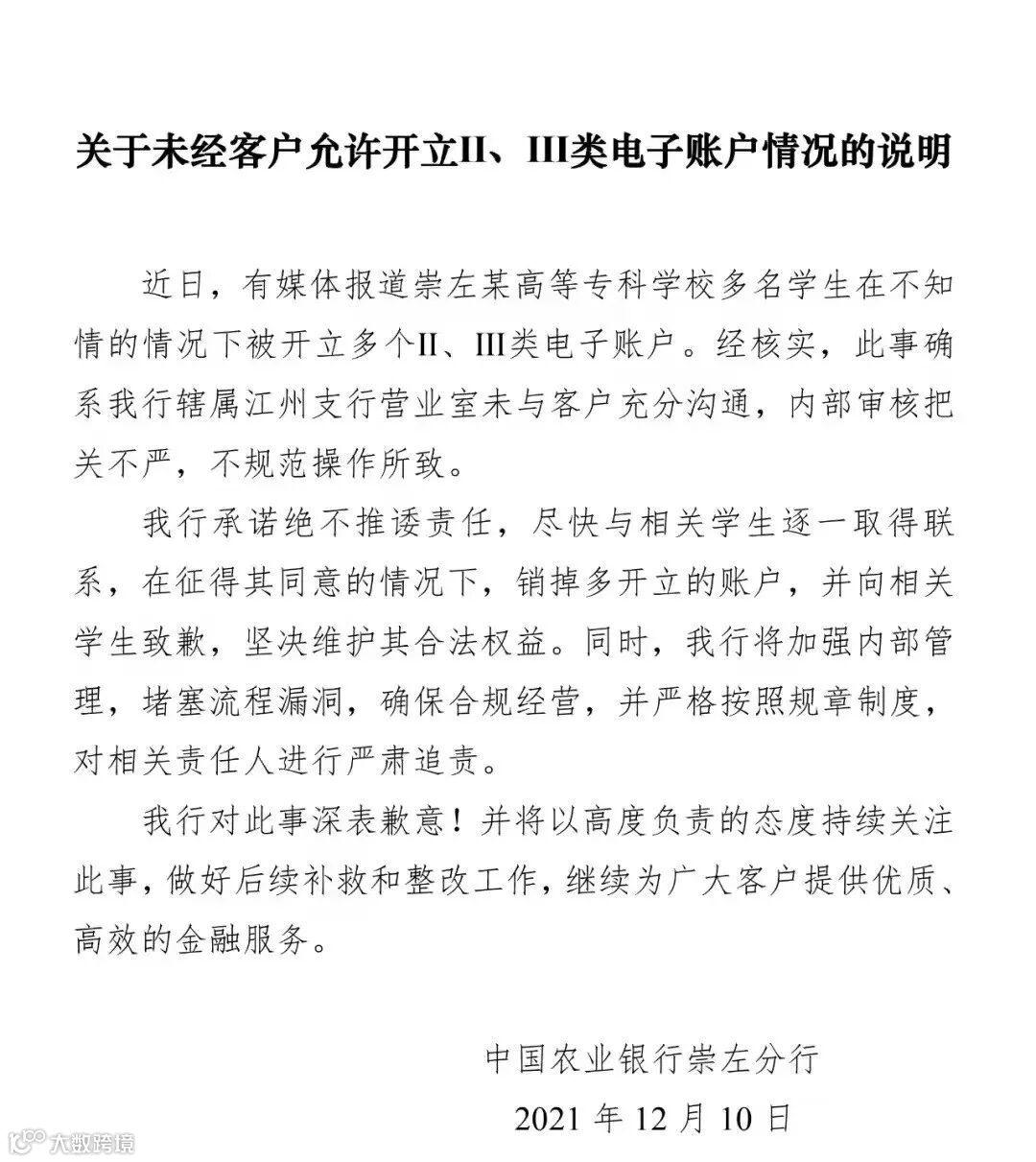
涉事银行方发布声明称:经核实,此事系该行辖属江州支行营业室未与客户充分沟通,内部审核把关不严,不规范操作所致。承诺绝不推诿责任,尽快与相关学生逐一取得联系,在征得其同意的情况下,销掉多开立的账户,并向相关学生致歉,坚决维护其合法权益。同时,将加强内部管理,堵塞流程漏洞、确保合规经营,并严格按照规章制度,对相关责任人进行严肃追责。

来源:中国农业银行崇左分行
涉事银行13人被追责
2021年12月16日,中国农业银行广西分行通报:经查,2020年6月24日,江州支行营业室批量开立12536户Ⅱ、Ⅲ类电子账户,涉及1457名学生。开户所用信息为江州支行向学校提供代收学费服务时获得,江州支行营业室超范围使用,违规开立账户。崇左分行和江州支行存在严重违规、管理不力问题。
基于目前已查明的违规事实,已按照《中国农业银行员工违规行为处理办法》,对涉及管理、经营、操作层面的13名责任人进行了免职、记过等追责:免去崇左分行行长职务;给予时任崇左分行分管副行长记过处分;给予时任崇左江州支行行长降级处分;给予现任崇左江州支行行长记过处分;给予时任崇左江州支行分管副行长和行长助理撤职处分;给予时任崇左江州支行营业室主任和内勤行长留用察看处分;其余5人根据违规情形给予相应的纪律处分。
编辑:徐效鸿

推荐阅读
➤新冠特效药来了?医药生物板块重挫!妖王之王跌停,东北药茅连续三日跌停
➤换电模式大利好!七部门发文促进绿色消费,支持新能源车、光伏产业
➤超7000亿美元!外资近4年大举增持境内股票债券,这场发布会信息量超大

戳!

