天天财经独家,速关注
“日入斗金,让保险公司给你发工资。”
“即使不幸被隔离,也可以在家躺赚2000+。”
这些“防疫隔离险”的宣传语,在各大社交平台迅速蔓延,令不少消费者“心动,求链接”。
不过,有不少入局“薅羊毛”的投保者,正在为理赔困难、保单退不掉而发愁。防疫隔离险到底是“真保障”还是“智商税”?
人在家中坐,钱从天上来?
日前,某社交平台上一篇关于“防疫隔离险”的帖子引发关注。帖子中,有网友以投保受益人的身份晒出自己购买“隔离险”的经验之谈:“59元管一年,隔离赔付津贴200元/天”“人在家中坐,钱从天上来 。”
来源:某社交平台
中国证券报·中证金牛座记者调查发现,多家保险公司都推出了防疫隔离险产品。例如,平安保险推出“平安安心抗疫险”,复星联合健康推出“复星联合爱无忧意外险”,众安保险推出“新冠隔离津贴险”,富德生命人寿推出“安心保·隔离守护”,众惠财产相互保险社推出“众惠相互防疫绿码通”,太平财险推出“新冠肺炎·隔离津贴版”等。
所谓“隔离险”,本质上大多都是一年期以内的意外险。新冠疫情发生后,不少险企顺应市场变化及客户需求,在承担意外责任的同时,扩展了保险责任,包括因疫情防控政策而导致的强制隔离,达到理赔条件后以津贴形式进行经济补偿。
记者对比了几家保险公司的防疫隔离险产品,发现这些产品有一些共性:一是保费较低,部分产品一个月只需保费8.8元,甚至有的低至一年59元。二是投保便捷,多为线上自助下单,有的产品与航空公司、旅游公司等平台合作,在购买机票时勾选下单即可生成保单。三是理赔回报诱人,多家保险公司都以“躺着赚钱”“薅羊毛”等字眼吸引投保者,赔付金额每天100元至2000元不等。
赔付范围非常局限
在隔离险产品火出圈的同时,不少消费者纷纷表示,理赔并没有广告中说的那么容易。
记者搜索黑猫投诉平台,“隔离险”的相关投诉多达1500条。消费者投诉的重点在于“被隔离却没有产生理赔”“退保手续费高昂”“理赔证明材料苛刻无法提供”“强制购买”等。
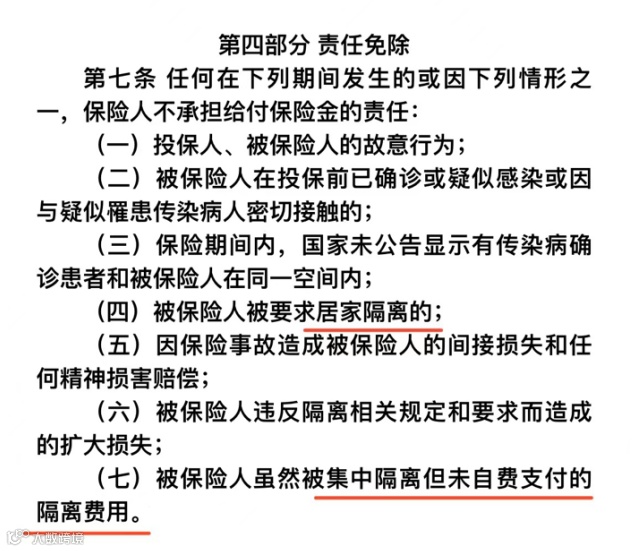
记者调查发现,实际上大部分隔离险产品的赔付范围非常局限,免赔条款相对较多,居家隔离、非自费隔离、从中高风险地区回家隔离、次密接、全域管控等情况都不在理赔范围之内。
来源:某保险公司疫情津贴险
此外,有消费者投诉,理赔金额并没有宣传的那么多。该消费者表示,投保期间被强制隔离7天,应按3000元一天赔偿,总计应是21000元,可最后实际到手只有2500元。
来源:黑猫投诉平台
记者发现,在很多隔离险投保渠道中,这份保险还包括公共交通工具意外身故或伤残的赔付内容。例如,航空意外保额300万元、火车意外保额50万元、汽车意外保额10万元等。
来源:去哪儿APP
根据监管要求,隔离险只能是意外险、疾病险等险种的扩展。记者发现,从赔付金额来看,交通意外占绝对大头。同时,记者发现在很多隔离险投保渠道中,平台方会把保障内容清楚展示,但是与保险合同相关的“重要说明”“条款协议”等信息,会被折叠或需要点击进入才能看到,如果用户不仔细查阅,很容易忽视这些信息。
“隔离险”规范发展亟待解决
当前,人们对保险重要性的认知日渐提升。据宏利调查显示:超75%内地受访者认为疫情下保险重要性提升。调查显示,就偏好的保险产品而言,在未来一年内,内地消费者优先选择的保险产品包括重大疾病险(54%)、意外保险(49%)和养老/储蓄保险(49%)。而受访者目前持有的保险产品中,这三类保险同样排名前三。
业内人士指出,面对待开发的巨大市场,保险行业顺应市场变化和客户需求进行创新,是件好事。但鼓励创新的同时,也要规范相关创新行为。打着防疫的幌子,将公平合理的商业保险作为“福利”甚至“躺赚”进行营销,就不合规了。“隔离险”可以有,不过,让“隔离险”充分发挥保障功能,实现规范发展,还有一些问题亟待解决。
业内人士指出,从产品端来看,隔离险是新险种。在产品定义、理赔条件等方面都没有专门的监管细则,因此具有模糊性和混淆性。且该类产品多为线上自助购买,没有客服人员进行相关讲解,很容易导致消费者在未充分理解条款的情况下盲目下单。
编辑:于红波

推荐阅读
➤基金经理“作文选”!李晓星、刘彦春、周应波等人四季报都说了啥

戳!![]()

