天天财经独家,速关注
中小银行又有大动作!
1月16日晚间,南京银行公告称,拟与苏宁消费金融(简称“苏宁消金”)的部分股东进行股权转让磋商,如后续转让成功,预计将取得苏宁消金的控股权。此前,宁波银行以10.91亿元收购华融消费金融70%股权,拿到消金牌照。
据分析师预测,在征信体系逐步完善、供需两端共同拉动下,预计2025年我国居民消费信贷余额(剔除房贷)有望达到28万亿元。
业内人士表示,消费金融公司为全国性牌照,可以跨区域经营,对区域性中小银行而言具有较高的牌照价值。据不完全统计,目前开业的30家消金公司中,有14家具有中小银行股东背景。
南京银行拟控股苏宁消金
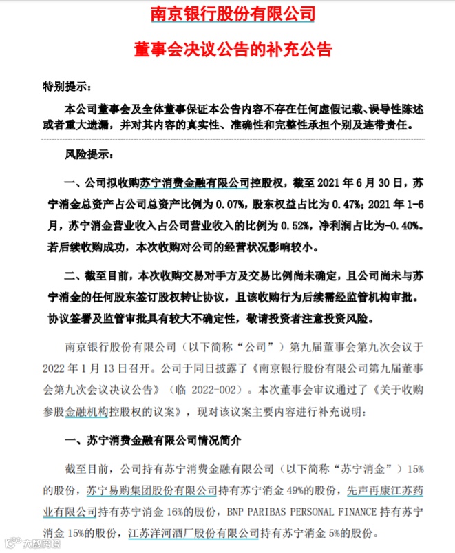
南京银行公告显示,1月13日,该行董事会审议通过了《关于收购参股金融机构控股权的议案》,拟收购苏宁消费金融有限公司控股权。但收购交易对手方及交易比例尚未确定,该行尚未与苏宁消金的任何股东签订股权转让协议,且该收购行为后续需经监管机构审批。

图片来源:南京银行公告
资料显示,截至目前,南京银行持有苏宁消金15%股份,苏宁易购持有苏宁消金49%股份,先声再康江苏药业持有苏宁消金16%股份,BNP PARIBAS PERSONAL FINANCE持有苏宁消金15%股份,洋河股份持有苏宁消金5%股份。

图片来源:Wind
截至2021年6月30日,苏宁消金注册资本6亿元,资产总额11.15亿元,股东权益5.37亿元;2021年1-6月实现营业收入1.06 亿元,净利润-0.34亿元。
截至2021年6月30日,苏宁消金总资产占南京银行总资产比例为0.07%,股东权益占比为 0.47%;2021年1-6月,苏宁消金营业收入占南京银行营业收入的比例为0.52%,净利润占比为-0.40%。
中小银行纷纷瞄准消费金融公司牌照
近年来,多家中小银行纷纷瞄准消费金融公司牌照。
2021年12月27日,中国华融发布公告称,拟向宁波银行转让华融消费金融70%股权。公告显示,本次转让的华融消费金融股权评估价格为7.27亿元,最终受让价格为10.91亿元。
湖州银行最新披露的招股说明书也显示,该行拟申请发起设立以绿色金融为特色的消费金融公司。
2021年3月1日,江苏银行公告称,江苏银保监局已批准江苏银行子公司苏银凯基消费金融有限公司开业。
据不完全统计,目前已成立的消金公司达30家,其中银行系(银行为第一大股东)消金公司达19家,区域性中小银行又占绝大多数,涉及北京银行、上海银行、江苏银行、中原银行、盛京银行、晋商银行、蒙商银行、杭州银行、哈尔滨银行等。
除银行外,互联网公司也是消费金融公司的“爱慕者”。四川银保监局9月2日批复显示,唯品富邦消金注册资本为5亿元。其中,唯品会出资2.495亿元,占注册资本的49.9%;特步出资1.255亿元,占注册资本的25.1%;富邦华一银行出资1.25亿元,占注册资本的25%。
中金公司表示,经过近10年的爆发式发展之后,我国消费信贷行业逐步过渡到稳健增长的新阶段。展望未来,在征信体系逐步完善、供需两端共同拉动下,预计2025年我国居民消费信贷余额(剔除房贷)有望达到28万亿元。此外,在监管环境变化、消费贷供给端持续扩容以及行业参与主体角色转换下,消费金融公司作为资金方在消费贷款市场中的份额有望迅速提升。
不过,行业发展仍面临不小压力。2021年8月,多家消费金融公司收到监管部门窗口指导,个人贷款利率应全面控制在24%以内,而消费金融公司的综合资金成本较高,部分公司盈利将面临挑战,寻求更低成本的资金成为发展关键。
编辑:亚文辉

推荐阅读
➤“宁王”450亿定增获交易所审核通过!多家锂电上市公司忙扩产
➤15个交易日涨近3倍!题材火爆,为两款新冠特效药提供原料?公司回应:没有

戳!![]()

