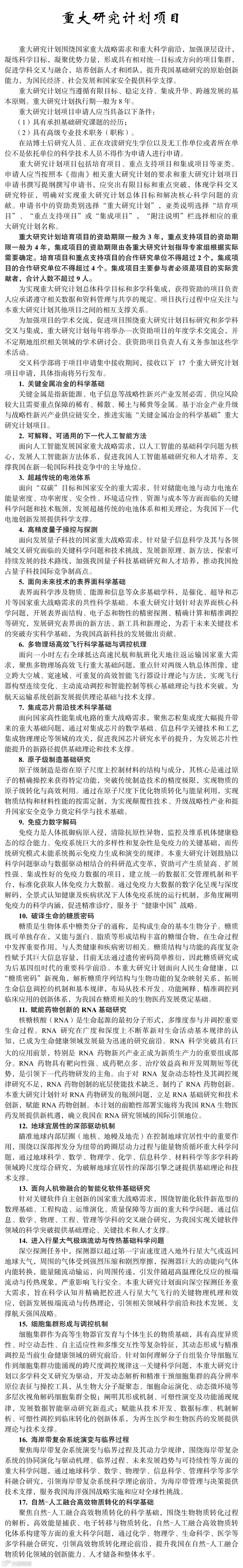
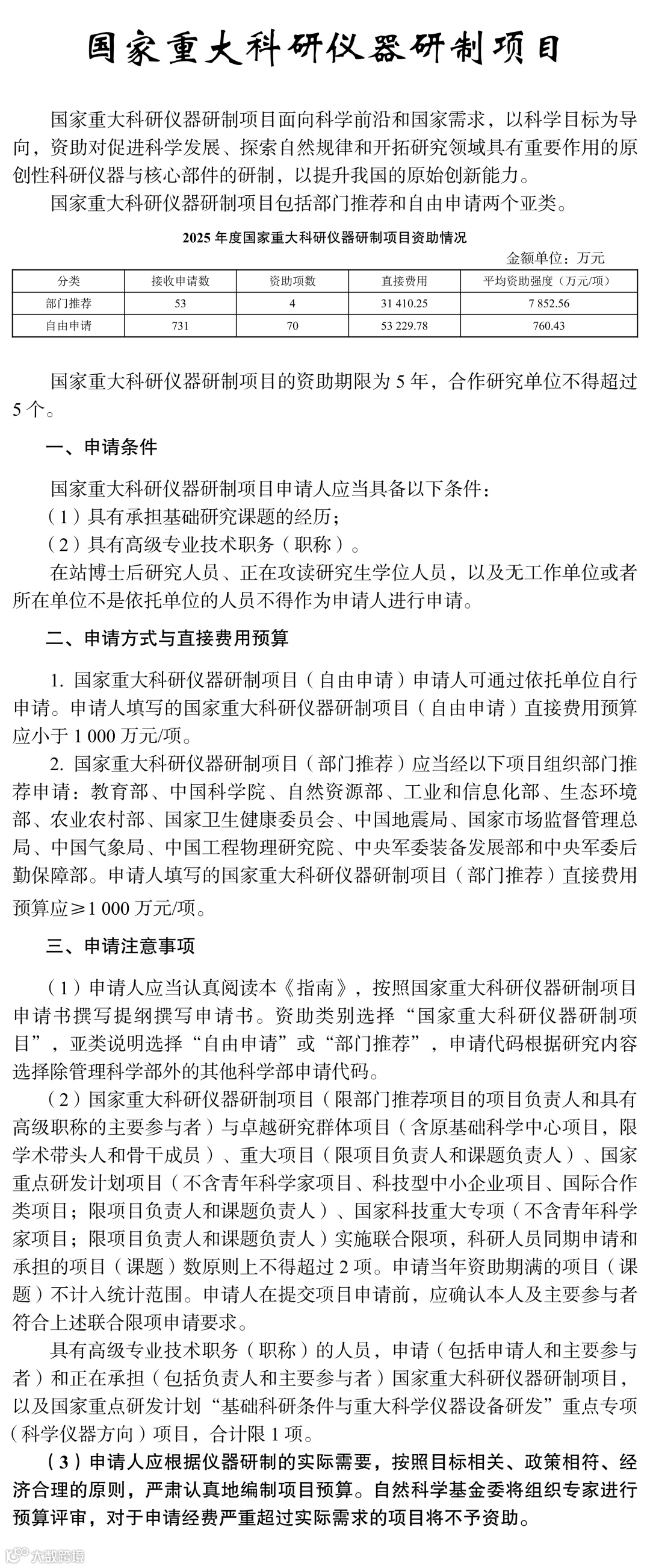
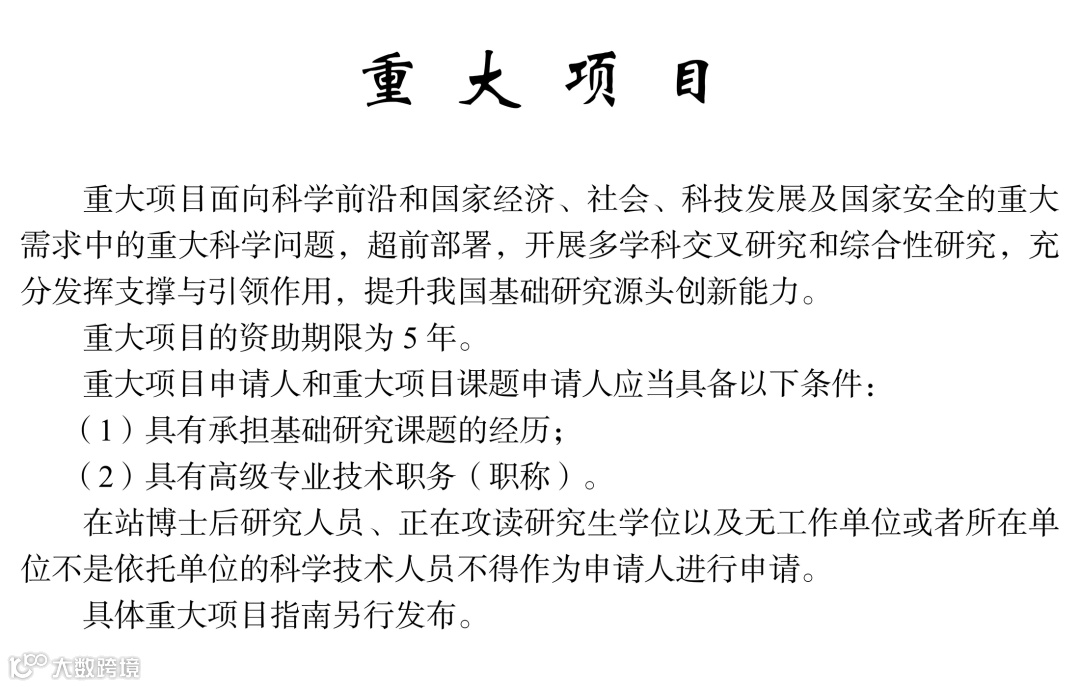
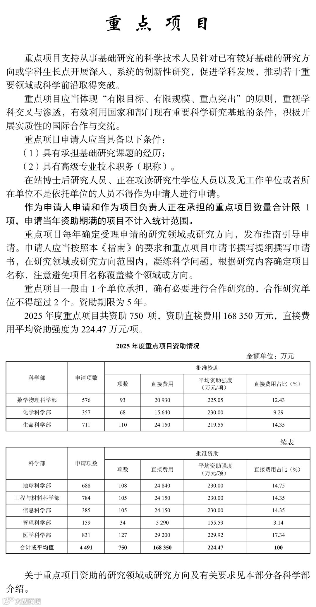
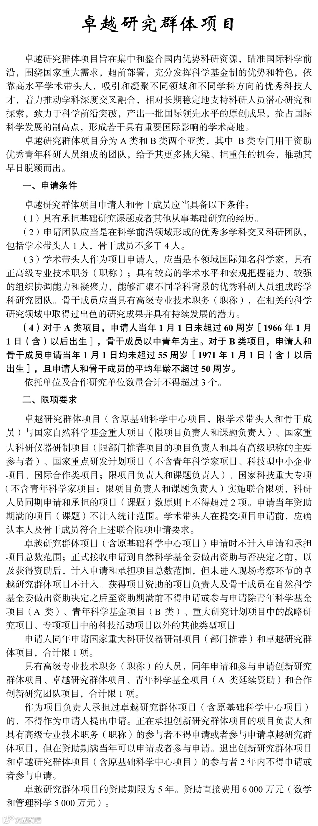
1月19日,国家自然科学基金委员会正式发布《2026年度国家自然科学基金项目指南 》。
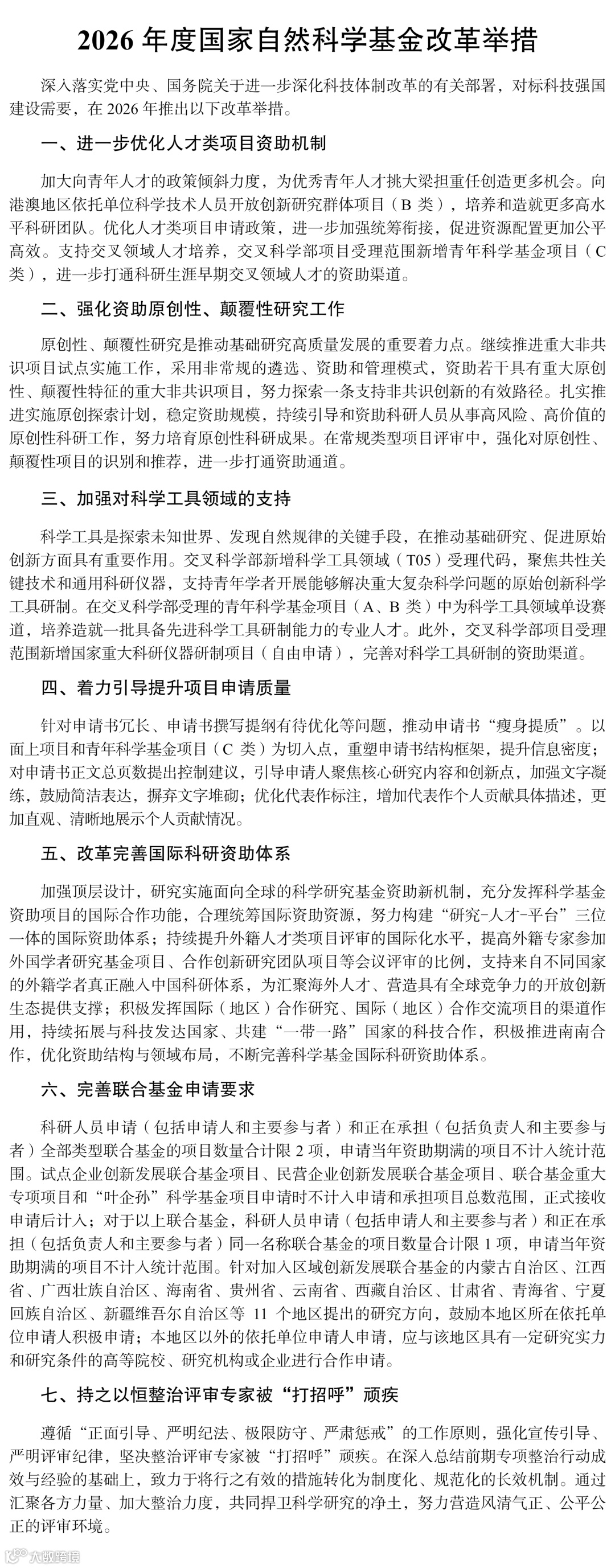
改革举措如下:
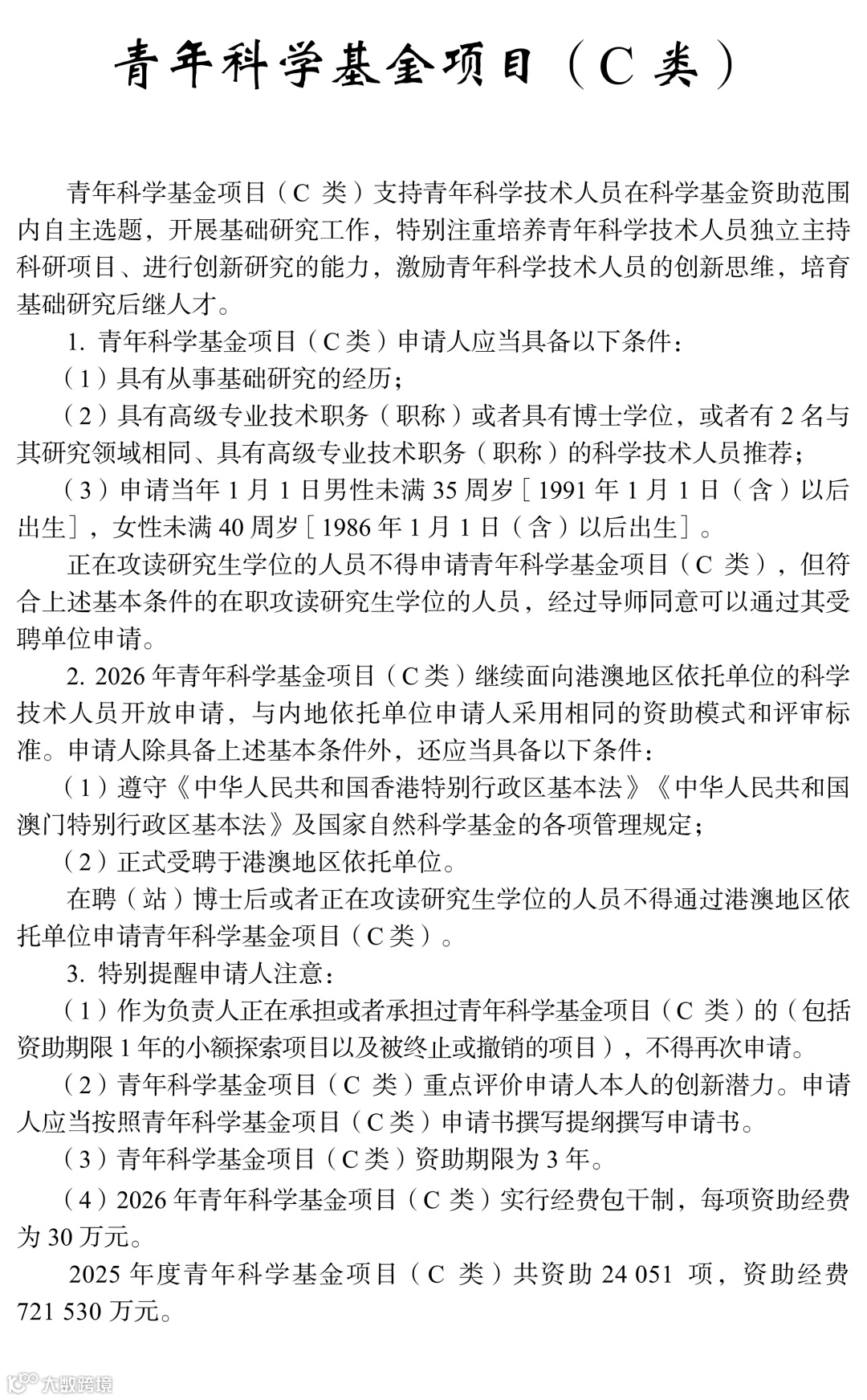
部分项目申请规定如下:
来源:国自然基金委。
青塔旗下专注于全球科研基金数据服务的SaaS平台——自科云已完成重大升级:重磅上线24年、25年国家自然科学基金项目数据,更新增了全国24个省级自科基金项目数据超20万条,平台数据总量正式突破671万条。
自科云还正式推出AI智能版,新增三类场景化智能报告功能,包括项目设计范式参考、选题重复率检测、热门选题查询,覆盖科研人员选题申报这一核心场景需求。以“精准数据+智能分析”双轮驱动,为科研人员、高校及科研机构提供更高效、精准的科研基金数据解决方案。
新老用户限时免费使用
自科云正开放限时免费使用福利,新用户自助注册后登录即可免费使用7天,老用户登录可免费使用3天。PC端用户可访问网址:fund.cingta.com;手机端用户可点击文末「阅读原文」,或扫描下方二维码。(为更好地体验平台完整功能,建议使用电脑端登录。)

