天天财经独家,速关注
又见巨额罚单!
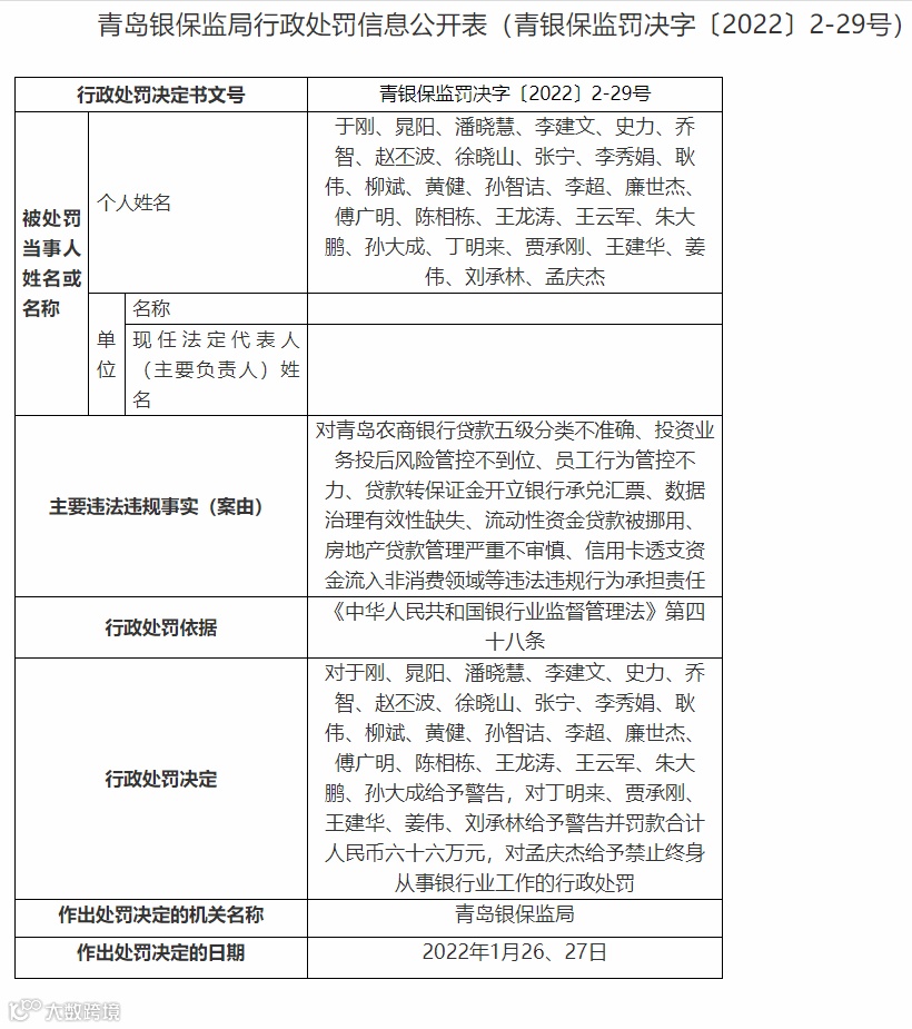
1月28日晚间,青农商行发布公告称,近日因房地产贷款管理严重不审慎、信用卡透支资金流入非消费领域等多项问题共被给予罚款4410万元。
近年来,金融业监管呈持续高压态势。银保监会日前披露的数据显示,2021年全年处罚银行保险机构3870家次,处罚责任人员6005人次,罚没26.99亿元。
青农商行被罚4410万元
罚单显示,青农商行于1月26日被青岛银保监局处以罚款4410万元。涉及以下违规事项:贷款五级分类不准确、投资业务投后风险管控不到位、员工行为管控不力、贷款转保证金开立银行承兑汇票、数据治理有效性缺失、流动性资金贷款被挪用、房地产贷款管理严重不审慎、信用卡透支资金流入非消费领域等。
来源:银保监会官网
28名相关责任人也被给予行政处罚。其中,22名责任人被给予警告,丁明来、贾承刚等5名责任人被给予警告并罚款合计66万元,1名责任人孟庆杰被给予禁止终身从事银行业工作的行政处罚。
来源:银保监会官网
银保监会官网显示,2014年9月26日,青岛银监局核准孟庆杰青农商行黄岛支行行长任职资格。2021年7月21日,青岛银监局核准丁明来青农商行董事的任职资格。2016年12月19日,青岛银监局核准贾承刚青农商行董事任职资格。
青农商行官网显示,该行于2012年6月28日挂牌开业,2019年3月26日在深交所上市,是全国最年轻的A股上市银行和长江以北第1家A股上市农商银行。最新财报显示,截至2021年9月末,该行资产总额达4068.11亿元。2021年1-9月,该行实现营业收入84.32亿元,同比增长19.34%,归母净利润27.33亿元,同比增长10.48%。
对于这一巨额罚单,青农商行也在第一时间做出回应:此次监管处罚源自近几年监管部门组织的多项检查,目前大多数问题已经完成整改。监管检查是保障银行业稳健经营的重要手段,本行全面接受检查处罚。下一步,本行将通过问题整改,举一反三,进一步聚焦主责主业,深化结构调整,强化合规管理,促进整体管理水平不断提升,持续保持稳健良好发展。
近期频现大额罚单
近年来,金融业监管呈持续高压态势,多张巨额罚单出现。
2021年12月31日,银保监会官网公布了9张大额罚单,其中成都农商银行、外贸信托分别被罚1100万元、1080万元;华夏银行重庆分行、国家开发银行海南省分行、韩亚银行、重庆三峡银行等7家银行被罚金额超100万元。
来源:银保监会官网
2020年9月4日,银保监会官网披露多张巨额罚单。其中,民生银行因违规为房地产企业缴纳土地出让金提供融资、为“四证”不全的房地产项目提供融资等多项违法违规行为,被银保监会罚款合计10782.94万元。浙商银行因不良资产虚假出表、通过违规发售理财产品实现本行资产虚假出表等31项违法违规行为,被罚款10120万元。广发银行因向关系人发放信用贷款等21项行为,被罚款合计9283.06万元。
2021年监管评估结果显示,银行业保险业公司治理状况总体呈现稳步向好趋势。同时,部分问题仍需高度关注,包括股东行为不合规不审慎、关联交易管理存在缺陷、董事会运作有效性不足等。
编辑:曹帅

推荐阅读
➤新能源汽车产量暴增173.9%!GDP突破3万亿元,深圳交出经济“成绩单”
➤北京一社区提升管控措施,丰台组织第四轮核酸检测;杭州昨日新增18例确诊
➤私募量化集体平仓致市场下跌?头部机构幻方量化辟谣!多家私募大手笔自购

戳!![]()

