

撰稿 | 徐兴元(莫纳什大学 博士后)
说明 | 本文来自文章作者(一作)投稿
人工神经网络广泛应用于人脸识别、语音翻译、医疗诊断、自动驾驶等重要领域,其性能主要由硬件算力决定,目前所广泛应用的神经网络硬件都基于数字电子架构。然而,该架构的两个本质局限—冯诺曼依瓶颈与电子速率瓶颈,极大限制了神经网络硬件的潜在算力。首先,数字架构中,数据的存储和运算是分布式的,因而在计算过程中,会有大量的能源和算力消耗在数据的反复读取和存储中,此限制被称为冯诺曼依瓶颈。其次,由于电子微处理器中的寄生电容和互联时延问题,电子系统存在着本质的带宽限制,导致电子微处理器的主频事实上在过去十年已没有明显提升,此限制也被称为电子速率瓶颈。
艺术插图/图源:长春光机所,Light学术出版中心,新媒体工作组
光子神经网络工作于模拟架构中,即数据在硬件系统中的实时位置与进行运算的位置相同,因而规避了冯诺曼依瓶颈。此外,宽达数十太赫兹的光谱也为高速运算提供了充足的带宽。目前已有来自加州大学、麻省理工学院、明斯特大学等单位的研究团队做出了一系列在网络尺度、可集成性、片上存储等方面的突破,然而尚未能实现较高运算速度与高维数据处理能力,光子神经网络的超高运算潜力尚未得到证实。
近日,澳大利亚研究人员徐兴元博士(莫纳什大学)、谭朦曦博士、David Moss教授(斯文本科技大学)、Arnan Mitchell教授(皇家墨尔本理工大学)等首次提出并实现了基于波长、时间交织的光子卷积加速器。该文章以" 11 TOPS photonic convolutional accelerator for optical neural networks"为题发表在Nature。
封面图 徐兴元博士(莫纳什大学)展示集成克尔光频梳芯片
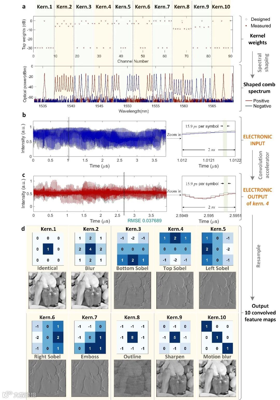
研究人员通过采用集成高品质因素、高非线性微环与波导色散调控,实现了高相干度、易于产生的集成克尔孤子晶体光频梳。
研究人员将该光频梳进行频域整形并且与高速光电调制相结合,实现了输入数据在并行波长通道上的组播与加权,然后采用光学色散介质作为缓存,对组播信号进行了步进延时(步长为单个码元时长),从而在时域上对齐了不同波长通道中需要加权求和的码元,最后通过光电转换实现处理结果的高速实时读取(如图1所示)。通过这一系列步骤,波长构架的卷积窗口(感知域)即可在时域以超过60GBaud的速率滑动,结合克尔光频梳所实现的高并行度(C波段90个波长通道),实现了11 TOPS(太运算每秒)的运算速度,即每秒可完成11万亿次运算。

图源:Nature 589, 44–51 (2021). Fig 1
通过这一系列步骤,数学模型抽象的神经元突触就被光频梳在实际物理系统中实现,其中突触连接的权重由光频梳的光功率体现。最终实验验证了高维图片处理(实验结果如图2所示)以及深度学习光子卷积神经网络(实验结果如图3所示)。

图源:Nature 589, 44–51 (2021). Fig 3
在国际相关研究成果的基础上实现了数个突破,包括:
1. 由于集成克尔光频梳所提供的大量波长通道,运算速度首次突破到11 TOPS以上;
2. 首次实现了利用光学手段进行高维数据处理(25万像素点),为光子神经网络的进一步实际应用如人脸识别等展现了可能;
3. 实现了500张MINIST手写数字图片的高速分类预测,准确率达到88%以上;
4. 实现了具备高速光电接口的硬件加速器,速度可达64G Baud以上,并且可与现有电子或者光学硬件兼容互联;
5. 结合应用了集成克尔光频梳,为实现光子神经网络的单片集成奠定了基础。

图源:Nature 589, 44–51 (2021). Fig 6
后续,研究人员将继续优化本方案的性能指标,如处理速度、并行度、体积与可集成性、功耗等。本工作实验证明了光子神经网络硬件的运算潜力,并且具有高速光电接口,未来可作为通用卷积特征提取前端与其他光电模数架构互联,在卷积神经网络中可承担70%以上的运算负荷,大幅提升系统整体算力,在未来实时人工智能应用场景如无人驾驶、医疗诊断等方面有重要应用。
文章作者(一作)简介
徐兴元,莫纳什大学博士后,斯文本科技大学博士(2020,导师为David Moss教授)。主要研究光子神经网络、克尔光频梳、微波光子学。
截止至目前为止,发表学术论文100余篇;在光学领域权威期刊如Nature, Nature Communications、Laser & Photonics Reviews等发表期刊论文28篇,包括第一作者论文17篇;在顶级国际会议包括CLEO, OFC等共发表会议论文80篇以上。已发表论文近三年内引用次数累计2000次以上, H指数26(据谷歌学术统计)。
于2019年获得年度IEEE光子学会博士奖学金(全球每年十名);于2020年被澳大利亚全国性新闻刊物《The Australian》评选为Rising Stars,该奖项针对全澳工作十年之内的青年科研人员,在数学物理方向共有5人入选。
文章信息
Xu, X., Tan, M., Corcoran, B. et al. 11 TOPS photonic convolutional accelerator for optical neural networks. Nature 589, 44–51 (2021).
文章地址
https://doi.org/10.1038/s41586-020-03063-0
免责声明:本文旨在传递更多科研资讯及分享,所有其他媒、网来源均注明出处,如涉及版权问题,请作者第一时间后台联系,我们将协调进行处理(按照法规支付稿费或立即删除),所有来稿文责自负,两江仅作分享平台。转载请注明出处,如原创内容转载需授权,请联系下方微信号。
