天天财经独家,速关注
3月11日,A股上市公司德邦股份被收购传闻落定。完成相关转让后,京东集团将成为德邦股份间接控股股东,通过宿迁京东卓风企业管理有限公司持有德邦股份66.4965%的股份。
根据公告,为提高京东集团对下属物流业务板块的整合效率,本次要约收购以终止德邦股份的上市地位为目的。截至3月11日,德邦股份股票总市值约为130亿元。
德邦股份向中国证券报记者表示,在达成战略合作后,德邦与京东将保持品牌和团队独立运营,战略与业务方向也整体保持不变。双方将在快递快运、跨境、仓储与供应链等领域展开深度合作。
京东方面,2021年,京东物流总营收达1047亿元,外部客户收入占比56.5%。2月25日,京东物流在港交所公告,2月底完成对本地即时配送及零售平台达达集团的增持,持股比例约52%。京东物流CEO余睿表示,京东物流深耕技术驱动的一体化供应链物流服务,继续为用户提供高品质服务体验,最大化助力实体经济和新兴产业。
京东将成德邦股份间接控股股东
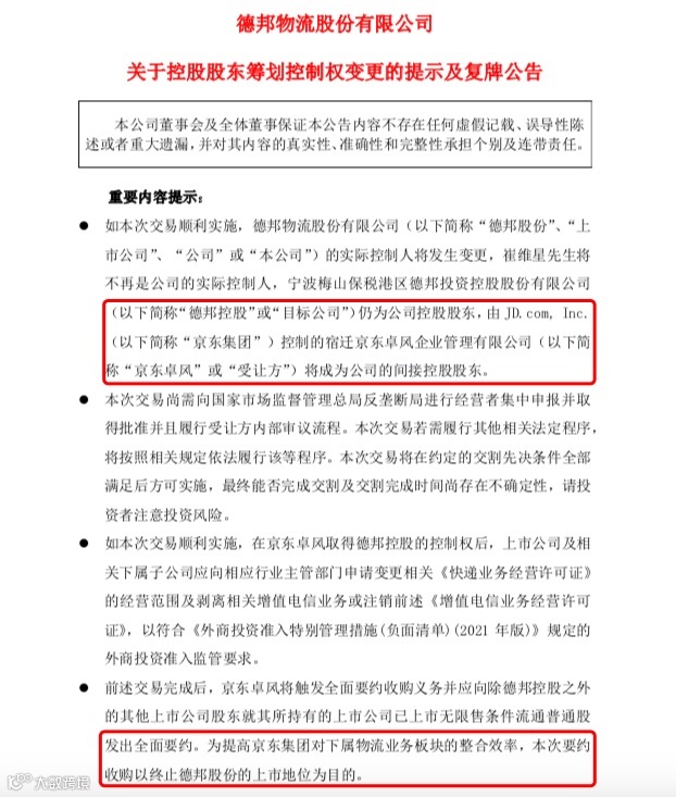
3月11日晚间,德邦股份公告称,公司于3月11日收到公司控股股东及实际控制人崔维星的通知,崔维星及其一致行动人薛霞(合称为“创始股东”)、通过宁波梅山保税港区德邦投资控股股份有限公司(简称“德邦控股”或“目标公司”)间接持有公司股份的德邦控股董事、监事、高级管理人员(合称为“董监高转让方”)及德邦控股除前述创始股东、董监高转让方外的合计153名自然人及机构股东(与创始股东、董监高转让方合称“转让方”)分别与宿迁京东卓风企业管理有限公司(简称“京东卓风”或“受让方”)签订相关股份转让协议等交易文件,在满足股份转让协议等交易文件约定的交割条件的前提下,受让方合计将受让转让方持有的目标公司99.9870%的股份。

来源:德邦股份公告
公告显示,京东卓风由JD.com, Inc.(简称“京东集团”)控制,交易完成后,京东集团将成为德邦股份的间接控股股东。天眼查数据显示,京东卓风由JD Logistics, Inc.(简称“京东物流”)旗下的京东物流供应链有限公司全资控股。
本次交易尚需向国家市场监督管理总局反垄断局进行经营者集中申报并取得批准。此外,本次交易尚需经受让方间接控股股东京东物流股东大会以及受让方唯一股东京东物流供应链有限公司的审议批准。本次交易将在约定的交割先决条件全部满足后方可实施,最终能否完成交割及交割完成时间尚存在不确定性。
京东卓风将通过受让德邦控股部分股份且同时接受德邦控股部分股东委托获得德邦控股部分股份对应的表决权的方式实现对德邦控股的控制,从而间接控制德邦控股所持有的上市公司66.4965%股份。
前述交易完成后,京东卓风将触发全面要约收购义务并应向除德邦控股之外的其他上市公司股东就其所持有的上市公司已上市无限售条件流通普通股发出全面要约。为提高京东集团对下属物流业务板块的整合效率,本次要约收购以终止德邦股份的上市地位为目的。若德邦股份终止上市,收购人将根据《证券法》第74条的规定,在两个月的期间内,按照本次要约价格收购余股股东拟出售的余股,上述两个月的期间的起始日以及在此期间内收购余股的具体程序和操作步骤将另行公告。
德邦股份下周一复牌
德邦股份公告称,经公司向上海证券交易所申请,公司股票将于2022年3月14日上午开市起复牌。2月28日以来,德邦股份股票一直处于停牌状态。
停牌前的三个交易日(2月23日-25日),德邦股份累计上涨19.55%。2月25日,公司股价更是放量涨停。更早之前,德邦股份被收购的传闻多次见诸网络。停牌前放量涨停!这家快递公司收购传闻再起,字节、京东回应
京东物流2021年营收破千亿元
京东近期在物流领域动作频繁。除收购以大件快递为主的德邦股份外,京东在2月底完成对纳斯达克上市公司达达集团的增持。2021年,京东物流营收破千亿元人民币。
根据京东物流2月25日在港交所发布的公告,京东集团与中国领先的本地即时配送及零售平台Dada Nexus Limited(“达达”)联合宣布,京东集团在达达的投资已取得所有必要的监管批准。达达向京东集团发行一定数量的普通股,京东集团以5.46亿美元现金及若干战略资源作为对价。京东集团将持有达达约52%的已发行及流通在外的股份,并预计将达达的财务业绩并入其合并财务报表中。
根据达达集团3月9日公告,2021年第四季度,达达集团总营收约20亿元人民币,可比口径下的同比增速为80%;2021年总营收为69亿元人民币,可比口径下同比增长78%。
京东物流方面,2021年京东物流总收入达1047亿元,同比增长42.7%,其中来自外部客户收入达591亿元,同比增长72.7%,占总收入比例达56.5%。京东物流提前超额完成2017年正式独立之际制定的“五年收入规模过千亿、外部客户收入占比过半”战略目标。
京东物流官方微信号文章称,京东物流一体化供应链物流服务正帮助更多企业实现供应链综合效率提升和成本降低,提升企业市场竞争力。京东物流CEO余睿表示,京东物流将充分发挥新型实体企业效能,深耕技术驱动的一体化供应链物流服务。
此外,德邦股份表示,公司深耕快运行业20余年,在向快递全面转型后,公司结合自身大件基因优势和战略定位,逐步完善了大件运营配称体系。截至2021年6月30日,德邦物流在全国拥有超3万个营业网点、140个仓库、超2000条干线路线。
编辑:王寅

推荐阅读
➤上海辟谣“封城”传言,长春全市小区封闭式管理!一大波股票闪电涨停,A股“深V”反弹,券商:投资者不妨抬头看远方
➤A股午后反弹的“推手”找到了?线索藏在央行最新公布的这些数据里……
➤@2亿投资者!证券违法行为人财产优先用于民事赔偿,走哪些流程?投资者申请期限、金额怎么定?证监会公开征求意见

戳!

