天天财经独家,速关注
2021年的两只“冠军基”——前海开源公用事业股票基金和前海开源新经济混合基金,2月26日公告称,将申购限额调高至100万元。
凭借优异的业绩表现,两只“冠军基”规模从原来的几亿元飙升至258.2亿元和142.6亿元。这两只基金均由崔宸龙管理,其管理规模也突破了400亿元。
今年以来,尽管新能源板块遭遇深度回调,但基民越跌越买,崔宸龙管理的前海开源公用事业股票基金在销售渠道的热度居高不下。此外,张坤、朱少醒等顶流基金经理管理的基金,也在1月底调高了申购限额。
两只“冠军基”调高申购限额
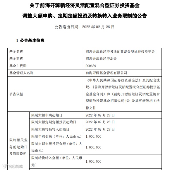
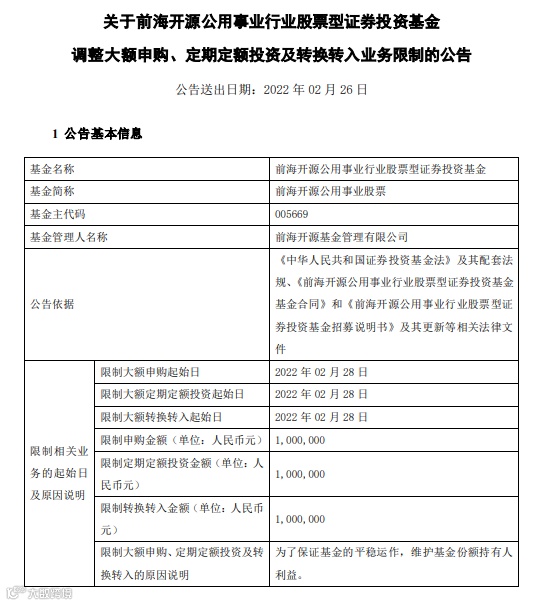
2月26日,前海开源基金发布公告称,自2月28日起,崔宸龙管理的两只基金前海开源公用事业股票基金和前海开源新经济混合基金的申购限额分别由之前的3万元和5万元调整为100万元。
来源:基金公告
公告显示,2021年9月9日,前海开源公用事业股票基金将申购限额调整为单日每个基金账户累计申购金额不超过3万元;2021年7月29日,前海开源新经济混合基金将申购限额调整为单日每个基金账户申购A、C份额合计金额不超过5万元。
记者梳理发现,这两只基金限制大额申购的时间正是其当时的业绩高点。2021年7月29日,前海开源新经济混合基金当年回报达78.89%,位列当时基金业绩排行榜第二位;2021年9月9日,前海开源公用事业股票基金当年回报超过97%,位列当时基金业绩排行榜第三位。
2021年末,崔宸龙管理的这两只基金位列2021年业绩榜前两位,年度回报分别为119.42%和109.36%。
有了业绩加持,崔宸龙管理的前海开源公用事业股票基金规模从2020年底的4.8亿元跃升至2021年底的258.2亿元;前海开源新经济混合基金规模也从2020年底的1.3亿元跃升至142.6亿元。
基民“越跌越买”
今年以来,市场持续震荡,新能源板块也经历了一轮较大幅度的调整。不少新能源基金业绩出现一定程度的回撤,崔宸龙管理的两只基金也未能幸免。
受累于重仓股大跌,1月4日,崔宸龙管理的前海开源公用事业股票、前海开源新经济混合A净值分别下跌2.79%、3.41%。1月5日,这两只基金再遭遇重创,净值跌幅接近5%。截至目前,这两只基金今年以来跌幅分别达14.21%和8.21%。
前海开源公用事业股票基金2021年四季度末前十大重仓股
来源:基金四季报
不过,在各个基金销售渠道,这两只基金的热度仍然居高不下。某三方渠道数据显示,近一个月,前海开源公用事业股票基金被客户认购超20万笔。雪球关注榜上,这只基金也获得了较高关注度。

来源:天天基金网

来源:雪球
张坤、朱少醒管理基金调高申购限额
除了两只“冠军基”,在此之前,张坤、朱少醒等众多顶流基金经理调高了大额申购限制。
1月27日,富国基金发布公告称,朱少醒管理的富国天惠成长混合基金将每日申购限额由原来的1万元调高至2万元。
来源:基金公告
同样是在1月27日,易方达基金发布公告称,张坤管理的易方达蓝筹精选混合基金将每日申购限额由原来的2000元调高至1万元。
来源:基金公告
今年以来,广发基金林英睿管理的广发睿毅领先混合基金、睿远基金赵枫管理的睿远均衡价值三年持有期混合基金均调高了大额申购限额。
业内人士表示,在市场高点限制大额申购或在市场相对低点放开对基金的大额申购限制,对投资者而言是一种负责任的表现,从历史数据来看,在市场相对低点买入的基金相比高点买入赚钱的概率更大。
编辑:于红波

推荐阅读
➤“普京未在境外开设任何账户”上热搜!乌总统已离开基辅?基辅市长:俄军目前并未进入市区

戳!![]()

