天天财经独家,速关注
罕见!
日前,四川银保监局一连公布17张关于四川信托的罚单,股东以及时任董事长、总裁、副总裁等17名责任人通通被罚,涉及禁业、罚款、取消任职资格等。
3月17日公布的四川信托相关罚单

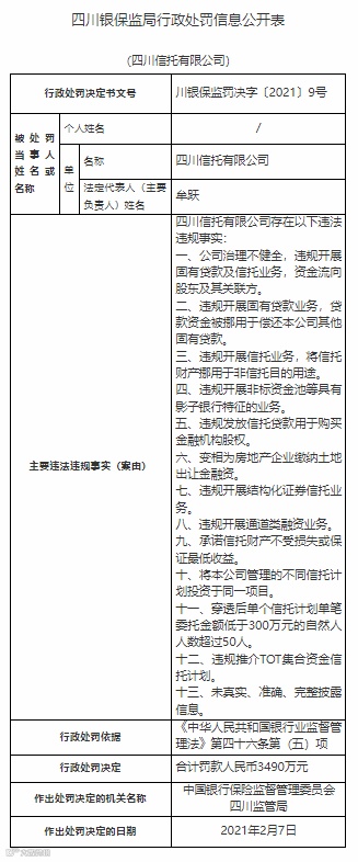
2021年3月12日,四川银保监局已对四川信托做出行政处罚,合计罚款3490万元。
17张罚单落地
3月17日,四川银保监局一连公布17张关于四川信托的罚单,17名相关责任人被罚,合计被处罚金额达785万元,处罚措施包括警告、罚款、取消任职资格、禁止从事银行业等。

图片来源:银保监会官网
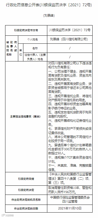
其中,刘景峰被处罚金额最高,达156万元。此外,刘景峰被取消高管任职资格10年、警告。
罚单显示,刘景峰共涉及11项案由,包括公司治理不健全,违规开展固有贷款及信托业务,资金流向股东及其关联方;违规开展固有贷款业务,贷款资金被挪用于偿还本公司其他固有贷款;违规开展信托业务,将信托财产挪用于非信托目的用途等。
资料显示,刘景峰此前任四川信托总裁,于2019年11月12日董事任职资格获得核准。

图片来源:银保监会官网
牟跃因12项案由被四川银保监局取消董事任职资格5年,并被处以警告和罚款人民币120万元。据了解,牟跃此前任四川信托董事长。

图片来源:银保监会官网
陈洪亮受处罚力度也较大,被取消高管任职资格5年、警告和罚款人民币90万元。罚单显示,陈洪亮因变相为房地产企业缴纳土地出让金融资、违规开展结构化证券信托业务、违规开展通道类融资业务共涉及等10项违规案由。据了解,陈洪亮此前任四川信托副总裁兼首席风控官。

图片来源:银保监会官网
此前公司已被罚3490万元
2021年,四川信托因13项违法违规事实被四川银保监局合计罚款3490万元,这一金额创下了行业记录。
罚单显示,四川信托主要违法违规事实包括违规开展固有贷款业务;违规开展非标资金池等具有影子银行特征的业务;违规发放信托贷款用于购买金融机构股权;违规开展通道类融资业务;违规推介TOT集合资金信托计划;将公司管理的不同信托计划投资于同一项目;未真实、准确、完整披露信息等。

图片来源:银保监会官网
近年来,监管部门对信托业处罚力度有所加大,大额罚单频现。
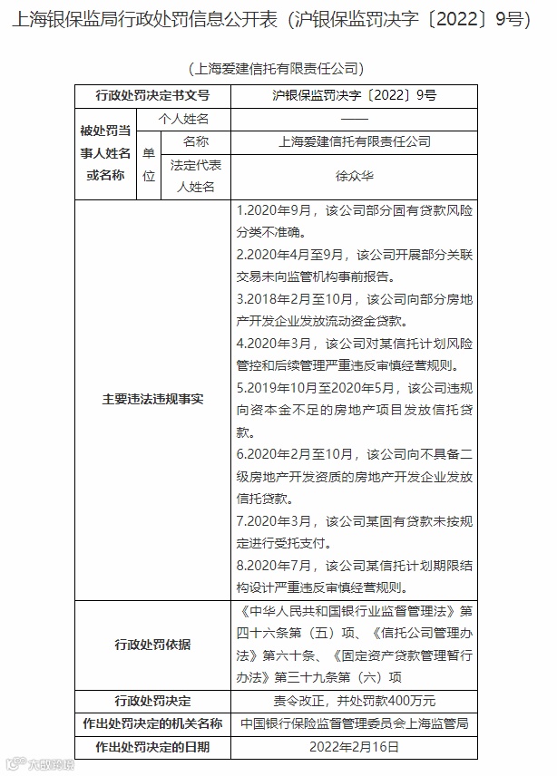
2022年2月16日,爱建信托因固有贷款风险分类不准确、开展部分关联交易未向监管机构事前报告等8项违规事由被上海银保监局处以罚款400万元。

图片来源:银保监会官网
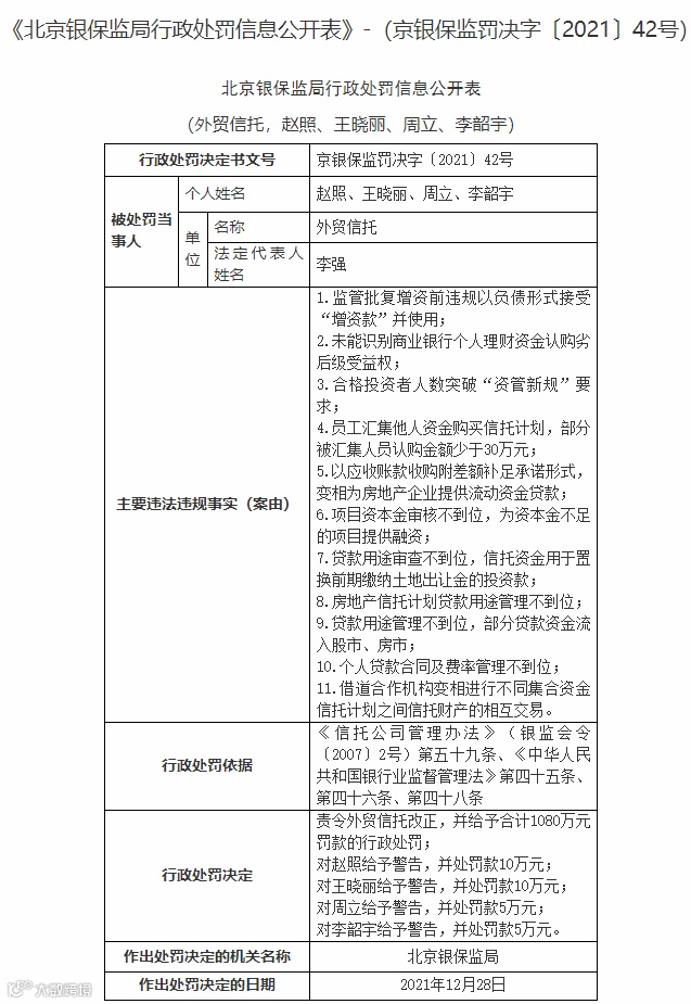
2021年12月28日,外贸信托被北京银保监局罚款1080万元,公司和相关责任人涉及的案由包括:监管批复增资前违规以负债形式接受“增资款”并使用、未能识别商业银行个人理财资金认购劣后级受益权、合格投资者人数突破“资管新规”要求、员工汇集他人资金购买信托计划,部分被汇集人员认购金额少于30万元等。

图片来源:银保监会官网
编辑:王寅

推荐阅读
➤尾盘异动!10亿资金抢筹,千亿白马股3分钟涨停,另一只大牛股14天11板
➤抄底信号?量化私募产品超额收益回归!多家头部机构“真金白银”表达信心

戳!

