
干细胞衍生的心脏类器官是了解人类心脏组织收缩动力学,心血管功能和疾病的重要平台。然而,这类悬浮于培养液种的柔软微小类器官(直径约1mm)与传统刚性力学传感器力学性能不匹配,无法实现共形接触,并且缺少与类器官培养环境相匹配的柔性平台以实现长期,无线,远程,即时原位监测。
针对这个问题,澳大利亚莫纳什大学程文龙教授课题组设计了一种基于纳米裂纹薄膜的柔性电子皮肤平台。该平台受中医把脉诊断中的动态力学传导过程的启发,报告了一种基于电子皮肤的保形软测量系统用于无创心脏类器官动态监测。在把脉诊断中,静脉夹在患者的组织和医生的手指之间,这本质上是一个全软接触的机械传导过程,需要维持最佳的接触力度,以便医生的大脑可以检测到与人类心脏的收缩和舒张功能相关的微小应变变化。类似地,在心脏类器官监测中,一个由微型位移平台,PDMS‘’手指‘’,以及柔性力感应薄膜组成的平台可以模拟指尖机械感受器的功能建立适形电子皮肤软传感器-类器官微接触,实现实时,精确,远程检测心脏类器官跳动。相关工作以“A soft and ultrasensitive force sensing diaphragm for probing cardiac organoids instantaneously and wirelessly”为题发表在《Nature Communications》。
不同于传统刚性传感器,该工作构建了一个基于PDMS的全柔性培养平台(图1a)同时实现心脏类器官的培养和监测。PDMS探针通过调整微型位移平台可以与心脏类器官进行类似于AFM的轻微接触以使类器官与其下的超薄电子皮肤建立最佳接触条件 (图1e-f),从而实现对心肌细胞收缩与舒张这样的微小应力进行直接监测。该平台对心脏类器官监测的稳定性与准确性也通过了激光多普勒测速仪(图1k-l),光学显微镜(图2a-f),以及商用微电极阵列 (图2g-o)等不同传统监测方法的验证。同时,对弱跳动类器官的进一步测量表明,柔性力学传感平台的灵敏度高于传统光学显微镜。更重要的是,这种柔性力学监测平台适用于各种不同培养环境以及条件例如电刺激响应及复苏(图3),给药(图4),长期培养及疾病建模过程(图5)监测。监测结果证明柔性平台能够检测到类器官由于临床相关病理改变对其收缩/舒张动态机械性能的影响。此外,通过集成蓝牙模块和柔性印刷线路板,该平台可以实现在智能手机上对培养在恒温箱种的心脏类器官进行实时,无线监测 (图6)。这证明了无线心脏类器官监测系统的便利性,为远程生物监测提供了新思路。

图1 柔性纳米裂纹力学传感平台的制备与表征

图2 光学/动态力学监测与电生理学/动态力学监测心脏类器官的同步对比

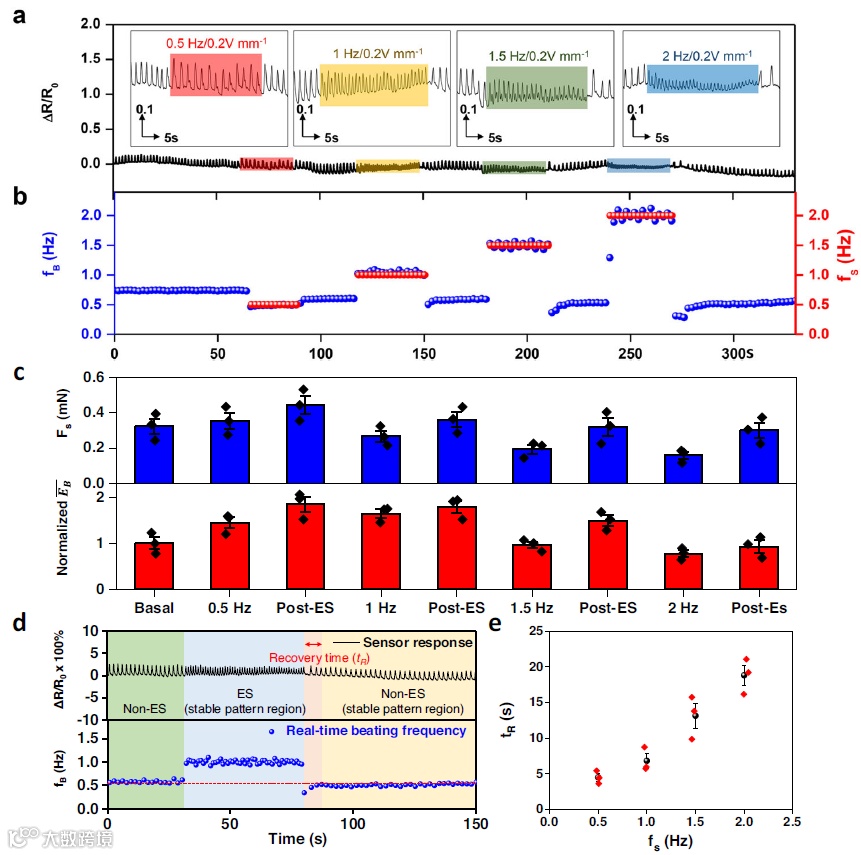
图3 电刺激环境下心脏类器官的即时力学监测

图4心脏类器官给药(卡巴胆碱)过程的即时力学监测

图5 心脏类器官长期培养过程中的发育研究与糖尿病疾病建模

图6 心脏类器官远程、无线监测
相关链接:
https://www.nature.com/articles/s41467-022-34860-y
免责声明:本文旨在传递更多科研资讯及分享,所有其他媒、网来源均注明出处,如涉及版权问题,请作者第一时间后台联系,我们将协调进行处理,所有来稿文责自负,两江仅作分享平台。转载请注明出处,如原创内容转载需授权,请联系下方微信号。
