搜索
首页
大数快讯
大数活动
服务超市
文章专题
出海平台
流量密码
出海蓝图
产业赛道
物流仓储
跨境支付
选品策略
实操手册
报告
跨企查
百科
导航
知识体系
工具箱
更多
找货源
跨境招聘
DeepSeek
首页
>
前沿| 厦大朱锦锋教授/陈毅歆教授《ACS Nano》封面:新冠变异株的超表面免标记检测新方法
>
前沿| 厦大朱锦锋教授/陈毅歆教授《ACS Nano》封面:新冠变异株的超表面免标记检测新方法
两江科技评论
2023-02-23
4
导读:近日,厦门大学电子科学与技术学院朱锦锋教授团队联合公共卫生学院陈毅歆教授团队,搭建了一种高效评估
【导读
】
近日,
厦门
大学电子科学与技术学院
朱锦锋教授团队
联合
公共卫生学院
陈毅歆教授团队
,
搭建了一种高效评估12种新冠病毒变异株与单克隆抗体亲和力的检测平台,并将其应用到奥密克戎BA.2变异株的超灵敏定量检测
。研究结果表明,该方法可以极好地区分于其它病毒引起的呼吸道疾病(
P
<0.0001),检测限优于商用胶体金试纸2个数量级。该项研究提出了低成本晶圆级等离激元超表面传感器实现免标记纳米光学检测的新思路,有助于在未来对新出现的其他新冠变异株进行高精度即时检测。相关成果以“Affinity Exploration of SARS-CoV-2 RBD Variants to mAb-Functionalized Plasmonic Metasurfaces for Label-Free Immunoassay Boosting”为题发表在国际期刊
ACS Nano
上,并被选为
期刊封面
(Supplementary Journal Cover)。
【背景
】
新冠病毒的持续传播导致全球性大流行,虽然研究人员在疫苗研发与药物治疗领域取得了显著成效,但是奥密克戎变异株具有极高的传播性和免疫逃逸能力,特别是近期出现的新变种XBB毒株严重威胁公共卫生安全。世界卫生组织报道称,截至目前,新冠已经席卷全球200多个国家和地区,对低收入和中等收入国家的医疗资源造成极大挑战。因此,开发快速、可靠的抗体筛选
工具
和抗原检测方法对于未来新冠病毒变异株的防控以及减少老年患者的住院率和死亡率至关重要。
【创新研究
】
为了实现对新冠病毒变异株的高精度即时检测,该团队开发了一种基于免标记等离激元超表面与单克隆抗体的高效亲和力测试方法,将广谱单克隆抗体筛选与高灵敏等离激元光学耦合模式相结合,极大提升新冠病毒变异株检测性能。如图1所示,新冠病毒(SARS-CoV-2)刺突蛋白(S)中的受体结合域(RBD)与宿主细胞表面受体血管紧张素转化酶2(ACE2)结合,从而入侵人体。该团队制备了一系列RBD单克隆抗体,并利用等离激元技术分析亲和力参数。该团队采用高亲和力N2和N7单抗,对具有多种等离激元模式的超表面分别进行生物功能化,系统研究功能化超表面对12种变异株的结合特性。
图1 基于高亲和力单克隆抗体生物功能化的等离激元超表面新冠检测示意图
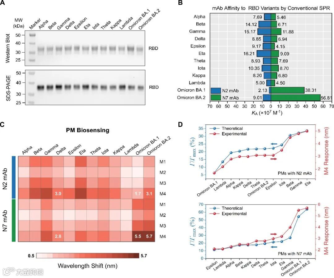
为了制备高亲和力广谱单克隆抗体(mAb),该团队采用多参数流式细胞术单细胞分选、酶联免疫吸附试验在上清液中表达可检测的兔源免疫球蛋白IgG,筛选出具有RBD特异性结合的三种mAb(N2、N4和N7)作为候选抗体。图2B至图2D为基于传统棱镜耦合表面等离激元共振(SPR)免疫测定结果,分析表明N2和N7是研制SARS-CoV-2高性能等离激元超表面免疫传感器的最佳候选单克隆抗体。
图2 单克隆抗体筛选及亲和力性能测试
为了验证筛选的mAb的广谱特性,该团队将相应的突变引入野生型RBD以表达重组RBD变体。12种目标变体显示出高纯度和相近的分子量,团队研发的PM传感器与商用SPR传感器测量结果高度吻合。在此基础上,团队进一步比较理论RBD覆盖率和多耦合模式的实验波长偏移响应函数,并采用朗缪尔平衡理论分析,RBD变体的结合亲和力越高,对应于等离激元超表面上的表面覆盖率越高,从而导致更大的光学响应(即更大的超表面等离激元共振波长偏移量)。以上结果表明,该团队研发的生物传感平台可以克服快速ELISA方法的标记化和传统免标记SPR方法的低效率,有望成为SARS-CoV-2研究中高效蛋白质筛选的替代方案。
图3 十二种新冠变异株与单克隆抗体的亲和力测定分析
除了评估等离激元模式与mAb/RBD亲和力特性,创新团队还进行了唾液和血清样品中奥密克戎BA.2 RBD特异性应用检测研究。如图4所示,N7功能化的等离激元超表面生物传感器可以特异性地且充分地识别奥密克戎BA.2,有望进一步应用于医学检测分析领域。在唾液和血清样本的测试中,等离激元超表面检测结果与校准浓度表现出良好的一致性,传感检测限为26.8 pg/mL,比现行胶体金CGI-LFA小2个数量级,这表明了该方法在临床样本中定量检测新冠奥密克戎变异株的可行性。未来,研究团队会进一步探索等离激元超表面的分子结合动力学,用于快速筛选针对新出现新冠变异株的高亲和力单克隆抗体。
图4 奥密克戎BA.2特异性分析接唾液/血清样本的定量检测结果
厦门大学电子科学与技术学院
博士生
李法君
、公共卫生学院博士
洪俊平
、电子科学与技术学院硕士生
关超恒
为论文共同第一作者,厦门大学电子科学与技术学院
朱锦锋教授
和公共卫生学院
陈毅歆教授
为共同通讯作者,厦门大学为第一研究单位。项目得到国家自然科学基金委NSFC(62175205、82041038)、NSAF (U2130112、U1830116)、福建省自然科学基金(2020J06009、2021J02006)支持。
原文链接:
https://doi.org/10.1021/acsnano.2c08153
来源:BioMed科技
免责
声明:
本文旨在传递更多科研资讯及分享,所有其他媒、网来源均注明出处,如涉及
版权
问题,请作者第一
时间
后台联系,我们将协调进行处理,所有来稿文责自负,两江仅作分享平台。
转载请注明出处,如原创内容转载需授权,请联系下方微信号。
【声明】内容源于网络
0
0
两江科技评论
聚焦“光声力热”超构材料、凝聚态物理、生物医学、智能制造等领域,打造科研人便捷的交流平台,发布优质新鲜的科研资讯。
内容
6001
粉丝
0
关注
在线咨询
两江科技评论
聚焦“光声力热”超构材料、凝聚态物理、生物医学、智能制造等领域,打造科研人便捷的交流平台,发布优质新鲜的科研资讯。
总阅读
9.2k
粉丝
0
内容
6.0k