

图1. 姜黄钠的合成。a. 用姜黄素和碳酸氢钠合成姜黄素钠(Cur-Na)的过程。姜黄素分子中酚羟基的H+被Na+取代(红色椭圆),而姜黄素中的羰基键发生酮-烯醇互变异构(蓝色椭圆)。b. 姜黄素和Cur-Na的1H-NMR光谱,显示了合成过程中发生的化学性质的代表性变化。蓝色阴影区域表示酚羟基的特征共振(δ=9.65ppm)。绿色阴影是烯烃信号(δ=5.93ppm),表明C=C双键的形成。

图2. 生物墨水的物化性质。添加了不同浓度光抑制剂的生物墨水(PEG-GelMA/LAP)的储能模量(G'反映材料的刚度)和损失模量(G''反映材料粘度)随时间的变化:a.柠檬黄和b. Cur-Na。G'和G'之间的交叉点被称为凝胶点,而凝胶时间被定义为曝光开始至凝胶点的时间(在该研究中约为20秒)。生物墨水在405nm、13mW cm−2的光照下曝光30s。阴影区域表示曝光时间。c. 水凝胶的应力-应变曲线。d. 三种水凝胶在~20%应变下的弹性模量。三种生物墨水的e. 溶胀比和f. 溶胶分数对比。

图3. Cur-Na抑制散射效应的机制。a. 示意图显示了当光穿透生物墨水时光强的高斯分布以及不同情况下产生的固化区域,包括无散射、有散射、与细胞混合的生物墨水和添加Cur-Na的生物墨水。Cd和Cw分别是固化深度和固化宽度。E0表示生物墨水表面的光强度,而EC是引发聚合所需的临界能量。b. Cur-Na自由基链生长聚合的动力学过程由三个阶段控制:(1)引发、(2)链传播、(3)(4)终止。ki,kp,ktc和ktd分别是四种反应中的速率常数。每个Cur-Na与三个自由基(R·)反应,引发聚合物链生长,形成单体(M)。激活后的单体可以与其他单体反应,聚合物链通过传播而增长,形成Mn·和Mm·。当链传播通过终止反应终止时,形成聚合物(Mn和Mm)。c. Cur-Na和PEGDA聚合过程中官能团的转化率与时间的关系。散射区域的自由基可以被Cur-Na快速消耗;水凝胶单体由于缺乏自由基而难以在散射区域形成聚合物。

图4. 水平方向打印精度分析。a. 辐条状图案用于评估打印精度,从中心到外围相邻辐条之间的间隙增加。打印精度被定义为模糊区域直径(红色虚线圆圈)与辐条状图案直径的比值。b. 载细胞结构的荧光染色图。c. 打印结构的显微图像,显示了纯PEG-GelMA生物墨水(上)和添加了柠檬黄(中)和Cur-Na的生物墨水(下)的模糊区域(红色虚线圆圈)大小与相对曝光能量的关系。Er指相对能量,定义为实际光能与单位曝光量的比。d. 模糊区域大小与曝光能量的定量关系。e. Cur-Na的高精度打印窗口,灰色、红色、蓝色区域分别代表含1mM、2mM、3mM Cur-Na生物墨水的打印窗口宽度。f. 载细胞打印结构的模糊区域大小与曝光能量之间的定量关系。
图5. 多层打印中的中空通道打印性分析与评定高保真度的打印误差分析。a. 具有不同直径(D=300、500和700μm)通道的圆柱体的3D CAD设计。H表示圆柱体的高度,而h1、h2和h3是通道的中空部分。打印精度定义为中空部分与通道总长度之间的比率。b. 连续层打印中的散射效应及其引起的过固化现象。c-e. 打印精度随圆柱体直径的高度和通道直径的关系。f. 具有不同直径的多通道结构CAD设计。g. 分别使用含Cur-Na和柠檬黄的生物墨水打印的样品。h. 通道的实际直径与设计直径间的差异。

图6. Cur-Na在打印生物医学应用中常用的复杂三维结构时的分辨率和高保真度。a. 脊髓支架。它的结构特点呈现不规则的通道和薄壁网络,模仿脊髓的内部结构。使用两种类型的水凝胶成功地制备了支架:PEG-GelMA(10%)和甲基丙烯酸缩水甘油酯改性的丝素蛋白(Sil-MA(15%))。b. 具有多个分支、可灌注通道(200-800μm)和薄壁(~100μm)的血管网络。通过注射有色染料溶液进行灌注。c. 具有独特拓扑特征(曲面、高孔隙率和连通性)的gyroid支架。d. 打印载HepG2细胞的gyroid支架并培养14天,展现了良好的细胞增殖效果。
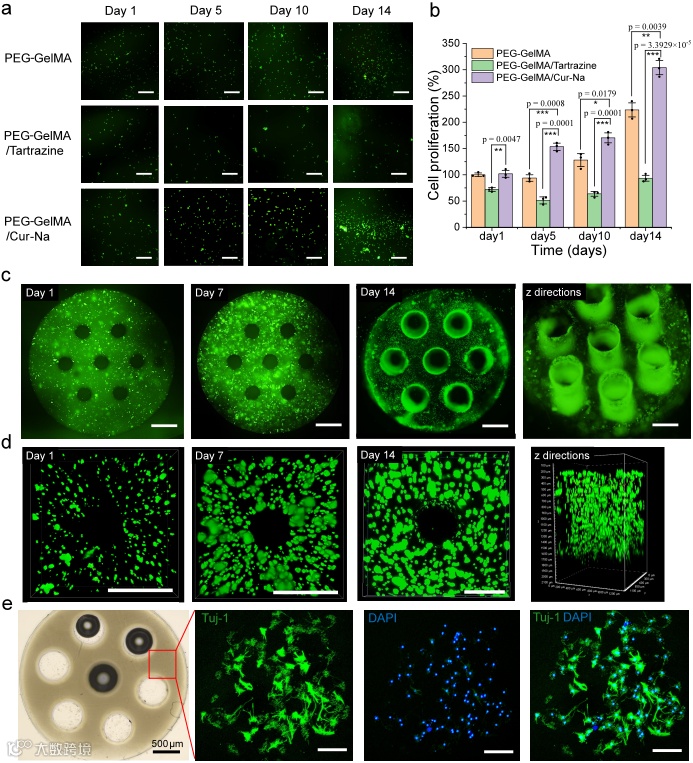
图7. 基于PC-12细胞体外培养的Cur-Na 细胞相容性评价。a. 细胞活死染色荧光图展示了细胞14天的活力(绿色:活细胞;红色:死细胞)。b. CCK-8测定细胞增殖情况。细胞在支架中增殖14天,PEG-GelMA/Cur-Na水凝胶中的细胞展现出最好的增殖效果。c. 使用PEG-GelMA/Cur-Na水凝胶制造的通道支架(直径200μm)的荧光图像显示了均匀的细胞分布。最后一张图像显示了细胞沿着通道的生长情况。d. 第1、7和14天脊髓支架中通道的共聚焦图像。e. 荧光图像显示种植在PEG-GelMA/Cur-Na支架表面的PC-12细胞的分化和突起形成(第7天)。Tuj-1:Beta3-微管蛋白;DAPI:4’,6-二胺基-2苯基吲哚。
结论
原文链接:
https://doi.org/10.1038/s41467-023-38838-2
欢迎各位专家学者提供稿件(微纳3D打印相关研究成果、前沿技术、学术交流)。投稿邮箱:bmf@bmftec.cn。
该文章发布的目的在于传递更多信息,如涉及作品内容、版权或其它问题,请于我司联系,我们将在第一时间删除内容!
最受关注文章 TOP 5
Science:仿南洋杉3D毛细锯齿结构表面流体自主择向
北京航空航天大学蒋永刚课题组《Soft Robotics》:基于PμSL 3D打印技术制备的波形人工触须传感器用于不同流体的分析
沈阳工业大学张贺课题组《Micromachines》:基于PμSL 3D打印的微混合器芯片用于研究单元连接对混合性能的影响


点击“阅读原文”进入官网


