

撰稿|由课题组供稿

近日,华南师范大学詹求强教授课题组在非线性荧光损耗及超分辨荧光显微成像领域取得重要进展,在荧光损耗物理机理上,提出了受激辐射诱导激发损耗新机理,“拔本塞源”式对敏化能级进行损耗,从源头阻断荧光的激发能量,新机理带来的“荧光损耗放大效应”大幅降低了超分辨所需要的激光光强,在低光强条件下实现了9种不同荧光探针的荧光损耗。在超分辨成像技术上,由此发展了一种通用性强的基于单对低光强、近红外、连续波激光的多色超分辨显微成像技术,克服了传统多色STED超分辨系统所依赖的多对超快脉冲光束协同工作的复杂系统、高成本、低稳定性等问题。相关成果以“Achieving low-power single-wavelength-pair nanoscopy with NIR-II continuous-wave laser for multi-chromatic probes”为题发表在《Nature Communications》上。
受激发射损耗(Stimulated emission depletion, STED)超分辨荧光成像原理由德国科学家Stefan W. Hell于1994年提出,该技术于2014年获得了诺贝尔奖。STED超分辨技术的原理是在激光共聚焦显微镜系统的基础上,额外引入一束空心环形激光光束,通过受激发射损耗荧光探针的激发态电子,将激发光斑外围的荧光信号损耗掉,从而压缩有效荧光点扩散函数,突破衍射极限提高分辨率。与其他超分辨成像技术相比,STED具有光学切片、无需计算重构、可实时成像等优点,是一种纯物理法的超分辨荧光成像技术。然而,传统STED显微镜存在原理性局限和问题:受激辐射作用如果要在与自发辐射(寿命有机染料通常为纳秒级)竞争中占主导,通常需要高功率的超短脉冲(飞秒/皮秒)激光作为损耗激光,这往往会导致严重的光漂白、光毒性和重激发背景等问题。此外,激发/损耗光的波段需要根据不同荧光探针的光谱特性进行选择,为了匹配多色探针的应用和多色超分辨成像的需求,每更换(增加)一种不同颜色的探针STED系统就要更换(增加)一对激光器的波长(图1a),超分辨成像需要对多对激光进行高精度三维空间xyz重合(纳米级)、精准的脉冲时延同步控制(纳秒级),这会导致超分辨技术和系统复杂度高、成本高、维护难。此外,这种情况下荧光探针之间的光谱重叠也会导致荧光检测通道之间的信号串扰。

图 1 a. 传统STED技术要根据不同探针的光学特性调整激发和损耗光波长,系统复杂。b. STExD策略将激发光和损耗光作用于敏化能级,可以用一对激光调控不同光谱探针,系统大大简化。
上转换荧光纳米颗粒是一种纳米荧光探针,具有近红外激发、反斯托克斯位移大、无背景荧光、发光极其稳定等独特优势。上转换纳米探针通常是一个敏化-发光二元系统,敏化离子负责吸收激发光能量,然后传递给发光离子辐射波长更短的荧光。为解决STED面临的上述光强高、多色成像复杂的问题,詹求强课题组基于上转换荧光技术提出了全新的思路(图1b):抑制敏化离子和发光离子间的能量传递过程就可以切断对发光离子的能量补给,使得发光离子被“釜底抽薪”,即受激辐射诱导激发损耗(Stimulated-emission induced excitation depletion, STExD)机理。由于上转换发光的多光子非线性泵浦依赖特性,其发光强度与激发光强成n(光子数)阶指数相关。当敏化能级电子被损耗,相对应的发光能级电子也随之减少,光子数越高的荧光能级电子损耗越强烈,其损耗比(η,损耗后发光光强/损耗前发光光强)与敏化能级损耗比(η1)也成n阶指数相关,多光子荧光的损耗效率(Depletion efficiency,DE)可以简单表示为DE = 1-η1n(举例:当单光子荧光损耗50%时,双光子荧光损耗会放大到75%,三光子荧光损耗高达87.5%)。因此,STExD机理具有传统STED所不具有的荧光损耗非线性放大的独特效应,与之伴随的理论意义和技术价值就是可以随光子数逐级降低高能级荧光损耗所需要的饱和光强,这突破了传统STED中的饱和光强理论的限制(实验值明显低于传统理论值)。基于此,研究团队使用740 nm的激发光和1064 nm的损耗光,在钕掺杂的上转换荧光探针中实现了高达99.3%的超高损耗效率(敏化能级损耗效率仅需87%),损耗饱和光强降低至23.8 kW/cm2,同等条件下比单光子饱和光强降低至1/5,比传统STED探针降低了3个数量级。

图 2 基于Nd3+掺杂纳米颗粒的级联损耗放大效应。三光子发光损耗效率超过99%,单光子仅为87%;三光子损耗饱和光强为23.8 kW/cm2,比单光子的降低4.9倍,损耗效率呈非线性放大。
结合上转换发光一对多的敏化-发光特性,STExD可以实现一对激光实现对多种UCNPs探针的光开关控制。钕离子是上转换发光常用的敏化离子,可以单独或与镱离子联合敏化多种发光离子,研究团队利用镱离子的能量传递桥梁作用,仅使用一组固定波长的激光器就成功实现了铒离子掺杂荧光探针的高效全光谱荧光损耗,损耗效率超过90%,远远高于之前报道过的30%损耗效率。同时,STExD还首次实现了钬离子掺杂荧光探针的高效荧光损耗,损耗效率超过80%。进一步地,还分别在镨、铕、铥、铽掺杂的体系中实现了有效的荧光损耗效应,总计实现9种不同光谱探针的同时荧光损耗。

图 3 基于STExD原理,利用单对激光实现了多种光谱探针的高效光开关调控。
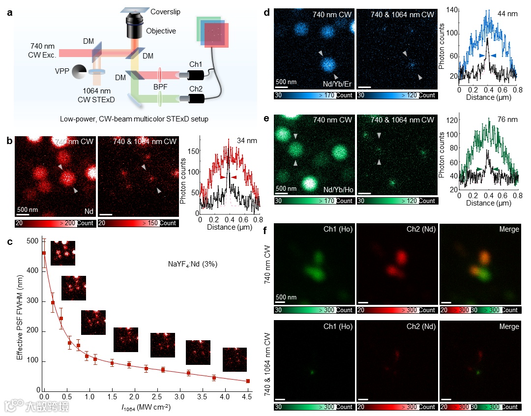
以此新机理STExD为基础,课题组发展了一种基于单对低光强、近红外、连续波激光的多色超分辨显微成像技术,将740 nm连续光作为激发光源,并利用涡旋相位版将1064 nm激光调制成环形空心光作为损耗光,仅用一对连续激光器就实现了一套STExD多色超分辨成像系统搭建,比传统多色STED超分辨系统大大简化,搭建难度和成本大大降低。课题组以此分别对钕(黄色),铒(红色),钬(绿色)掺杂的上转换荧光探针实现了不同颜色的超分辨成像,原始图像分辨率达34 nm,并进一步实现了单次扫描、同时成像的钕、钬掺杂探针的双色超分辨成像,而传统多色STED成像每多一个颜色,通常需增加一次扫描和一次成像,往往需要精确的时间门控制分离不同颜色。通过荧光探针的表面改性和特异性修饰,课题组成功将上转换荧光探针免疫标记到HeLa癌细胞的肌动蛋白纤维,实现了亚细胞结构的超分辨生物成像。

图 4 基于STExD原理,用一对连续激光器搭建了一套多色超分辨成像系统,比传统多色STED系统大大简化。实现了多种上转换探针的超分辨成像和双色超分辨成像,以及细胞免疫标记超分辨成像,分辨率最高达到34 nm。
本研究提出了一种受激辐射诱导激发损耗新机理,巧妙地利用上转换荧光的传能发光特性,用一对固定波长的近红外连续激光实现了不同颜色荧光探针的高效荧光损耗,并最终实现了多色超分辨成像和亚细胞超分辨生物成像。该工作提出的STExD通用发光损耗策略目前虽仅在上转换发光体系中实现,也可以推广到包括下转换探针和传统有机探针在内的各种传能发光体系中,为开发新型探针、解决传统STED技术的问题提供了新的方案。STExD使用的近红外激发光和近红外二区的损耗光在组织穿透能力上具有显著优势,其低组织吸收和散射的特性为开发低光毒性、深层组织(近红外II区损耗激光)的多色超分辨成像技术奠定了基础,在突破衍射极限的光传感、光遗传学、光刻等前沿领域也具有广泛的应用前景。
华南师范大学的研究生郭鑫、蒲锐为论文的共同第一作者,来自瑞典皇家理工学院KTH的刘海春博士、Jerker Widengren教授等合作者以及课题组的黄冰如、吴秋生等其他研究生都对该工作作出了重要贡献。华南师范大学詹求强教授为论文唯一通讯作者,华南师范大学为第一单位。
该研究得到了国家优秀青年科学基金、广东省杰出青年科学基金、国家自然科学基金面上项目等经费的支持。

文章链接:
https://rdcu.be/cN8qo 或
https://www.nature.com/articles/s41467-022-30114-z
免责声明:本文旨在传递更多科研资讯及分享,所有其他媒、网来源均注明出处,如涉及版权问题,请作者第一时间后台联系,我们将协调进行处理,所有来稿文责自负,两江仅作分享平台。转载请注明出处,如原创内容转载需授权,请联系下方微信号。



